Suppr超能文献

鸟类体内隐藏着高度多样化的 RNA 病毒和噬菌体序列。

Highly diverse RNA viruses and phage sequences concealed within birds.

机构信息

Department of Laboratory Medicine, School of Medicine, Jiangsu University, Zhenjiang, Jiangsu, China.

School of Geography and Tourism, Harbin University, Harbin, Heilongjiang, China.

出版信息

Microbiol Spectr. 2024 Jul 2;12(7):e0080224. doi: 10.1128/spectrum.00802-24. Epub 2024 Jun 11.

Abstract

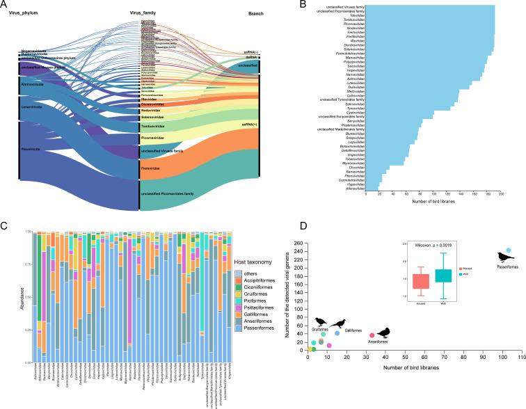
The diversity of birds in most parts of the world is very high, and thus, they may carry different types of highly differentiated and unknown viruses. Thanks to advanced sequencing technologies, studies on the diversity of bird-associated viruses have increased over the past few years. In this study, a large-scale viral metagenomics survey was performed on cloacal swabs of 2,990 birds from nine provinces of the Chinese mainland. To detect undescribed RNA viruses in birds, more than 1,800 sequences sharing relatively low (<60%) amino acid sequence identity with the best match in the GenBank database were screened. Potentially novel viruses related to vertebrates have been identified, and several potential recombination signals were found. Additionally, hundreds of RNA viral sequences related to plants, fungi, and insects were detected, including previously unknown viruses. Furthermore, we investigated the novelty, functionality, and classification of the phages examined in this study. These viruses occupied topological positions on the evolutionary trees to a certain extent and might form novel putative families, genera, or species, thus providing information to fill the phylogenetic gaps of related viruses. These findings provided new insights into bird-associated viruses, but the interactions among these viruses remain unknown and require further investigation.IMPORTANCEStudying the diversity of RNA viruses in birds and mammals is crucial due to their potential impact on human health and the global ecosystem. Many RNA viruses, such as influenza and coronaviruses, have been shown to cross the species barrier and cause zoonotic diseases. In this metagenomics study involving 2,990 birds from at least 82 species, we identified over 1,800 RNA sequences with distant relationships to known viruses, some of which are rare in birds. The study highlights the scope and diversity of RNA viruses in birds, providing data to predict disease risks and monitor potential viral threats to wildlife, livestock, and human health. This information can aid in the development of strategies for disease prevention and control.

摘要

世界上大多数地区鸟类的多样性非常高,因此它们可能携带不同类型的高度分化和未知的病毒。得益于先进的测序技术,近年来对鸟类相关病毒多样性的研究有所增加。在这项研究中,对来自中国大陆 9 个省份的 2990 只鸟类的泄殖腔拭子进行了大规模的病毒宏基因组调查。为了检测鸟类中未描述的 RNA 病毒,筛选了 1800 多个与 GenBank 数据库中最佳匹配的氨基酸序列同一性相对较低(<60%)的序列。已经鉴定出与脊椎动物相关的潜在新型病毒,并发现了几个潜在的重组信号。此外,还检测到了与植物、真菌和昆虫相关的数百种 RNA 病毒序列,包括以前未知的病毒。此外,我们还研究了本研究中检查的噬菌体的新颖性、功能和分类。这些病毒在进化树上占据了一定的拓扑位置,可能形成新的假定科、属或种,从而提供了填补相关病毒系统发育空白的信息。这些发现为鸟类相关病毒提供了新的见解,但这些病毒之间的相互作用尚不清楚,需要进一步研究。

重要性研究鸟类和哺乳动物中 RNA 病毒的多样性至关重要,因为它们可能对人类健康和全球生态系统产生影响。许多 RNA 病毒,如流感病毒和冠状病毒,已被证明能够跨越物种屏障并引起人畜共患病。在这项涉及至少 82 个物种的 2990 只鸟类的宏基因组研究中,我们鉴定了 1800 多个与已知病毒关系较远的 RNA 序列,其中一些在鸟类中很少见。该研究突出了鸟类中 RNA 病毒的范围和多样性,为预测疾病风险和监测对野生动物、牲畜和人类健康的潜在病毒威胁提供了数据。这些信息可以帮助制定疾病预防和控制策略。

https://cdn.ncbi.nlm.nih.gov/pmc/blobs/c729/11218532/7fcdd18c90bf/spectrum.00802-24.f001.jpg

文献AI研究员

20分钟写一篇综述,助力文献阅读效率提升50倍。

立即体验

用中文搜PubMed

大模型驱动的PubMed中文搜索引擎

马上搜索

文档翻译

学术文献翻译模型,支持多种主流文档格式。

立即体验