Suppr超能文献

公共测序数据中的隐藏病毒序列与未来新发传染病预警。

Hidden Viral Sequences in Public Sequencing Data and Warning for Future Emerging Diseases.

机构信息

Laboratory of RNA Viruses, Department of Virus Research, Institute for Frontier Life and Medical Sciences, Kyoto University, Kyoto, Japan.

Laboratory of RNA Viruses, Department of Mammalian Regulatory Network, Graduate School of Biostudies, Kyoto University, Kyoto, Japan.

出版信息

mBio. 2021 Aug 31;12(4):e0163821. doi: 10.1128/mBio.01638-21. Epub 2021 Aug 17.

Abstract

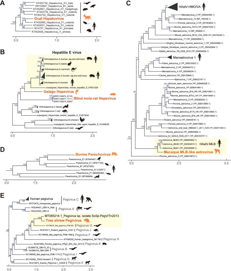
RNA viruses cause numerous emerging diseases, mostly due to transmission from mammalian and avian reservoirs. Large-scale surveillance of RNA viral infections in these animals is a fundamental step for controlling viral infectious diseases. Metagenomic analysis is a powerful method for virus identification with low bias and has contributed substantially to the discovery of novel viruses. Deep-sequencing data have been collected from diverse animals and accumulated in public databases, which can be valuable resources for identifying unknown viral sequences. Here, we screened for infections of 33 RNA viral families in publicly available mammalian and avian sequencing data and found approximately 900 hidden viral infections. We also discovered six nearly complete viral genomes in livestock, wild, and experimental animals: hepatovirus in a goat, hepeviruses in blind mole-rats and a galago, astrovirus in macaque monkeys, parechovirus in a cow, and pegivirus in tree shrews. Some of these viruses were phylogenetically close to human-pathogenic viruses, suggesting the potential risk of causing disease in humans upon infection. Furthermore, infections of five novel viruses were identified in several different individuals, indicating that their infections may have already spread in the natural host population. Our findings demonstrate the reusability of public sequencing data for surveying viral infections and identifying novel viral sequences, presenting a warning about a new threat of viral infectious disease to public health. Monitoring the spread of viral infections and identifying novel viruses capable of infecting humans through animal reservoirs are necessary to control emerging viral diseases. Massive amounts of sequencing data collected from various animals are publicly available, and these data may contain sequences originating from a wide variety of viruses. Here, we analyzed more than 46,000 public sequencing data and identified approximately 900 hidden RNA viral infections in mammalian and avian samples. Some viruses discovered in this study were genetically similar to pathogens that cause hepatitis, diarrhea, or encephalitis in humans, suggesting the presence of new threats to public health. Our study demonstrates the effectiveness of reusing public sequencing data to identify known and unknown viral infections, indicating that future continuous monitoring of public sequencing data by metagenomic analyses would help prepare and mitigate future viral pandemics.

摘要

RNA 病毒引发了众多新发传染病,主要是由于其在哺乳动物和禽类宿主间传播所致。对这些动物的 RNA 病毒感染进行大规模监测是控制病毒性传染病的基本步骤。宏基因组分析是一种具有低偏倚的病毒鉴定的有力方法,为新病毒的发现做出了重要贡献。从不同动物中收集的深度测序数据已积累在公共数据库中,这些数据可作为鉴定未知病毒序列的有价值资源。在这里,我们对公共数据库中可获得的哺乳动物和禽类测序数据中的 33 种 RNA 病毒家族的感染情况进行了筛查,发现了大约 900 种隐匿性病毒感染。我们还在牲畜、野生动物和实验动物中发现了六种近乎完整的病毒基因组:一种在山羊中的肝病毒、一种在盲鼹鼠和长尾狸猫中的庚型肝炎病毒、一种在猕猴中的星状病毒、一种在奶牛中的微小病毒、一种在树鼩中的戊型肝炎病毒。其中一些病毒与人类致病性病毒在系统进化上关系密切,提示感染后可能有引发人类疾病的潜在风险。此外,在几个不同个体中鉴定到五种新型病毒的感染,表明其感染可能已经在自然宿主群体中传播。我们的研究结果表明,公共测序数据可重复用于调查病毒感染并鉴定新型病毒序列,对病毒性传染病对公共卫生的新威胁发出警告。监测病毒感染的传播并鉴定能够通过动物宿主感染人类的新型病毒,是控制新发病毒性传染病的必要手段。大量从不同动物收集的测序数据已公开,这些数据可能包含来自各种病毒的序列。在这里,我们分析了超过 46000 个公共测序数据,并在哺乳动物和禽类样本中鉴定出大约 900 种隐匿性 RNA 病毒感染。本研究中发现的一些病毒在遗传学上与引起人类肝炎、腹泻或脑炎的病原体相似,表明对公共卫生存在新的威胁。我们的研究证明了重复使用公共测序数据来鉴定已知和未知病毒感染的有效性,表明未来通过宏基因组分析对公共测序数据进行持续监测,将有助于为未来的病毒性大流行做好准备并加以缓解。

https://cdn.ncbi.nlm.nih.gov/pmc/blobs/3211/8406186/fc0802252677/mbio.01638-21-f001.jpg

文献AI研究员

20分钟写一篇综述,助力文献阅读效率提升50倍。

立即体验

用中文搜PubMed

大模型驱动的PubMed中文搜索引擎

马上搜索

文档翻译

学术文献翻译模型,支持多种主流文档格式。

立即体验