Suppr超能文献

用 AS03 佐剂 COVID-19 疫苗免疫恒河猴产生的针对 SARS-CoV-2 属病毒的广谱中和抗体。

Broadly neutralizing antibodies against sarbecoviruses generated by immunization of macaques with an AS03-adjuvanted COVID-19 vaccine.

机构信息

Institute for Immunity, Transplantation and Infection, Stanford University, Stanford, CA 94305, USA.

Department of Integrative Structural and Computational Biology, Scripps Research Institute, La Jolla, CA 92037, USA.

出版信息

Sci Transl Med. 2023 May 10;15(695):eadg7404. doi: 10.1126/scitranslmed.adg7404.

Abstract

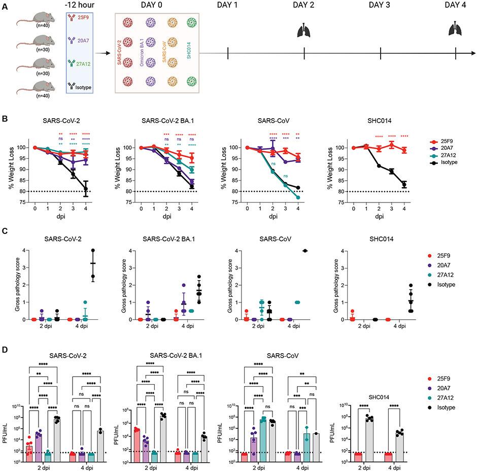
The rapid emergence of severe acute respiratory syndrome coronavirus 2 (SARS-CoV-2) variants that evade immunity elicited by vaccination has placed an imperative on the development of countermeasures that provide broad protection against SARS-CoV-2 and related sarbecoviruses. Here, we identified extremely potent monoclonal antibodies (mAbs) that neutralized multiple sarbecoviruses from macaques vaccinated with AS03-adjuvanted monovalent subunit vaccines. Longitudinal analysis revealed progressive accumulation of somatic mutation in the immunoglobulin genes of antigen-specific memory B cells (MBCs) for at least 1 year after primary vaccination. Antibodies generated from these antigen-specific MBCs at 5 to 12 months after vaccination displayed greater potency and breadth relative to those identified at 1.4 months. Fifteen of the 338 (about 4.4%) antibodies isolated at 1.4 to 6 months after the primary vaccination showed potency against SARS-CoV-2 BA.1, despite the absence of serum BA.1 neutralization. 25F9 and 20A7 neutralized authentic clade 1 sarbecoviruses (SARS-CoV, WIV-1, SHC014, SARS-CoV-2 D614G, BA.1, and Pangolin-GD) and vesicular stomatitis virus-pseudotyped clade 3 sarbecoviruses (BtKY72 and PRD-0038). 20A7 and 27A12 showed potent neutralization against all SARS-CoV-2 variants and multiple Omicron sublineages, including BA.1, BA.2, BA.3, BA.4/5, BQ.1, BQ.1.1, and XBB. Crystallography studies revealed the molecular basis of broad and potent neutralization through targeting conserved sites within the RBD. Prophylactic protection of 25F9, 20A7, and 27A12 was confirmed in mice, and administration of 25F9 particularly provided complete protection against SARS-CoV-2, BA.1, SARS-CoV, and SHC014 challenge. These data underscore the extremely potent and broad activity of these mAbs against sarbecoviruses.

摘要

严重急性呼吸综合征冠状病毒 2 (SARS-CoV-2)变体的迅速出现,这些变体逃避了疫苗引发的免疫,这就迫切需要开发能提供针对 SARS-CoV-2 和相关沙贝科病毒广泛保护的对策。在这里,我们鉴定了能中和用 AS03 佐剂的单价亚单位疫苗接种的猕猴中的多种沙贝科病毒的强效单克隆抗体(mAb)。纵向分析显示,在初次接种后至少 1 年内,抗原特异性记忆 B 细胞(MBC)的免疫球蛋白基因中会逐渐积累体细胞突变。在初次接种后 5 至 12 个月从这些抗原特异性 MBC 中产生的抗体相对于在 1.4 个月时鉴定的抗体显示出更高的效力和广度。在初次接种后 1.4 至 6 个月分离的 338 个抗体(约 4.4%)中,有 15 个对 SARS-CoV-2 BA.1 具有效力,尽管血清中没有 BA.1 中和作用。25F9 和 20A7 中和了真正的 clade 1 沙贝科病毒(SARS-CoV、WIV-1、SHC014、SARS-CoV-2 D614G、BA.1 和 Pangolin-GD)和水疱性口炎病毒假型 clade 3 沙贝科病毒(BtKY72 和 PRD-0038)。20A7 和 27A12 对所有 SARS-CoV-2 变体和多个奥密克戎亚谱系,包括 BA.1、BA.2、BA.3、BA.4/5、BQ.1、BQ.1.1 和 XBB. 均表现出强大的中和作用。晶体学研究揭示了通过针对 RBD 内保守位点进行广泛而强大的中和的分子基础。25F9、20A7 和 27A12 在小鼠中的预防性保护作用得到了证实,而 25F9 的给药特别提供了针对 SARS-CoV-2、BA.1、SARS-CoV 和 SHC014 挑战的完全保护。这些数据强调了这些 mAb 对沙贝科病毒的极其强大和广泛的活性。

https://cdn.ncbi.nlm.nih.gov/pmc/blobs/3de4/11032722/1087766c4dd6/nihms-1980294-f0001.jpg

文献AI研究员

20分钟写一篇综述,助力文献阅读效率提升50倍。

立即体验

用中文搜PubMed

大模型驱动的PubMed中文搜索引擎

马上搜索

文档翻译

学术文献翻译模型,支持多种主流文档格式。

立即体验