Suppr超能文献

原发性和转移性癌症中的遗传免疫逃逸景观。

Genetic immune escape landscape in primary and metastatic cancer.

机构信息

Center for Molecular Medicine and Oncode Institute, University Medical Center Utrecht, Utrecht, the Netherlands.

Hartwig Medical Foundation, Amsterdam, the Netherlands.

出版信息

Nat Genet. 2023 May;55(5):820-831. doi: 10.1038/s41588-023-01367-1. Epub 2023 May 10.

Abstract

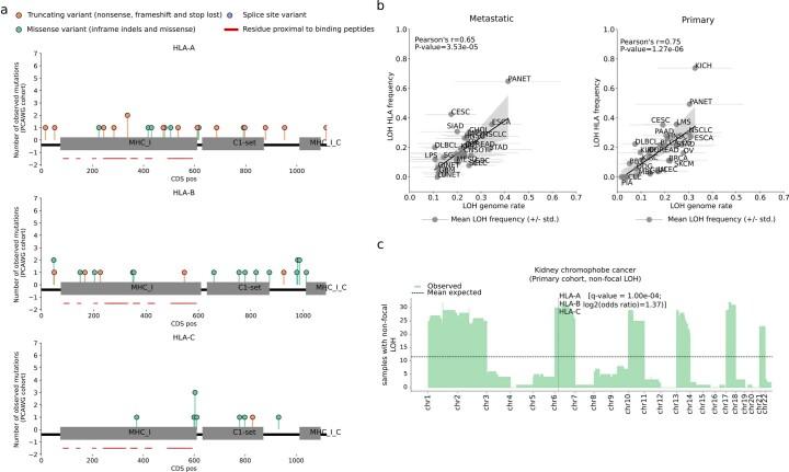
Studies have characterized the immune escape landscape across primary tumors. However, whether late-stage metastatic tumors present differences in genetic immune escape (GIE) prevalence and dynamics remains unclear. We performed a pan-cancer characterization of GIE prevalence across six immune escape pathways in 6,319 uniformly processed tumor samples. To address the complexity of the HLA-I locus in the germline and in tumors, we developed LILAC, an open-source integrative framework. One in four tumors harbors GIE alterations, with high mechanistic and frequency variability across cancer types. GIE prevalence is generally consistent between primary and metastatic tumors. We reveal that GIE alterations are selected for in tumor evolution and focal loss of heterozygosity of HLA-I tends to eliminate the HLA allele, presenting the largest neoepitope repertoire. Finally, high mutational burden tumors showed a tendency toward focal loss of heterozygosity of HLA-I as the immune evasion mechanism, whereas, in hypermutated tumors, other immune evasion strategies prevail.

摘要

研究已经描绘了原发性肿瘤的免疫逃逸图谱。然而,晚期转移性肿瘤在遗传免疫逃逸(GIE)的普遍性和动态方面是否存在差异尚不清楚。我们在 6319 个经过统一处理的肿瘤样本中,对六种免疫逃逸途径中的 GIE 普遍性进行了泛癌症特征分析。为了解决遗传和肿瘤中 HLA-I 基因座的复杂性,我们开发了一个开源的整合框架 LILAC。四分之一的肿瘤存在 GIE 改变,在癌症类型之间具有很高的机制和频率变异性。GIE 的普遍性在原发性和转移性肿瘤之间通常是一致的。我们揭示了 GIE 改变是在肿瘤进化中选择的,而 HLA-I 的杂合性丢失往往会消除 HLA 等位基因,呈现出最大的新表位谱。最后,高突变负荷肿瘤倾向于通过 HLA-I 的杂合性丢失作为免疫逃避机制,而在超突变肿瘤中,其他免疫逃避策略占主导地位。

https://cdn.ncbi.nlm.nih.gov/pmc/blobs/6a72/10181939/dc564674c38c/41588_2023_1367_Fig1_HTML.jpg

文献AI研究员

20分钟写一篇综述,助力文献阅读效率提升50倍。

立即体验

用中文搜PubMed

大模型驱动的PubMed中文搜索引擎

马上搜索

文档翻译

学术文献翻译模型,支持多种主流文档格式。

立即体验