Suppr超能文献

胰腺癌细胞来源的小细胞外囊泡 ezrin 通过 STAT3 和 YAP-1 信号通路激活成纤维细胞,从而加剧癌症转移。

Pancreatic cancer-derived small extracellular vesical ezrin activates fibroblasts to exacerbate cancer metastasis through STAT3 and YAP-1 signaling pathways.

机构信息

Department of Internal Medicine, College of Medicine, National Taiwan University, Taipei, Taiwan.

Department of Internal Medicine, National Taiwan University Hospital, Taipei, Taiwan.

出版信息

Mol Oncol. 2023 Aug;17(8):1628-1647. doi: 10.1002/1878-0261.13442. Epub 2023 May 12.

Abstract

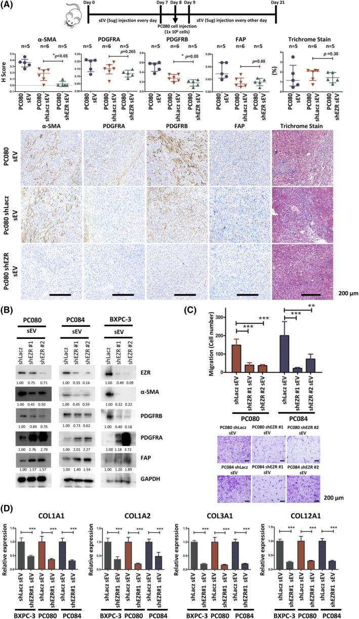
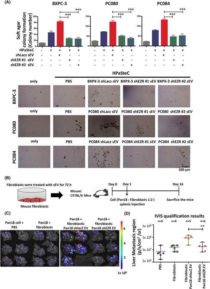
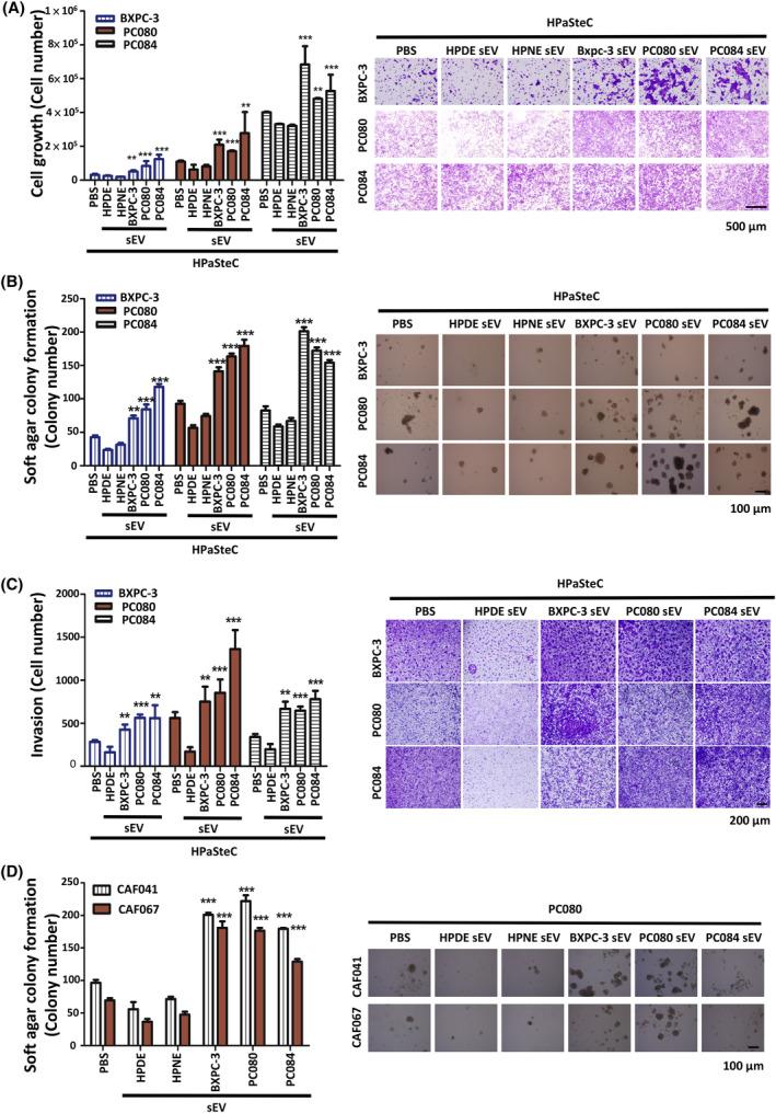
Cancer-associated fibroblasts (CAFs), a major component of the tumor microenvironment (TME) in pancreatic ductal adenocarcinoma (PDAC), play an important role in tumorigenesis, metastasis, and chemoresistance. Tumor-derived small extracellular vesicles (sEVs), which mediate cell-to-cell communication between cancer cells and fibroblasts, are also critical for cancer progression and metastasis. However, it remains unclear how PDAC cell-derived sEVs activate fibroblasts, which contributes to tumor progression. Here, we report that ezrin (EZR) expression in PDAC cell-derived sEVs (sEV-EZR) can activate fibroblasts, resulting in increased migration ability and high expression of α-SMA, PDGFRB, and high production of extracellular matrix in fibroblasts. Reciprocally, sEV-EZR-activated fibroblasts enhanced PDAC cell proliferation, invasion, and metastasis to the liver in animal models. Conversely, fibroblasts treated with PDAC cell-derived sEVs with EZR knockdown resulted in the reduced metastatic ability of PDAC. Mechanistically, we demonstrated that PDAC cell-derived sEV-EZR increases the STAT3 and YAP-1 signaling pathways to induce fibroblast activation, and the activated fibroblasts promote PDAC cell proliferation, invasion, and liver metastasis. Inhibition of the STAT3 and YAP-1 signaling pathways by gene knockdown can abrogate sEV-EZR-induced effects. These findings suggest that targeting the interaction between PDAC cell-derived sEV-EZR and fibroblasts is a potential therapeutic strategy for PDAC.

摘要

癌症相关成纤维细胞(CAFs)是胰腺导管腺癌(PDAC)肿瘤微环境(TME)的主要组成部分,在肿瘤发生、转移和化疗耐药中发挥重要作用。肿瘤来源的小细胞外囊泡(sEVs)介导癌细胞与成纤维细胞之间的细胞间通讯,对癌症的进展和转移也至关重要。然而,PDAC 细胞来源的 sEVs 如何激活成纤维细胞,促进肿瘤进展仍不清楚。在这里,我们报告 PDAC 细胞来源的 sEVs(sEV-EZR)中的 ezrin(EZR)表达可以激活成纤维细胞,导致成纤维细胞迁移能力增强,α-SMA、PDGFRB 高表达,细胞外基质高产生。相反,sEV-EZR 激活的成纤维细胞增强了 PDAC 细胞在动物模型中的增殖、侵袭和肝转移。相反,用 PDAC 细胞来源的 sEV 处理后,敲低 EZR 的成纤维细胞导致 PDAC 的转移能力降低。从机制上讲,我们证明 PDAC 细胞来源的 sEV-EZR 增加了 STAT3 和 YAP-1 信号通路,诱导成纤维细胞活化,活化的成纤维细胞促进 PDAC 细胞增殖、侵袭和肝转移。通过基因敲低抑制 STAT3 和 YAP-1 信号通路可以消除 sEV-EZR 诱导的作用。这些发现表明,靶向 PDAC 细胞来源的 sEV-EZR 和成纤维细胞之间的相互作用是 PDAC 的一种潜在治疗策略。

https://cdn.ncbi.nlm.nih.gov/pmc/blobs/f81c/10399719/cb007b654ebe/MOL2-17-1628-g002.jpg

文献AI研究员

20分钟写一篇综述,助力文献阅读效率提升50倍。

立即体验

用中文搜PubMed

大模型驱动的PubMed中文搜索引擎

马上搜索

文档翻译

学术文献翻译模型,支持多种主流文档格式。

立即体验