Suppr超能文献

口罩生物膜中沿城市河流的抗生素抗性组:多种驱动因素和与人类机会性病原体的共存。

Antibiotic resistomes in face-mask biofilm along an urban river: Multiple drivers and co-occurrence with human opportunistic pathogens.

机构信息

CAS Key Laboratory of Urban Pollutant Conversion, Department of Environmental Science and Engineering, University of Science and Technology of China, Hefei 230026, China.

CAS Key Laboratory of Urban Pollutant Conversion, Department of Environmental Science and Engineering, University of Science and Technology of China, Hefei 230026, China.

出版信息

J Hazard Mater. 2023 Aug 5;455:131587. doi: 10.1016/j.jhazmat.2023.131587. Epub 2023 May 6.

Abstract

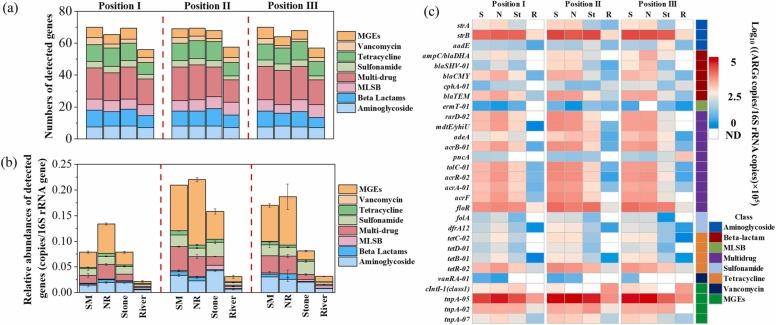
Discarded face masks from the global COVID-19 pandemic have contributed significantly to plastic pollution in surface water, whereas their potential as a reservoir for aquatic pollutants is not well understood. Herein, we conducted a field experiment along a human-impacted urban river, investigating the variations of antibiotic resistance genes (ARGs), pathogens, and water-borne contaminants in commonly-used face masks. Results showed that high-biomass biofilms formed on face masks selectively enriched more ARGs than stone biofilm (0.08-0.22 vs 0.07-0.15 copies/16 S rRNA gene copies) from bulk water, which mainly due to unique microbial communities, enhanced horizontal gene transfer, and selective pressure of accumulated contaminants based on redundancy analysis and variation partitioning analysis. Several human opportunistic pathogens (e.g., Acinetobacter, Escherichia-Shigella, Bacillus, and Klebsiella), which are considered potential ARG carriers, were also greatly concentrated in face-mask biofilms, imposing a potential threat to aquatic ecological environment and human health. Moreover, wastewater treatment plant effluents, as an important source of pollutants to urban rivers, further aggravated the abundances of ARGs and opportunistic pathogens in face-mask biofilms. Our findings demonstrated that discarded face masks provide a hotspot for the proliferation and spread of ARGs and pathogens in urban water, highlighting the urgent requirement for implementing stricter regulations in face mask disposal.

摘要

废弃的口罩是全球 COVID-19 大流行的产物,对地表水中的塑料污染有重大贡献,然而其作为水生污染物储存库的潜力尚未得到充分理解。在此,我们沿一条受人类影响的城市河流进行了一项实地实验,研究了常用口罩中抗生素抗性基因(ARGs)、病原体和水传播污染物的变化。结果表明,口罩上形成的高生物量生物膜比天然石生物膜(0.08-0.22 与 0.07-0.15 拷贝/16S rRNA 基因拷贝)选择性地富集了更多的 ARGs,这主要归因于独特的微生物群落、增强的水平基因转移和基于冗余分析和变异分解分析的累积污染物的选择压力。几种被认为是潜在 ARG 载体的人类机会性病原体(如不动杆菌属、大肠埃希氏菌-志贺氏菌属、芽孢杆菌属和克雷伯氏菌属)也在口罩生物膜中大量浓缩,对水生生态环境和人类健康构成潜在威胁。此外,作为城市河流中污染物的重要来源,污水处理厂的废水进一步加剧了口罩生物膜中 ARGs 和机会性病原体的丰度。我们的研究结果表明,废弃口罩为城市水中 ARGs 和病原体的增殖和传播提供了热点,凸显了对口罩处置实施更严格监管的迫切需求。

https://cdn.ncbi.nlm.nih.gov/pmc/blobs/9e32/10162859/2eb22616e4b7/ga1_lrg.jpg

文献AI研究员

20分钟写一篇综述,助力文献阅读效率提升50倍。

立即体验

用中文搜PubMed

大模型驱动的PubMed中文搜索引擎

马上搜索

文档翻译

学术文献翻译模型,支持多种主流文档格式。

立即体验