Suppr超能文献

法布里病小鼠模型背根神经节中与年龄相关的神经免疫特征

Age-related neuroimmune signatures in dorsal root ganglia of a Fabry disease mouse model.

作者信息

Choconta Jeiny Luna, Labi Verena, Dumbraveanu Cristiana, Kalpachidou Theodora, Kummer Kai K, Kress Michaela

机构信息

Institute of Physiology, Medical University of Innsbruck, Innsbruck, Austria.

Institute of Developmental Immunology, Medical University of Innsbruck, Innsbruck, Austria.

出版信息

Immun Ageing. 2023 May 12;20(1):22. doi: 10.1186/s12979-023-00346-8.

Abstract

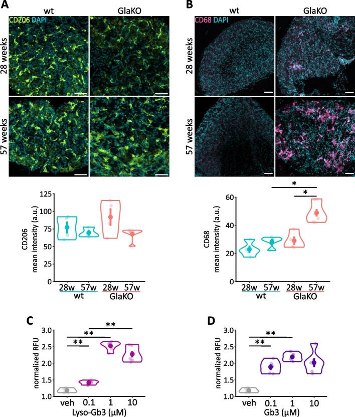
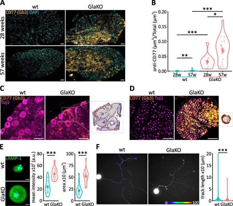
Pain in Fabry disease (FD) is generally accepted to result from neuronal damage in the peripheral nervous system as a consequence of excess lipid storage caused by alpha-galactosidase A (α-Gal A) deficiency. Signatures of pain arising from nerve injuries are generally associated with changes of number, location and phenotypes of immune cells within dorsal root ganglia (DRG). However, the neuroimmune processes in the DRG linked to accumulating glycosphingolipids in Fabry disease are insufficiently understood.Therefore, using indirect immune fluorescence microscopy, transmigration assays and FACS together with transcriptomic signatures associated with immune processes, we assessed age-dependent neuroimmune alterations in DRG obtained from mice with a global depletion of α-Gal A as a valid mouse model for FD. Macrophage numbers in the DRG of FD mice were unaltered, and BV-2 cells as a model for monocytic cells did not show augmented migratory reactions to glycosphingolipids exposure suggesting that these do not act as chemoattractants in FD. However, we found pronounced alterations of lysosomal signatures in sensory neurons and of macrophage morphology and phenotypes in FD DRG. Macrophages exhibited reduced morphological complexity indicated by a smaller number of ramifications and more rounded shape, which were age dependent and indicative of premature monocytic aging together with upregulated expression of markers CD68 and CD163.In our FD mouse model, the observed phenotypic changes in myeloid cell populations of the DRG suggest enhanced phagocytic and unaltered proliferative capacity of macrophages as compared to wildtype control mice. We suggest that macrophages may participate in FD pathogenesis and targeting macrophages at an early stage of FD may offer new treatment options other than enzyme replacement therapy.

摘要

法布里病(FD)中的疼痛通常被认为是由于α-半乳糖苷酶A(α-Gal A)缺乏导致脂质过度储存,进而引起外周神经系统神经元损伤所致。神经损伤引起的疼痛特征通常与背根神经节(DRG)内免疫细胞数量、位置和表型的变化有关。然而,对于法布里病中与糖鞘脂积累相关的DRG神经免疫过程,人们还了解不足。因此,我们使用间接免疫荧光显微镜、迁移试验和流式细胞术,结合与免疫过程相关的转录组特征,评估了从α-Gal A整体缺失的小鼠获得的DRG中与年龄相关的神经免疫改变,该小鼠作为FD的有效模型。FD小鼠DRG中的巨噬细胞数量未改变,作为单核细胞模型的BV-2细胞对糖鞘脂暴露未表现出增强的迁移反应,这表明这些糖鞘脂在FD中不起趋化因子的作用。然而,我们发现FD DRG中感觉神经元的溶酶体特征以及巨噬细胞形态和表型有明显改变。巨噬细胞表现出形态复杂性降低,表现为分支数量减少和形状更圆,这与年龄有关,表明单核细胞过早衰老,同时CD68和CD163标志物的表达上调。在我们的FD小鼠模型中,DRG髓样细胞群体中观察到的表型变化表明,与野生型对照小鼠相比,巨噬细胞的吞噬能力增强,增殖能力未改变。我们认为巨噬细胞可能参与FD的发病机制,在FD早期靶向巨噬细胞可能提供除酶替代疗法之外的新治疗选择。

https://cdn.ncbi.nlm.nih.gov/pmc/blobs/f189/10176851/1593a6788b91/12979_2023_346_Fig1_HTML.jpg

文献AI研究员

20分钟写一篇综述,助力文献阅读效率提升50倍。

立即体验

用中文搜PubMed

大模型驱动的PubMed中文搜索引擎

马上搜索

文档翻译

学术文献翻译模型,支持多种主流文档格式。

立即体验