Suppr超能文献

光响应转录因子PpWRKY44通过调控梨中的表达诱导花青素积累。

Light-responsive transcription factor PpWRKY44 induces anthocyanin accumulation by regulating expression in pear.

作者信息

Alabd Ahmed, Ahmad Mudassar, Zhang Xiao, Gao Yuhao, Peng Lin, Zhang Lu, Ni Junbei, Bai Songling, Teng Yuanwen

机构信息

College of Agriculture and Biotechnology, Zhejiang University, Hangzhou, Zhejiang 310058, China.

Department of Pomology, Faculty of Agriculture, Alexandria University, Alexandria 21545, Egypt.

出版信息

Hortic Res. 2022 Sep 6;9:uhac199. doi: 10.1093/hr/uhac199. eCollection 2022.

Abstract

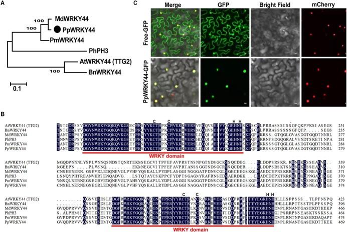
Anthocyanins are a valuable source of antioxidants in the human diet and contribute to fruit coloration. In red-skinned pears, anthocyanin biosynthesis can be induced by light, in which the MYB-bHLH-WDR complex plays a critically important role in transcriptional regulation. However, knowledge of WRKY-mediated transcriptional regulation of light-induced anthocyanin biosynthesis is scarce in red pears. This work identified and functionally characterized a light-inducing WRKY transcription factor, PpWRKY44, in pear. Functional analysis based on overexpressed pear calli showed that PpWRKY44 promoted anthocyanin accumulation. Also, transiently overexpressed in pear leaves and fruit peels significantly enhanced the accumulation of anthocyanin, whereas silencing in pear fruit peels impaired induction of the accumulation of anthocyanin by light. By chromatin immunoprecipitation and electrophoretic mobility shift assay coupled to a quantitative polymerase chain reaction, we found that PpWRKY44 bound and to the promoter, revealing it as a direct downstream target gene. Moreover, was activated by PpBBX18, a light signal transduction pathway component. Our results explained the mechanism mediating the impacts of PpWRKY44 on the transcriptional regulation of anthocyanin accumulation, with potential implications for fine-tuning the fruit peel coloration triggered by light in red pears.

摘要

花青素是人类饮食中抗氧化剂的重要来源,且有助于果实着色。在红皮梨中,光可诱导花青素生物合成,其中MYB-bHLH-WDR复合体在转录调控中起着至关重要的作用。然而,关于WRKY介导的光诱导红皮梨花青素生物合成的转录调控的知识却很匮乏。这项研究鉴定并对梨中一个光诱导的WRKY转录因子PpWRKY44进行了功能表征。基于过表达梨愈伤组织的功能分析表明,PpWRKY44促进了花青素积累。此外,在梨叶片和果皮中瞬时过表达显著增强了花青素的积累,而在梨果皮中沉默则削弱了光对花青素积累的诱导作用。通过染色质免疫沉淀和电泳迁移率变动分析结合定量聚合酶链反应,我们发现PpWRKY44与 启动子结合,表明它是一个直接的下游靶基因。此外, 被光信号转导途径组分PpBBX18激活。我们的结果解释了PpWRKY44对花青素积累转录调控产生影响的介导机制,对微调红皮梨中光触发的果皮着色具有潜在意义。

https://cdn.ncbi.nlm.nih.gov/pmc/blobs/c072/10167416/98517fecb919/uhac199f1.jpg

文献AI研究员

20分钟写一篇综述,助力文献阅读效率提升50倍。

立即体验

用中文搜PubMed

大模型驱动的PubMed中文搜索引擎

马上搜索

文档翻译

学术文献翻译模型,支持多种主流文档格式。

立即体验