Suppr超能文献

铜相关基因预测乳腺癌的预后和特征。

Copper-related genes predict prognosis and characteristics of breast cancer.

机构信息

Department of Pharmacology, School of Basic Medical Sciences, Capital Medical University, Beijing, China.

Department of General Surgery, The First Medical Center, Chinese People's Liberation Army (PLA) General Hospital, Beijing, China.

出版信息

Front Immunol. 2023 Apr 27;14:1145080. doi: 10.3389/fimmu.2023.1145080. eCollection 2023.

Abstract

BACKGROUND

The role of copper in cancer treatment is multifaceted, with copper homeostasis-related genes associated with both breast cancer prognosis and chemotherapy resistance. Interestingly, both elimination and overload of copper have been reported to have therapeutic potential in cancer treatment. Despite these findings, the exact relationship between copper homeostasis and cancer development remains unclear, and further investigation is needed to clarify this complexity.

METHODS

The pan-cancer gene expression and immune infiltration analysis were performed using the Cancer Genome Atlas Program (TCGA) dataset. The R software packages were employed to analyze the expression and mutation status of breast cancer samples. After constructing a prognosis model to separate breast cancer samples by LASSO-Cox regression, we examined the immune statement, survival status, drug sensitivity and metabolic characteristics of the high- and low-copper related genes scoring groups. We also studied the expression of the constructed genes using the human protein atlas database and analyzed their related pathways. Finally, copper staining was performed with the clinical sample to investigate the distribution of copper in breast cancer tissue and paracancerous tissue.

RESULTS

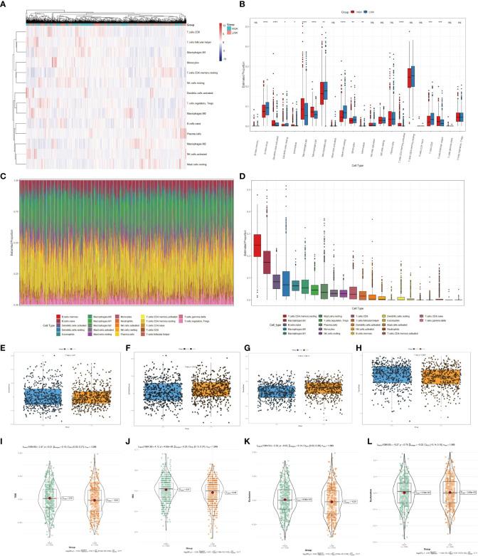
Pan-cancer analysis showed that copper-related genes are associated with breast cancer, and the immune infiltration profile of breast cancer samples is significantly different from that of other cancers. The essential copper-related genes of LASSO-Cox regression were ATP7B (ATPase Copper Transporting Beta) and DLAT (Dihydrolipoamide S-Acetyltransferase), whose associated genes were enriched in the cell cycle pathway. The low-copper related genes scoring group presented higher levels of immune activation, better probabilities of survival, enrichment in pathways related to pyruvate metabolism and apoptosis, and higher sensitivity to chemotherapy drugs. Immunohistochemistry staining showed high protein expression of ATP7B and DLAT in breast cancer samples. The copper staining showed copper distribution in breast cancer tissue.

CONCLUSION

This study displayed the potential impacts of copper-related genes on the overall survival, immune infiltration, drug sensitivity and metabolic profile of breast cancer, which could predict patients' survival and tumor statement. These findings may serve to support future research efforts aiming at improving the management of breast cancer.

摘要

背景

铜在癌症治疗中的作用是多方面的,与铜稳态相关的基因与乳腺癌的预后和化疗耐药性都有关。有趣的是,铜的消除和过载都被报道在癌症治疗中有治疗潜力。尽管有这些发现,但铜稳态与癌症发展之间的确切关系仍不清楚,需要进一步研究来阐明这种复杂性。

方法

使用癌症基因组图谱计划(TCGA)数据集进行泛癌症基因表达和免疫浸润分析。使用 R 软件包分析乳腺癌样本的表达和突变状态。构建预后模型,通过 LASSO-Cox 回归将乳腺癌样本分离后,我们检查了高、低铜相关基因评分组的免疫状态、生存状况、药物敏感性和代谢特征。我们还使用人类蛋白质图谱数据库研究了构建基因的表达,并分析了它们相关的途径。最后,用临床样本进行铜染色,研究铜在乳腺癌组织和癌旁组织中的分布。

结果

泛癌症分析表明,铜相关基因与乳腺癌有关,乳腺癌样本的免疫浸润图谱与其他癌症明显不同。LASSO-Cox 回归的必需铜相关基因是 ATP7B(ATPase Copper Transporting Beta)和 DLAT(Dihydrolipoamide S-Acetyltransferase),其相关基因富集在细胞周期途径中。低铜相关基因评分组表现出更高水平的免疫激活、更好的生存概率、与丙酮酸代谢和细胞凋亡相关途径的富集,以及对化疗药物更高的敏感性。免疫组化染色显示乳腺癌样本中 ATP7B 和 DLAT 蛋白表达较高。铜染色显示铜在乳腺癌组织中的分布。

结论

本研究显示了铜相关基因对乳腺癌的总生存率、免疫浸润、药物敏感性和代谢特征的潜在影响,这些影响可能预测患者的生存和肿瘤状态。这些发现可能有助于支持未来旨在改善乳腺癌管理的研究工作。

https://cdn.ncbi.nlm.nih.gov/pmc/blobs/2618/10172490/f2715958f06f/fimmu-14-1145080-g001.jpg

文献AI研究员

20分钟写一篇综述,助力文献阅读效率提升50倍。

立即体验

用中文搜PubMed

大模型驱动的PubMed中文搜索引擎

马上搜索

文档翻译

学术文献翻译模型,支持多种主流文档格式。

立即体验