Suppr超能文献

头颈部鳞状细胞癌中预后标志物LIMA1与免疫浸润的关系

The Relationship between the Prognostic Marker LIMA1 in Head and Neck Squamous Cell Carcinoma and Immune Infiltration.

作者信息

Huang Hesen, Du Yu, Zhao Dean, Chen Kaiqin

机构信息

Department of Otolaryngology-Head and Neck Surgery, Xiang'an Hospital of Xiamen University, Xiamen 361100, Fujian, China.

Department of Neurosurgery, Xiang'an Hospital of Xiamen University, Xiamen 361100, Fujian, China.

出版信息

J Oncol. 2022 Aug 31;2022:1040116. doi: 10.1155/2022/1040116. eCollection 2022.

Abstract

BACKGROUND

Head and neck squamous cell carcinoma (HNSC) is one of the most common malignancies, and identification of HNSC biomarkers is critical. LIM Domain And Actin Binding 1 (LIMA1) is involved in actin cytoskeleton regulation and dynamics. The role of LIMA1 in HNSC is unclear. This is the first study to investigate the expression of LIMA1 in HNSC patients and its prognostic value, potential biological functions, and impact on the immune system.

METHODS

Gene expression and clinicopathological analysis, enrichment analysis, and immune infiltration analysis were all based on data from The Cancer Genome Atlas (TCGA) with additional bioinformatics analysis. Statistical analysis was performed using TIMER and ssGSEA to analyze the immune response to LIMA1 expression in HNSCs. In addition, Gene Expression Omnibus (GEO), Kaplan-Meier(K-M) survival analysis, and data from the Human Protein Atlas (HPA) were used to validate the results.

RESULTS

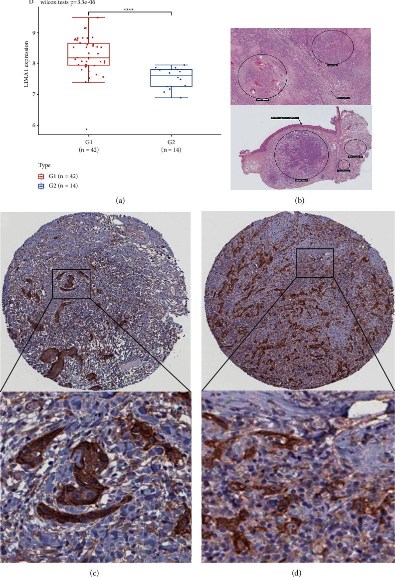
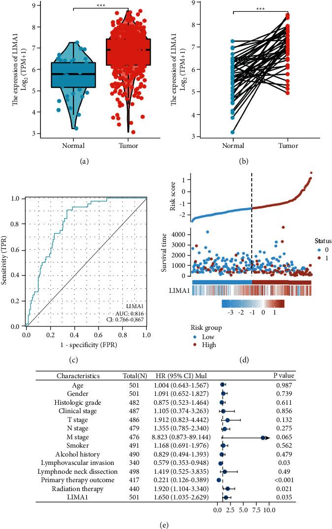
LIMA1 played a key role as an independent prognostic factor in HNSC patients. GSEA found that LIMA1 is associated with promoting cell adhesion and suppressing immune function. LIMA1 expression was significantly correlated with infiltration of B cells, CD8+ T cells, CD4+ T cells, dendritic cells, and neutrophils and was coexpressed with immune-related genes and immune checkpoints.

CONCLUSION

The expression of LIMA1 is increased in HNSC, and the high expression of LIMA1 is associated with poor prognosis. LIMA1 may affect tumor development by regulating tumor-infiltrating cells in the tumor microenvironment (TME). LIMA1 may be a potential target for immunotherapy.

摘要

背景

头颈部鳞状细胞癌(HNSC)是最常见的恶性肿瘤之一,鉴定HNSC生物标志物至关重要。LIM结构域和肌动蛋白结合1(LIMA1)参与肌动蛋白细胞骨架的调节和动态变化。LIMA1在HNSC中的作用尚不清楚。这是第一项研究LIMA1在HNSC患者中的表达及其预后价值、潜在生物学功能以及对免疫系统影响的研究。

方法

基因表达和临床病理分析、富集分析以及免疫浸润分析均基于癌症基因组图谱(TCGA)的数据,并进行了额外的生物信息学分析。使用TIMER和单样本基因集富集分析(ssGSEA)进行统计分析,以分析HNSC中对LIMA1表达的免疫反应。此外,利用基因表达综合数据库(GEO)、Kaplan-Meier(K-M)生存分析以及人类蛋白质图谱(HPA)的数据来验证结果。

结果

LIMA1在HNSC患者中作为独立预后因素发挥关键作用。基因集富集分析(GSEA)发现LIMA1与促进细胞黏附及抑制免疫功能有关。LIMA1表达与B细胞、CD8 + T细胞、CD4 + T细胞、树突状细胞和中性粒细胞的浸润显著相关,并与免疫相关基因和免疫检查点共表达。

结论

HNSC中LIMA1的表达增加,LIMA1的高表达与预后不良相关。LIMA1可能通过调节肿瘤微环境(TME)中的肿瘤浸润细胞来影响肿瘤发展。LIMA1可能是免疫治疗的潜在靶点。

https://cdn.ncbi.nlm.nih.gov/pmc/blobs/012c/10175016/83fa67655512/JO2022-1040116.001.jpg

文献AI研究员

20分钟写一篇综述,助力文献阅读效率提升50倍。

立即体验

用中文搜PubMed

大模型驱动的PubMed中文搜索引擎

马上搜索

文档翻译

学术文献翻译模型,支持多种主流文档格式。

立即体验