Suppr超能文献

部分抑制复合物 I 可恢复 APP/PS1 小鼠海马体中的线粒体形态和线粒体-内质网通讯。

Partial Inhibition of Complex I Restores Mitochondrial Morphology and Mitochondria-ER Communication in Hippocampus of APP/PS1 Mice.

机构信息

Department of Neurology, Mayo Clinic, Rochester, MN 55905, USA.

Department of Physiology, Universidad de Concepcion, Concepción 4030000, Chile.

出版信息

Cells. 2023 Apr 8;12(8):1111. doi: 10.3390/cells12081111.

Abstract

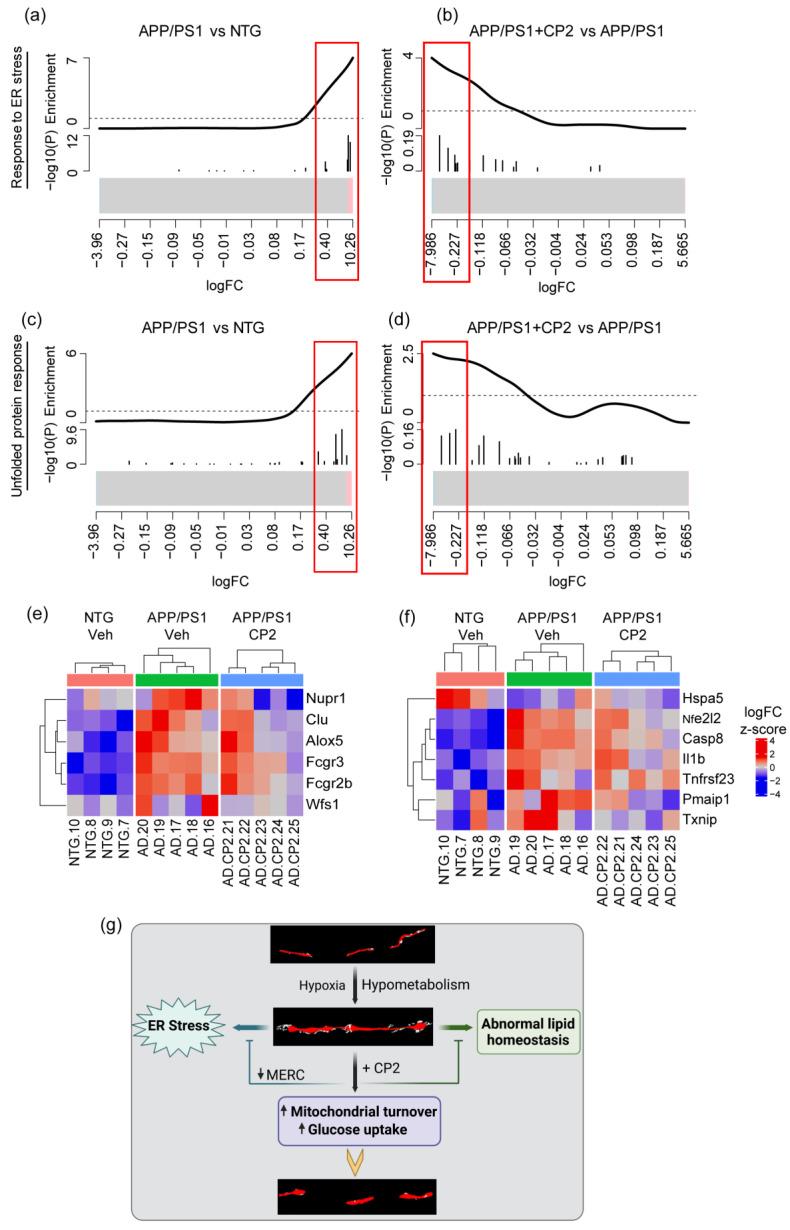
Alzheimer's disease (AD) has no cure. Earlier, we showed that partial inhibition of mitochondrial complex I (MCI) with the small molecule CP2 induces an adaptive stress response, activating multiple neuroprotective mechanisms. Chronic treatment reduced inflammation, Aβ and pTau accumulation, improved synaptic and mitochondrial functions, and blocked neurodegeneration in symptomatic APP/PS1 mice, a translational model of AD. Here, using serial block-face scanning electron microscopy (SBFSEM) and three-dimensional (3D) EM reconstructions combined with Western blot analysis and next-generation RNA sequencing, we demonstrate that CP2 treatment also restores mitochondrial morphology and mitochondria-endoplasmic reticulum (ER) communication, reducing ER and unfolded protein response (UPR) stress in the APP/PS1 mouse brain. Using 3D EM volume reconstructions, we show that in the hippocampus of APP/PS1 mice, dendritic mitochondria primarily exist as mitochondria-on-a-string (MOAS). Compared to other morphological phenotypes, MOAS have extensive interaction with the ER membranes, forming multiple mitochondria-ER contact sites (MERCS) known to facilitate abnormal lipid and calcium homeostasis, accumulation of Aβ and pTau, abnormal mitochondrial dynamics, and apoptosis. CP2 treatment reduced MOAS formation, consistent with improved energy homeostasis in the brain, with concomitant reductions in MERCS, ER/UPR stress, and improved lipid homeostasis. These data provide novel information on the MOAS-ER interaction in AD and additional support for the further development of partial MCI inhibitors as a disease-modifying strategy for AD.

摘要

阿尔茨海默病(AD)目前无法治愈。此前,我们发现使用小分子 CP2 部分抑制线粒体复合物 I(MCI)会诱导适应性应激反应,激活多种神经保护机制。慢性治疗可减轻炎症、Aβ和 pTau 积累,改善突触和线粒体功能,并阻止 APP/PS1 小鼠(AD 的转化模型)的神经退行性变。在这里,我们使用连续块面扫描电子显微镜(SBFSEM)和三维(3D)EM 重建,结合 Western blot 分析和下一代 RNA 测序,证明 CP2 治疗还可恢复线粒体形态和线粒体-内质网(ER)通讯,减轻 APP/PS1 小鼠大脑中的 ER 和未折叠蛋白反应(UPR)应激。通过 3D EM 体积重建,我们发现 APP/PS1 小鼠的海马体中,树突状线粒体主要存在于线粒体串(MOAS)中。与其他形态表型相比,MOAS 与 ER 膜广泛相互作用,形成多个已知促进异常脂质和钙稳态、Aβ和 pTau 积累、异常线粒体动力学和细胞凋亡的线粒体-ER 接触位点(MERCS)。CP2 治疗减少了 MOAS 的形成,这与大脑能量稳态的改善一致,同时 MERCS、ER/UPR 应激和脂质稳态的改善也一致。这些数据为 AD 中的 MOAS-ER 相互作用提供了新的信息,并为进一步开发部分 MCI 抑制剂作为 AD 的疾病修饰策略提供了更多支持。

https://cdn.ncbi.nlm.nih.gov/pmc/blobs/107a/10137328/19bfb8e3274c/cells-12-01111-g001.jpg

文献AI研究员

20分钟写一篇综述,助力文献阅读效率提升50倍。

立即体验

用中文搜PubMed

大模型驱动的PubMed中文搜索引擎

马上搜索

文档翻译

学术文献翻译模型,支持多种主流文档格式。

立即体验