Suppr超能文献

星形胶质细胞的光遗传学激活通过白细胞介素-10减少中风时的血脑屏障破坏。

Optogenetic Activation of Astrocytes Reduces Blood-Brain Barrier Disruption via IL-10 In Stroke.

作者信息

Suo Qian, Deng Lidong, Chen Tingting, Wu Shengju, Qi Lin, Liu Ze, He Tingting, Tian Heng-Li, Li Wanlu, Tang Yaohui, Yang Guo-Yuan, Zhang Zhijun

机构信息

Shanghai Jiao Tong Affiliated Sixth People's Hospital, and School of Biomedical Engineering, Shanghai Jiao Tong University, Shanghai, China.

Department of Neurology, Shanghai Tenth People's Hospital, Tongji University, Shanghai, China.

出版信息

Aging Dis. 2023 Oct 1;14(5):1870-1886. doi: 10.14336/AD.2023.0226.

Abstract

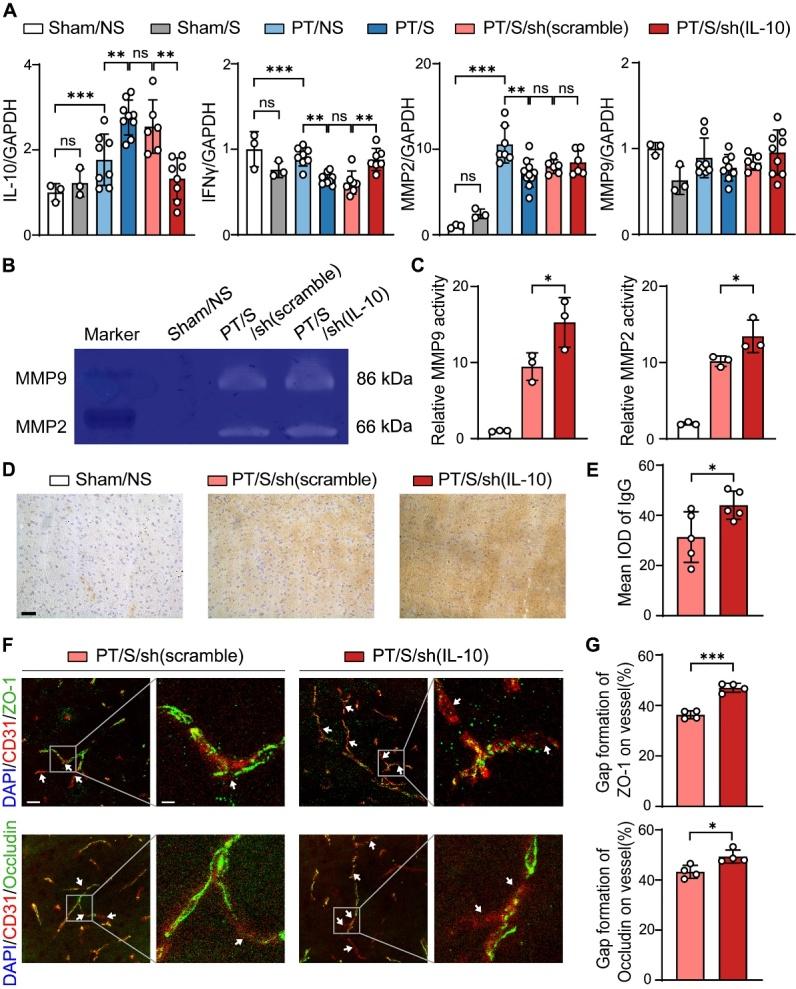
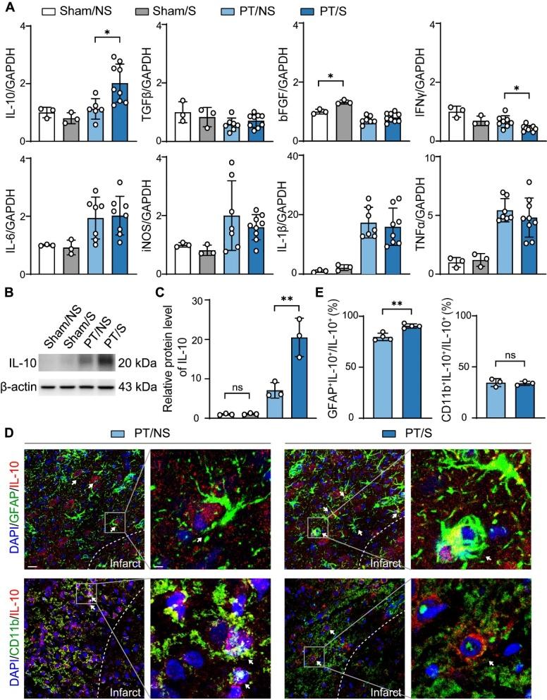
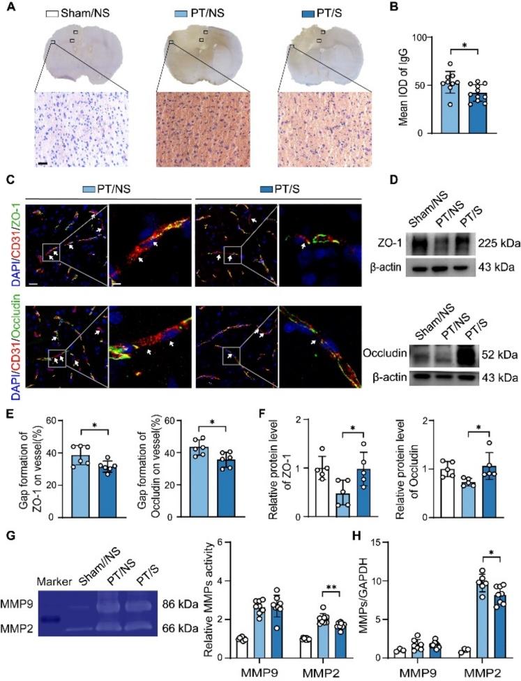
Optogenetics has been used to regulate astrocyte activity and modulate neuronal function after brain injury. Activated astrocytes regulate blood-brain barrier functions and are thereby involved in brain repair. However, the effect and molecular mechanism of optogenetic-activated astrocytes on the change in barrier function in ischemic stroke remain obscure. In this study, adult male GFAP-ChR2-EYFP transgenic Sprague-Dawley rats were stimulated by optogenetics at 24, 36, 48, and 60 h after photothrombotic stroke to activate ipsilateral cortical astrocytes. The effects of activated astrocytes on barrier integrity and the underlying mechanisms were explored using immunostaining, western blotting, RT-qPCR, and shRNA interference. Neurobehavioral tests were performed to evaluate therapeutic efficacy. The results demonstrated that IgG leakage, gap formation of tight junction proteins, and matrix metallopeptidase 2 expression were reduced after optogenetic activation of astrocytes (p<0.05). Moreover, photo-stimulation of astrocytes protected neurons against apoptosis and improved neurobehavioral outcomes in stroke rats compared to controls (p<0.05). Notably, interleukin-10 expression in optogenetic-activated astrocytes significantly increased after ischemic stroke in rats. Inhibition of interleukin-10 in astrocytes compromised the protective effects of optogenetic-activated astrocytes (p<0.05). We found for the first time that interleukin-10 derived from optogenetic-activated astrocytes protected blood-brain barrier integrity by decreasing the activity of matrix metallopeptidase 2 and attenuated neuronal apoptosis, which provided a novel therapeutic approach and target in the acute stage of ischemic stroke.

摘要

光遗传学已被用于调节脑损伤后星形胶质细胞的活性并调节神经元功能。活化的星形胶质细胞调节血脑屏障功能,从而参与脑修复。然而,光遗传学激活的星形胶质细胞对缺血性中风时屏障功能变化的影响和分子机制仍不清楚。在本研究中,成年雄性GFAP-ChR2-EYFP转基因Sprague-Dawley大鼠在光血栓性中风后24、36、48和60小时接受光遗传学刺激,以激活同侧皮质星形胶质细胞。使用免疫染色、蛋白质印迹、RT-qPCR和shRNA干扰来探索活化的星形胶质细胞对屏障完整性的影响及其潜在机制。进行神经行为测试以评估治疗效果。结果表明,星形胶质细胞经光遗传学激活后,IgG渗漏、紧密连接蛋白的间隙形成和基质金属肽酶2的表达均降低(p<0.05)。此外,与对照组相比,星形胶质细胞的光刺激可保护神经元免受凋亡,并改善中风大鼠的神经行为结果(p<0.05)。值得注意的是,大鼠缺血性中风后,光遗传学激活的星形胶质细胞中白细胞介素-10的表达显著增加。抑制星形胶质细胞中的白细胞介素-10会损害光遗传学激活的星形胶质细胞的保护作用(p<0.05)。我们首次发现,光遗传学激活的星形胶质细胞衍生的白细胞介素-10通过降低基质金属肽酶2的活性来保护血脑屏障完整性,并减轻神经元凋亡,这为缺血性中风急性期提供了一种新的治疗方法和靶点。

https://cdn.ncbi.nlm.nih.gov/pmc/blobs/cf64/10529757/273e5bc6a936/AD-14-5-1870-g1.jpg

文献AI研究员

20分钟写一篇综述,助力文献阅读效率提升50倍。

立即体验

用中文搜PubMed

大模型驱动的PubMed中文搜索引擎

马上搜索

文档翻译

学术文献翻译模型,支持多种主流文档格式。

立即体验