Suppr超能文献

IL-33/ST2 信号在单核细胞衍生的巨噬细胞中维持血脑屏障的完整性,并限制缺血性中风后早期的梗死。

IL-33/ST2 signaling in monocyte-derived macrophages maintains blood-brain barrier integrity and restricts infarctions early after ischemic stroke.

机构信息

Geriatric Research, Education and Clinical Center, Veterans Affairs Pittsburgh Health Care System, Pittsburgh, PA, 15261, USA.

Department of Neurology, School of Medicine, University of Pittsburgh, 200 Lothrop Street, SBST 506, Pittsburgh, PA, 15213, USA.

出版信息

J Neuroinflammation. 2024 Oct 24;21(1):274. doi: 10.1186/s12974-024-03264-8.

Abstract

BACKGROUND

Brain microglia and infiltrating monocyte-derived macrophages are vital in preserving blood vessel integrity after stroke. Understanding mechanisms that induce immune cells to adopt vascular-protective phenotypes may hasten the development of stroke treatments. IL-33 is a potent chemokine released from damaged cells, such as CNS glia after stroke. The activation of IL-33/ST2 signaling has been shown to promote neuronal viability and white matter integrity after ischemic stroke. The impact of IL-33/ST2 on blood-brain barrier (BBB) integrity, however, remains unknown. The current study fills this gap and reveals a critical role of IL-33/ST2 signaling in macrophage-mediated BBB protection after stroke.

METHODS

Transient middle cerebral artery occlusion (tMCAO) was performed to induce ischemic stroke in wildtype (WT) versus ST2 knockout (KO) male mice. IL-33 was applied intranasally to tMCAO mice with or without dietary PLX5622 to deplete microglia/macrophages. ST2 KO versus WT bone marrow or macrophage cell transplantations were used to test the involvement of ST2 macrophages in BBB integrity. Macrophages were cocultured in transwells with brain endothelial cells (ECs) after oxygen-glucose deprivation (OGD) to test potential direct effects of IL33-treated macrophages on the BBB in vitro.

RESULTS

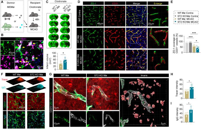
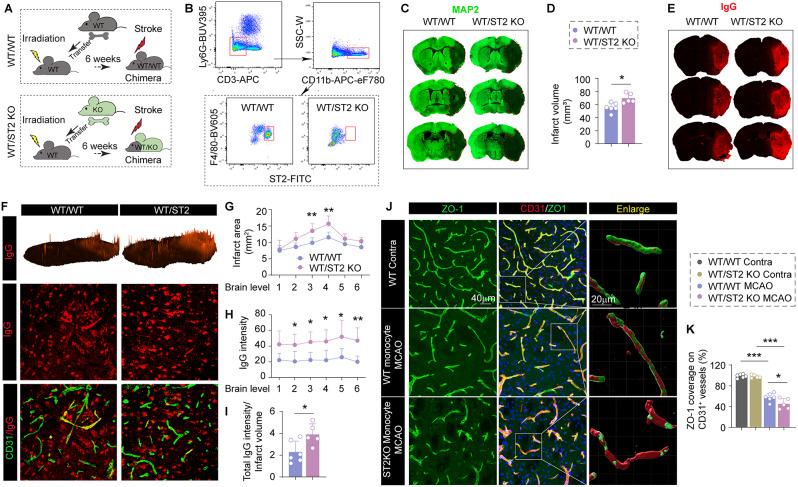
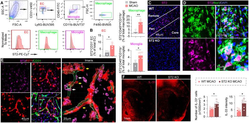
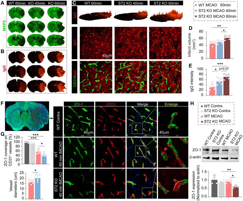
The ST2 receptor was expressed in brain ECs, microglia, and infiltrating macrophages. Global KO of ST2 led to more IgG extravasation and loss of ZO-1 in cerebral microvessels 3 days post-tMCAO. Intranasal IL-33 administration reduced BBB leakage and infarct severity in microglia/macrophage competent mice, but not in microglia/macrophage depleted mice. Worse BBB injury was observed after tMCAO in chimeric WT mice reconstituted with ST2 KO bone marrow, and in WT mice whose monocytes were replaced by ST2 KO monocytes. Macrophages treated with IL-33 reduced in vitro barrier leakage and maintained tight junction integrity after OGD. In contrast, IL-33 exerted minimal direct effects on the endothelial barrier in the absence of macrophages. IL-33-treated macrophages demonstrated transcriptional upregulation of an array of protective factors, suggesting a shift towards favorable phenotypes.

CONCLUSION

Our results demonstrate that early-stage IL-33/ST2 signaling in infiltrating macrophages reduces the extent of acute BBB disruption after stroke. Intranasal IL-33 administration may represent a new strategy to reduce BBB leakage and infarct severity.

摘要

背景

脑小胶质细胞和浸润的单核细胞衍生的巨噬细胞在中风后维持血管完整性方面至关重要。了解诱导免疫细胞采用血管保护表型的机制可能会加速中风治疗的发展。IL-33 是一种从受损细胞(如中风后的中枢神经系统胶质细胞)释放的有效趋化因子。IL-33/ST2 信号的激活已被证明可促进缺血性中风后的神经元活力和白质完整性。然而,IL-33/ST2 对血脑屏障 (BBB) 完整性的影响尚不清楚。本研究填补了这一空白,并揭示了 IL-33/ST2 信号在中风后巨噬细胞介导的 BBB 保护中的关键作用。

方法

采用短暂性大脑中动脉闭塞 (tMCAO) 诱导野生型 (WT) 与 ST2 敲除 (KO) 雄性小鼠发生缺血性中风。将 IL-33 鼻内应用于 tMCAO 小鼠,并用或不用 PLX5622 饮食耗尽小胶质细胞/巨噬细胞。ST2 KO 与 WT 骨髓或巨噬细胞移植用于测试 ST2 巨噬细胞在 BBB 完整性中的参与。在体外氧葡萄糖剥夺 (OGD) 后,将巨噬细胞在 Transwell 中与脑内皮细胞 (EC) 共培养,以测试 IL33 处理的巨噬细胞对 BBB 的潜在直接影响。

结果

ST2 受体在脑 EC、小胶质细胞和浸润的巨噬细胞中表达。ST2 的全局敲除导致 tMCAO 后 3 天大脑微血管中 IgG 漏出和 ZO-1 丢失增加。在小胶质细胞/巨噬细胞功能正常的小鼠中,鼻内给予 IL-33 可减少 BBB 渗漏和梗死严重程度,但在小胶质细胞/巨噬细胞耗竭的小鼠中则不然。在嵌合 WT 小鼠中,用 ST2 KO 骨髓重建后或用 ST2 KO 单核细胞替代 WT 小鼠的单核细胞后,tMCAO 后观察到更严重的 BBB 损伤。用 IL-33 处理的巨噬细胞减少了体外屏障渗漏,并在 OGD 后维持了紧密连接的完整性。相比之下,在没有巨噬细胞的情况下,IL-33 对内皮屏障几乎没有直接影响。用 IL-33 处理的巨噬细胞表现出一系列保护因子的转录上调,表明向有利的表型转变。

结论

我们的结果表明,中风后浸润巨噬细胞中早期的 IL-33/ST2 信号可减少急性 BBB 破坏的程度。鼻内给予 IL-33 可能代表一种减少 BBB 渗漏和梗死严重程度的新策略。

https://cdn.ncbi.nlm.nih.gov/pmc/blobs/e29c/11515348/6ad1568d37ea/12974_2024_3264_Fig1_HTML.jpg

文献AI研究员

20分钟写一篇综述,助力文献阅读效率提升50倍。

立即体验

用中文搜PubMed

大模型驱动的PubMed中文搜索引擎

马上搜索

文档翻译

学术文献翻译模型,支持多种主流文档格式。

立即体验