Suppr超能文献

SIRT6-PAI-1 轴是与衰老相关的骨骼代谢紊乱的有前途的治疗靶点。

SIRT6-PAI-1 axis is a promising therapeutic target in aging-related bone metabolic disruption.

机构信息

Department of Orthopedics Surgery, Tokyo Medical and Dental University, 1-5-45 Yushima Bunkyo-Ku, Tokyo, 113-8519, Japan.

Department of Rehabilitation for Movement Functions, Research Institute, National Rehabilitation Center for Persons With Disabilities, Tokorozawa-Shi, Saitama, Japan.

出版信息

Sci Rep. 2023 May 17;13(1):7991. doi: 10.1038/s41598-023-33297-7.

Abstract

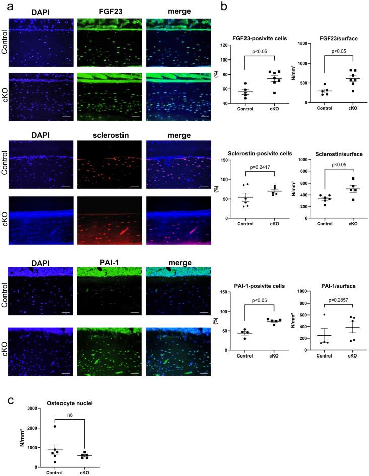
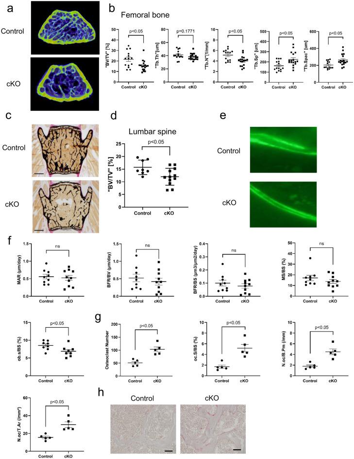
The mechanistic regulation of bone mass in aged animals is poorly understood. In this study, we examined the role of SIRT6, a longevity-associated factor, in osteocytes, using mice lacking Sirt6 in Dmp-1-expressing cells (cKO mice) and the MLO-Y4 osteocyte-like cell line. cKO mice exhibited increased osteocytic expression of Sost, Fgf23 and senescence inducing gene Pai-1 and the senescence markers p16 and Il-6, decreased serum phosphate levels, and low-turnover osteopenia. The cKO phenotype was reversed in mice that were a cross of PAI-1-null mice with cKO mice. Furthermore, senescence induction in MLO-Y4 cells increased the Fgf23 and Sost mRNA expression. Sirt6 knockout and senescence induction increased HIF-1α binding to the Fgf23 enhancer sequence. Bone mass and serum phosphate levels were higher in PAI-1-null aged mice than in wild-type mice. Therefore, SIRT6 agonists or PAI-1 inhibitors may be promising therapeutic options for aging-related bone metabolism disruptions.

摘要

衰老动物骨量的机制调节知之甚少。在这项研究中,我们使用在 Dmp-1 表达细胞中缺乏 Sirt6 的小鼠(cKO 小鼠)和 MLO-Y4 成骨细胞样细胞系,研究了长寿相关因子 SIRT6 在骨细胞中的作用。cKO 小鼠表现出成骨细胞中 Sost、Fgf23 和衰老诱导基因 Pai-1 以及衰老标志物 p16 和 Il-6 的表达增加,血清磷酸盐水平降低,以及低转换性骨质疏松症。在与 cKO 小鼠杂交的 PAI-1 缺失小鼠中,cKO 表型得到逆转。此外,MLO-Y4 细胞的衰老诱导增加了 Fgf23 和 Sost mRNA 的表达。Sirt6 敲除和衰老诱导增加了 HIF-1α 与 Fgf23 增强子序列的结合。PAI-1 缺失的老年小鼠的骨量和血清磷酸盐水平高于野生型小鼠。因此,SIRT6 激动剂或 PAI-1 抑制剂可能是治疗与衰老相关的骨代谢紊乱的有前途的治疗选择。

https://cdn.ncbi.nlm.nih.gov/pmc/blobs/140a/10192395/e0e3a8d3e214/41598_2023_33297_Fig1_HTML.jpg

文献AI研究员

20分钟写一篇综述,助力文献阅读效率提升50倍。

立即体验

用中文搜PubMed

大模型驱动的PubMed中文搜索引擎

马上搜索

文档翻译

学术文献翻译模型,支持多种主流文档格式。

立即体验