Suppr超能文献

肝肌成纤维细胞在胰腺导管腺癌肝转移中发挥独立于免疫检查点调节因子PD-L1的免疫抑制作用。

Hepatic myofibroblasts exert immunosuppressive effects independent of the immune checkpoint regulator PD-L1 in liver metastasis of pancreatic ductal adenocarcinoma.

作者信息

Beckinger Silje, Daunke Tina, Aldag Leon, Krüger Sandra, Heckl Steffen, Wesch Daniela, Schäfer Heiner, Röcken Christoph, Rahn Sascha, Sebens Susanne

机构信息

Institute for Experimental Cancer Research, Kiel University and University Hospital Schleswig-Holstein Campus Kiel, Kiel, Germany.

Department of Pathology, University Hospital Schleswig-Holstein Campus Kiel, Kiel, Germany.

出版信息

Front Oncol. 2023 May 3;13:1160824. doi: 10.3389/fonc.2023.1160824. eCollection 2023.

Abstract

INTRODUCTION

Pancreatic ductal adenocarcinoma (PDAC) represents the 4 most common cause of cancer-related deaths in Western countries. Most patients are diagnosed at advanced stages, often already with metastases. The main site of metastasis is the liver and hepatic myofibroblasts (HMF) play a pivotal role in metastatic outgrowth. Immune checkpoint inhibitors (ICI) targeting programmed death ligand 1 (PD-L1) or programmed cell death protein 1 (PD-1) improved treatment of several cancers but not of PDAC. Therefore, this study aimed to better understand the impact of HMF on PD-L1 expression and immune evasion of PDAC cells during liver metastasis.

METHODS

Formalin-fixed and paraffin embedded biopsy samples or diagnostic resection specimens from liver metastases of 15 PDAC patients were used for immunohistochemical analyses. Serial sections were stained with antibodies directed against Pan-Cytokeratin, αSMA, CD8, and PD-L1. To investigate whether the PD-1/PD-L1 axis and HMF contribute to immune escape of PDAC liver metastases, a stroma enriched 3D spheroid coculture model was established , using two different PDAC cell lines, HMF, and CD8 T cells. Here, functional and flow cytometry analyses were conducted.

RESULTS

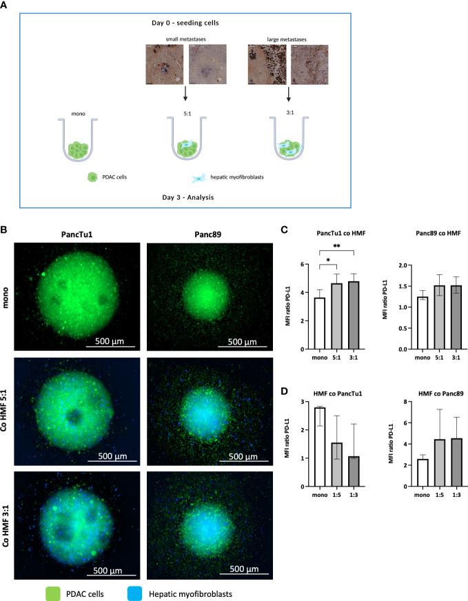
Immunohistochemical analysis of liver tissue sections of PDAC patients revealed that HMF represent an abundant stroma population in liver metastases, with clear differences in the spatial distribution in small (1500 µm) and large (> 1500 μm) metastases. In the latter, PD-L1 expression was mainly located at the invasion front or evenly distributed, while small metastases either lacked PD-L1 expression or showed mostly weak expression in the center. Double stainings revealed that PD-L1 is predominantly expressed by stromal cells, especially HMF. Small liver metastases with no or low PD-L1 expression comprised more CD8 T cells in the tumor center, while large metastases exhibiting stronger PD-L1 expression comprised less CD8 T cells being mostly located at the invasion front. HMF-enriched spheroid cocultures with different ratios of PDAC cells and HMF well mimicking conditions of hepatic metastases . Here, HMF impaired the release of effector molecules by CD8 T cells and the induction of PDAC cell death, an effect that was dependent on the amount of HMF but also of PDAC cells. ICI treatment led to elevated secretion of distinct CD8 T cell effector molecules but did not increase PDAC cell death under either spheroid condition.

CONCLUSION

Our findings indicate a spatial reorganization of HMF, CD8 T cells, and PD-L1 expression during progression of PDAC liver metastases. Furthermore, HMF potently impair the effector phenotype of CD8 T cells but the PD-L1/PD-1 axis apparently plays a minor role in this scenario suggesting that immune evasion of PDAC liver metastases relies on other immunosuppressive mechanisms.

摘要

引言

胰腺导管腺癌(PDAC)是西方国家癌症相关死亡的第四大常见原因。大多数患者在晚期被诊断出来,往往已经发生转移。转移的主要部位是肝脏,肝肌成纤维细胞(HMF)在转移灶生长中起关键作用。靶向程序性死亡配体1(PD-L1)或程序性细胞死亡蛋白1(PD-1)的免疫检查点抑制剂(ICI)改善了几种癌症的治疗,但对PDAC无效。因此,本研究旨在更好地了解HMF对PDAC细胞肝转移过程中PD-L1表达和免疫逃逸的影响。

方法

使用15例PDAC患者肝转移灶的福尔马林固定石蜡包埋活检样本或诊断性切除标本进行免疫组织化学分析。连续切片用抗全细胞角蛋白、α平滑肌肌动蛋白、CD8和PD-L1的抗体染色。为了研究PD-1/PD-L1轴和HMF是否促成PDAC肝转移灶的免疫逃逸,建立了一种富含基质的三维球体共培养模型,使用两种不同的PDAC细胞系、HMF和CD8 T细胞。在此,进行了功能和流式细胞术分析。

结果

对PDAC患者肝组织切片的免疫组织化学分析显示,HMF是肝转移灶中丰富的基质细胞群,在小(<1500 µm)和大(>1500 µm)转移灶中的空间分布存在明显差异。在大转移灶中,PD-L1表达主要位于侵袭前沿或均匀分布,而小转移灶要么缺乏PD-L1表达,要么在中心大多呈弱表达。双重染色显示,PD-L1主要由基质细胞表达,尤其是HMF。PD-L1表达无或低的小肝转移灶在肿瘤中心包含更多的CD8 T细胞,而PD-L1表达较强的大转移灶包含较少的CD8 T细胞,大多位于侵袭前沿。不同比例的PDAC细胞和HMF组成的富含HMF的球体共培养物很好地模拟了肝转移的条件。在此,HMF损害了CD8 T细胞效应分子的释放和PDAC细胞死亡的诱导,这种效应取决于HMF的数量以及PDAC细胞的数量。ICI治疗导致不同的CD8 T细胞效应分子分泌增加,但在任何一种球体培养条件下均未增加PDAC细胞死亡。

结论

我们的研究结果表明,在PDAC肝转移进展过程中,HMF、CD8 T细胞和PD-L1表达发生了空间重组。此外,HMF强烈损害CD8 T细胞的效应表型,但PD-L1/PD-1轴在这种情况下显然起次要作用,这表明PDAC肝转移灶的免疫逃逸依赖于其他免疫抑制机制。

https://cdn.ncbi.nlm.nih.gov/pmc/blobs/c5ec/10189124/bb8f1c7bc591/fonc-13-1160824-g001.jpg

文献AI研究员

20分钟写一篇综述,助力文献阅读效率提升50倍。

立即体验

用中文搜PubMed

大模型驱动的PubMed中文搜索引擎

马上搜索

文档翻译

学术文献翻译模型,支持多种主流文档格式。

立即体验