Suppr超能文献

动态 BH3 谱分析鉴定促凋亡药物组合治疗恶性胸膜间皮瘤。

Dynamic BH3 profiling identifies pro-apoptotic drug combinations for the treatment of malignant pleural mesothelioma.

机构信息

Department of Medical Oncology, Dana-Farber Cancer Institute, Boston, MA, 02215, USA.

Harvard Medical School, Boston, MA, 02215, USA.

出版信息

Nat Commun. 2023 May 20;14(1):2897. doi: 10.1038/s41467-023-38552-z.

Abstract

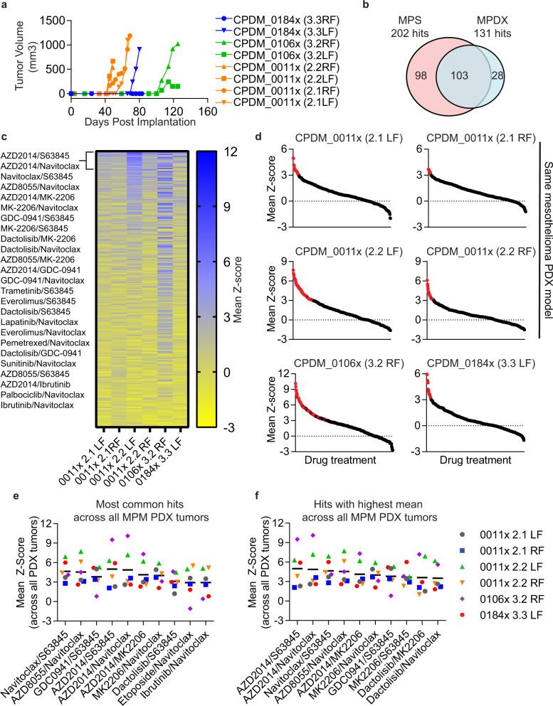
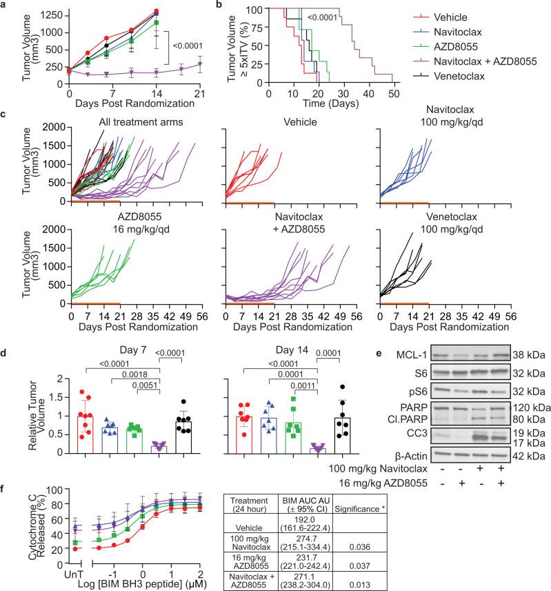
Malignant pleural mesothelioma (MPM) has relatively ineffective first/second-line therapy for advanced disease and only 18% five-year survival for early disease. Drug-induced mitochondrial priming measured by dynamic BH3 profiling identifies efficacious drugs in multiple disease settings. We use high throughput dynamic BH3 profiling (HTDBP) to identify drug combinations that prime primary MPM cells derived from patient tumors, which also prime patient derived xenograft (PDX) models. A navitoclax (BCL-xL/BCL-2/BCL-w antagonist) and AZD8055 (mTORC1/2 inhibitor) combination demonstrates efficacy in vivo in an MPM PDX model, validating HTDBP as an approach to identify efficacious drug combinations. Mechanistic investigation reveals AZD8055 treatment decreases MCL-1 protein levels, increases BIM protein levels, and increases MPM mitochondrial dependence on BCL-xL, which is exploited by navitoclax. Navitoclax treatment increases dependency on MCL-1 and increases BIM protein levels. These findings demonstrate that HTDBP can be used as a functional precision medicine tool to rationally construct combination drug regimens in MPM and other cancers.

摘要

恶性胸膜间皮瘤 (MPM) 对于晚期疾病的一线/二线治疗效果相对较差,早期疾病的五年生存率仅为 18%。通过动态 BH3 分析测量的药物诱导的线粒体引发可识别多种疾病情况下的有效药物。我们使用高通量动态 BH3 分析 (HTDBP) 来鉴定源自患者肿瘤的原发性 MPM 细胞的药物组合,这些药物组合也可引发患者来源的异种移植 (PDX) 模型。在 MPM PDX 模型中,navitoclax(BCL-xL/BCL-2/BCL-w 拮抗剂)和 AZD8055(mTORC1/2 抑制剂)联合治疗具有体内疗效,验证了 HTDBP 作为一种识别有效药物组合的方法。机制研究表明,AZD8055 治疗可降低 MCL-1 蛋白水平,增加 BIM 蛋白水平,并增加 MPM 对 BCL-xL 的线粒体依赖性,这被 navitoclax 利用。navitoclax 治疗可增加对 MCL-1 的依赖性,并增加 BIM 蛋白水平。这些发现表明,HTDBP 可用作功能精准医学工具,在 MPM 和其他癌症中合理构建联合药物治疗方案。

https://cdn.ncbi.nlm.nih.gov/pmc/blobs/316a/10199949/37951ff322cf/41467_2023_38552_Fig1_HTML.jpg

文献AI研究员

20分钟写一篇综述,助力文献阅读效率提升50倍。

立即体验

用中文搜PubMed

大模型驱动的PubMed中文搜索引擎

马上搜索

文档翻译

学术文献翻译模型,支持多种主流文档格式。

立即体验