Suppr超能文献

动态 BH3 谱分析鉴定非小细胞肺癌中有效的 BH3 模拟物组合。

Dynamic BH3 profiling identifies active BH3 mimetic combinations in non-small cell lung cancer.

机构信息

Dana-Farber Cancer Institute, Boston, MA, 02215, USA.

Harvard Medical School, Boston, MA, 02215, USA.

出版信息

Cell Death Dis. 2021 Jul 27;12(8):741. doi: 10.1038/s41419-021-04029-4.

Abstract

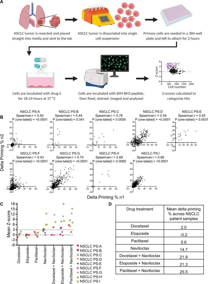
Conventional chemotherapy is still of great utility in oncology and rationally constructing combinations with it remains a top priority. Drug-induced mitochondrial apoptotic priming, measured by dynamic BH3 profiling (DBP), has been shown in multiple cancers to identify drugs that promote apoptosis in vivo. We therefore hypothesized that we could use DBP to identify drugs that would render cancers more sensitive to conventional chemotherapy. We found that targeted agents that increased priming of non-small cell lung cancer (NSCLC) tumor cells resulted in increased sensitivity to chemotherapy in vitro. To assess whether targeted agents that increase priming might enhance the efficacy of cytotoxic agents in vivo as well, we carried out an efficacy study in a PC9 xenograft mouse model. The BH3 mimetic navitoclax, which antagonizes BCL-xL, BCL-w, and BCL-2, consistently primed NSCLC tumors in vitro and in vivo. The BH3 mimetic venetoclax, which electively antagonizes BCL-2, did not. Combining navitoclax with etoposide significantly reduced tumor burden compared to either single agent, while adding venetoclax to etoposide had no effect on tumor burden. Next, we assessed priming of primary patient NSCLC tumor cells on drugs from a clinically relevant oncology combination screen (CROCS). Results confirmed for the first time the utility of BCL-xL inhibition by navitoclax in priming primary NSCLC tumor cells and identified combinations that primed further. This is a demonstration of the principle that DBP can be used as a functional precision medicine tool to rationally construct combination drug regimens that include BH3 mimetics in solid tumors like NSCLC.

摘要

传统化疗在肿瘤学中仍然具有重要作用,合理构建与其联合治疗方案仍然是当务之急。药物诱导的线粒体凋亡引发作用,通过动态 BH3 分析(DBP)来衡量,已经在多种癌症中显示出可以识别促进体内细胞凋亡的药物。因此,我们假设可以使用 DBP 来识别能够使癌症对传统化疗更敏感的药物。我们发现,靶向药物可增加非小细胞肺癌(NSCLC)肿瘤细胞的引发作用,从而使体外化疗的敏感性增加。为了评估增加引发作用的靶向药物是否可以增强细胞毒性药物在体内的疗效,我们在 PC9 异种移植小鼠模型中进行了一项疗效研究。BH3 模拟物 navitoclax 拮抗 BCL-xL、BCL-w 和 BCL-2,可一致地在体外和体内引发 NSCLC 肿瘤。BH3 模拟物 venetoclax 选择性拮抗 BCL-2,则不行。与单独使用 navitoclax 相比,navitoclax 与依托泊苷联合使用可显著降低肿瘤负担,而添加 venetoclax 到依托泊苷则对肿瘤负担没有影响。接下来,我们评估了临床相关肿瘤联合筛选(CROCS)中的药物对原发性患者 NSCLC 肿瘤细胞的引发作用。结果首次证实了 navitoclax 通过抑制 BCL-xL 来引发原发性 NSCLC 肿瘤细胞的作用,并确定了可以进一步引发作用的组合。这证明了 DBP 可以用作功能性精准医学工具,用于合理构建包括 BH3 模拟物在内的联合药物方案,用于治疗 NSCLC 等实体瘤。

https://cdn.ncbi.nlm.nih.gov/pmc/blobs/bb6a/8316436/b576d57db1ad/41419_2021_4029_Fig1_HTML.jpg

文献AI研究员

20分钟写一篇综述,助力文献阅读效率提升50倍。

立即体验

用中文搜PubMed

大模型驱动的PubMed中文搜索引擎

马上搜索

文档翻译

学术文献翻译模型,支持多种主流文档格式。

立即体验