Suppr超能文献

抑制内溶酶体融合可增加外泌体的分泌。

Inhibition of endolysosome fusion increases exosome secretion.

机构信息

Neurosciences and Cellular and Structural Biology Division, Eunice Kennedy Shriver National Institute of Child Health and Human Development, National Institutes of Health , Bethesda, MD, USA.

出版信息

J Cell Biol. 2023 Jun 5;222(6). doi: 10.1083/jcb.202209084. Epub 2023 May 22.

Abstract

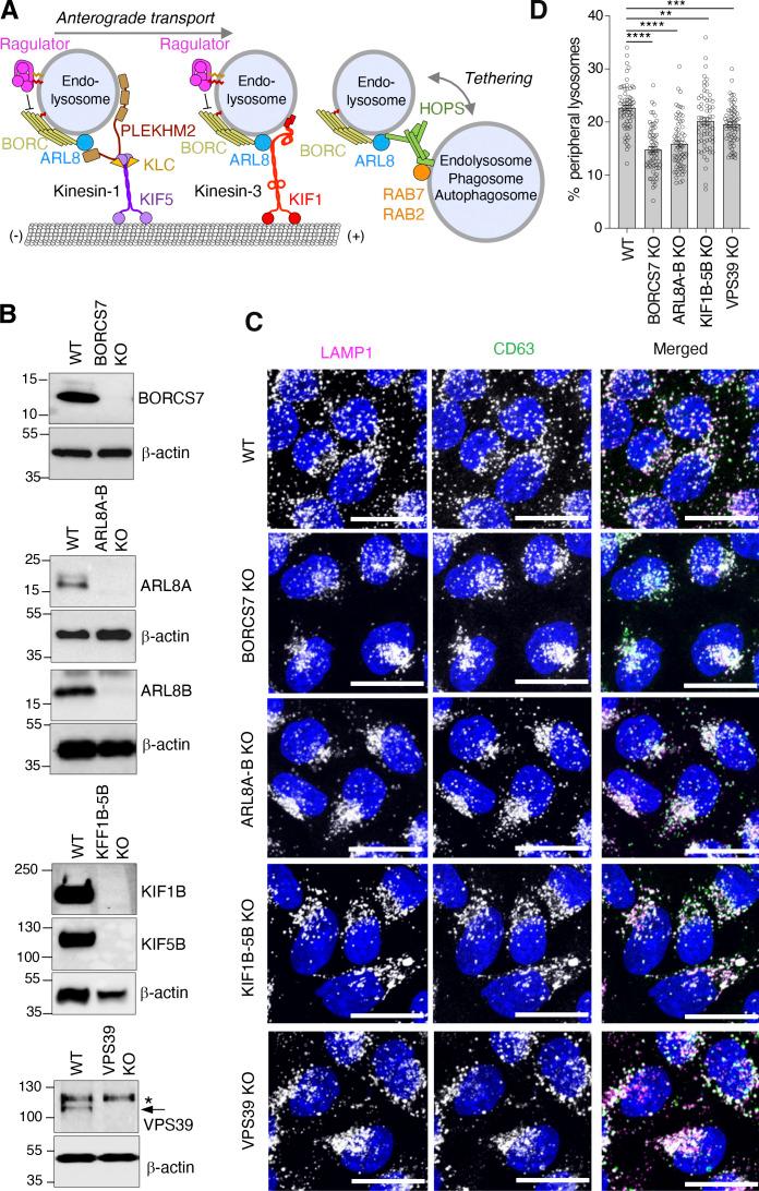
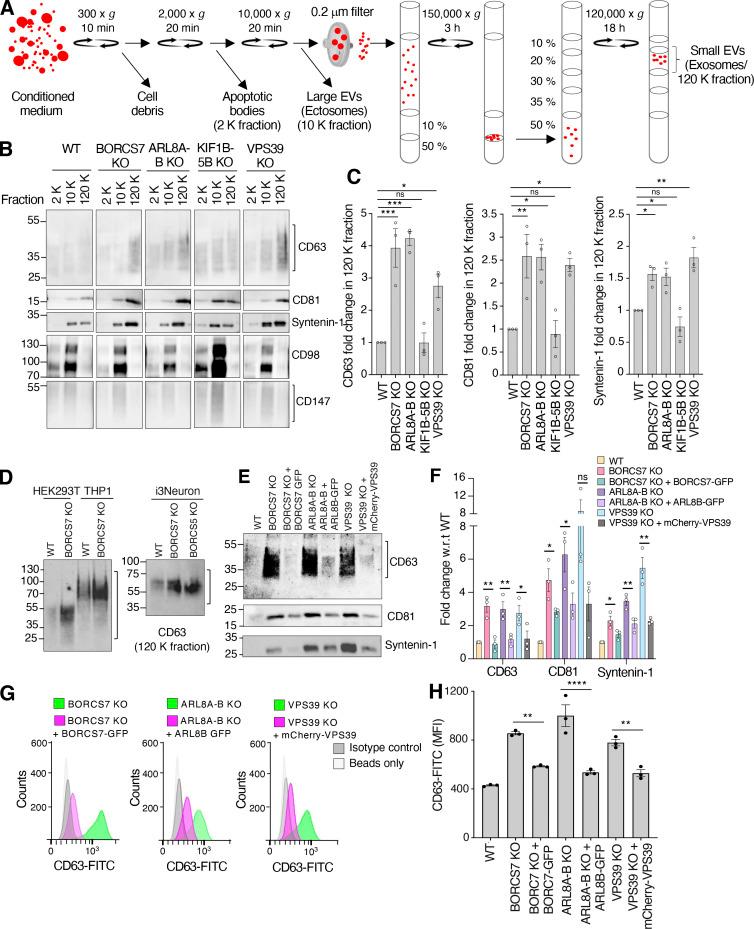
Exosomes are small vesicles that are secreted from cells to dispose of undegraded materials and mediate intercellular communication. A major source of exosomes is intraluminal vesicles within multivesicular endosomes that undergo exocytic fusion with the plasma membrane. An alternative fate of multivesicular endosomes is fusion with lysosomes, resulting in degradation of the intraluminal vesicles. The factors that determine whether multivesicular endosomes fuse with the plasma membrane or with lysosomes are unknown. In this study, we show that impairment of endolysosomal fusion by disruption of a pathway involving the BLOC-one-related complex (BORC), the small GTPase ARL8, and the tethering factor HOPS increases exosome secretion by preventing the delivery of intraluminal vesicles to lysosomes. These findings demonstrate that endolysosomal fusion is a critical determinant of the amount of exosome secretion and suggest that suppression of the BORC-ARL8-HOPS pathway could be used to boost exosome yields in biotechnology applications.

摘要

外泌体是从细胞中分泌出来的小囊泡,用于处理未降解的物质并介导细胞间通讯。外泌体的主要来源是多泡体内部的内体小泡,这些小泡通过出胞融合与质膜融合。多泡体的另一种命运是与溶酶体融合,导致内体小泡的降解。决定多泡体是与质膜融合还是与溶酶体融合的因素尚不清楚。在这项研究中,我们表明,通过破坏涉及 BLOC-one 相关复合物 (BORC)、小分子 GTP 酶 ARL8 和连接因子 HOPS 的途径来破坏内体溶酶体融合,会增加外泌体的分泌,从而阻止内体小泡向溶酶体的输送。这些发现表明内体溶酶体融合是外泌体分泌量的一个关键决定因素,并表明抑制 BORC-ARL8-HOPS 途径可能用于提高生物技术应用中外泌体的产量。

https://cdn.ncbi.nlm.nih.gov/pmc/blobs/ae6f/10202829/d6a5b1ff8f78/JCB_202209084_Fig1.jpg

文献AI研究员

20分钟写一篇综述,助力文献阅读效率提升50倍。

立即体验

用中文搜PubMed

大模型驱动的PubMed中文搜索引擎

马上搜索

文档翻译

学术文献翻译模型,支持多种主流文档格式。

立即体验