Suppr超能文献

人类神经元衰老的纵向建模确定了RCAN1-TFEB通路导致亨廷顿舞蹈症的神经退行性变。

Longitudinal modeling of human neuronal aging identifies RCAN1-TFEB pathway contributing to neurodegeneration of Huntington's disease.

作者信息

Lee Seong Won, Oh Young Mi, Victor Matheus B, Strunilin Ilya, Chen Shawei, Dahiya Sonika, Dolle Roland E, Pak Stephen C, Silverman Gary A, Perlmutter David H, Yoo Andrew S

机构信息

Department of Developmental Biology, Washington University School of Medicine, St. Louis, MO 63110, USA.

Department of Brain and Cognitive Sciences, Massachusetts Institute of Technology, Cambridge, MA 02139, USA.

出版信息

Res Sq. 2023 May 9:rs.3.rs-2815300. doi: 10.21203/rs.3.rs-2815300/v1.

Abstract

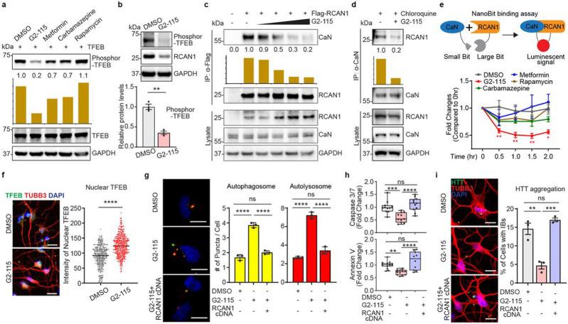
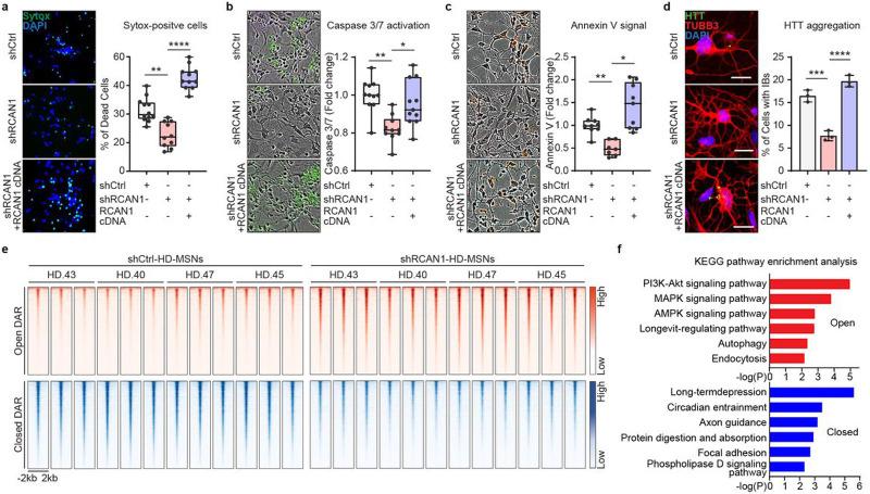
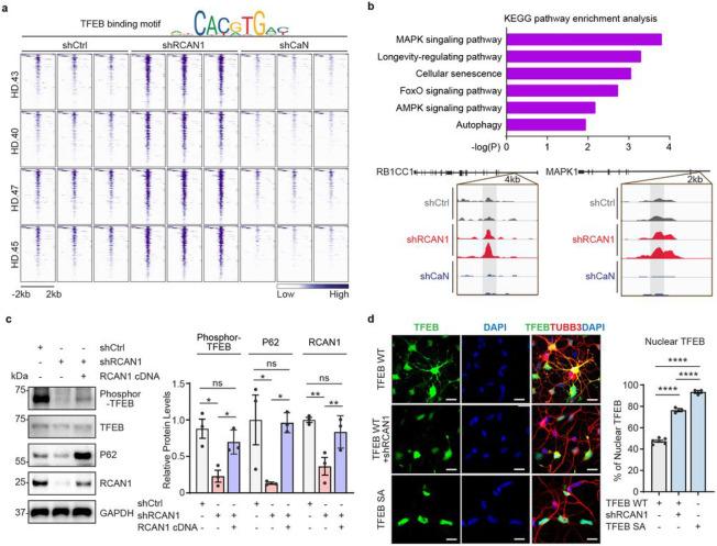
Aging is a common risk factor in neurodegenerative disorders and the ability to investigate aging of neurons in an isogenic background would facilitate discovering the interplay between neuronal aging and onset of neurodegeneration. Here, we perform direct neuronal reprogramming of longitudinally collected human fibroblasts to reveal genetic pathways altered at different ages. Comparative transcriptome analysis of longitudinally aged striatal medium spiny neurons (MSNs), a primary neuronal subtype affected in Huntington's disease (HD), identified pathways associated with RCAN1, a negative regulator of calcineurin. Notably, RCAN1 undergoes age-dependent increase at the protein level detected in reprogrammed MSNs as well as in human postmortem striatum. In patient-derived MSNs of adult-onset HD (HD-MSNs), counteracting by gene knockdown (KD) rescued HD-MSNs from degeneration. The protective effect of KD was associated with enhanced chromatin accessibility of genes involved in longevity and autophagy, mediated through enhanced calcineurin activity, which in turn dephosphorylates and promotes nuclear localization of TFEB transcription factor. Furthermore, we reveal that G2-115 compound, an analog of glibenclamide with autophagy-enhancing activities, reduces the RCAN1-Calcineurin interaction, phenocopying the effect of KD. Our results demonstrate that RCAN1 is a potential genetic or pharmacological target whose reduction-of-function increases neuronal resilience to neurodegeneration in HD through chromatin reconfiguration.

摘要

衰老在神经退行性疾病中是一个常见的风险因素,在同基因背景下研究神经元衰老的能力将有助于发现神经元衰老与神经退行性变发病之间的相互作用。在这里,我们对纵向收集的人类成纤维细胞进行直接神经元重编程,以揭示不同年龄阶段发生改变的遗传途径。对纵向老化的纹状体中等棘状神经元(MSN)进行比较转录组分析,MSN是亨廷顿舞蹈病(HD)中受影响的主要神经元亚型,确定了与钙调神经磷酸酶的负调节因子RCAN1相关的途径。值得注意的是,在重编程的MSN以及人类死后纹状体中检测到,RCAN1在蛋白质水平上呈现年龄依赖性增加。在成年发病的HD患者来源的MSN(HD-MSN)中,通过基因敲除(KD)进行拮抗可使HD-MSN免于退化。KD的保护作用与参与长寿和自噬的基因的染色质可及性增强有关,这是通过增强钙调神经磷酸酶活性介导的,而钙调神经磷酸酶活性反过来使TFEB转录因子去磷酸化并促进其核定位。此外,我们发现G2-115化合物,一种具有自噬增强活性的格列本脲类似物,可减少RCAN1-钙调神经磷酸酶的相互作用,模拟KD的作用。我们的结果表明,RCAN1是一个潜在的遗传或药理学靶点,其功能降低通过染色质重新配置增加了HD中神经元对神经退行性变的抵抗力。

https://cdn.ncbi.nlm.nih.gov/pmc/blobs/d9b8/10197783/1f9d0acb3047/nihpp-rs2815300v1-f0001.jpg

文献AI研究员

20分钟写一篇综述,助力文献阅读效率提升50倍。

立即体验

用中文搜PubMed

大模型驱动的PubMed中文搜索引擎

马上搜索

文档翻译

学术文献翻译模型,支持多种主流文档格式。

立即体验