Suppr超能文献

支气管肺泡灌洗液的转录特征揭示了化学诱导急性肺损伤中免疫微环境的改变。

Transcriptional Characterization of Bronchoalveolar Lavage Fluid Reveals Immune Microenvironment Alterations in Chemically Induced Acute Lung Injury.

作者信息

Cao Chao, Memet Obulkasim, Liu Fuli, Hu Hanbing, Zhang Lin, Jin Heng, Cao Yiqun, Zhou Jian, Shen Jie

机构信息

Center of Emergency and Critical Medicine, Jinshan Hospital of Fudan University, Shanghai, People's Republic of China.

Research Center for Chemical Injury, Emergency and Critical Medicine of Fudan University, Shanghai, People's Republic of China.

出版信息

J Inflamm Res. 2023 May 17;16:2129-2147. doi: 10.2147/JIR.S407580. eCollection 2023.

Abstract

PURPOSE

Chemically induced acute lung injury (CALI) has become a serious health concern in our industrialized world, and abnormal functional alterations of immune cells crucially contribute to severe clinical symptoms. However, the cell heterogeneity and functional phenotypes of respiratory immune characteristics related to CALI remain unclear.

METHODS

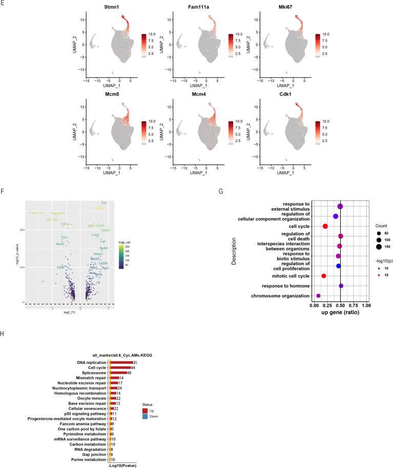
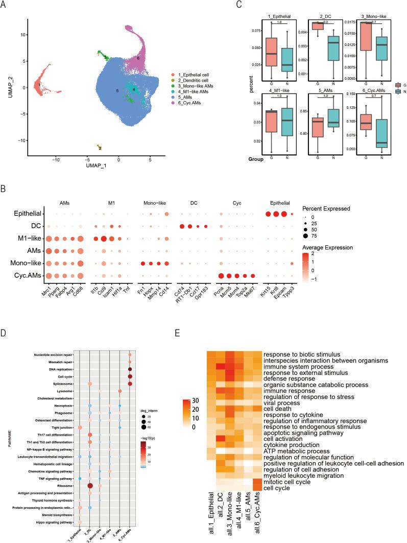
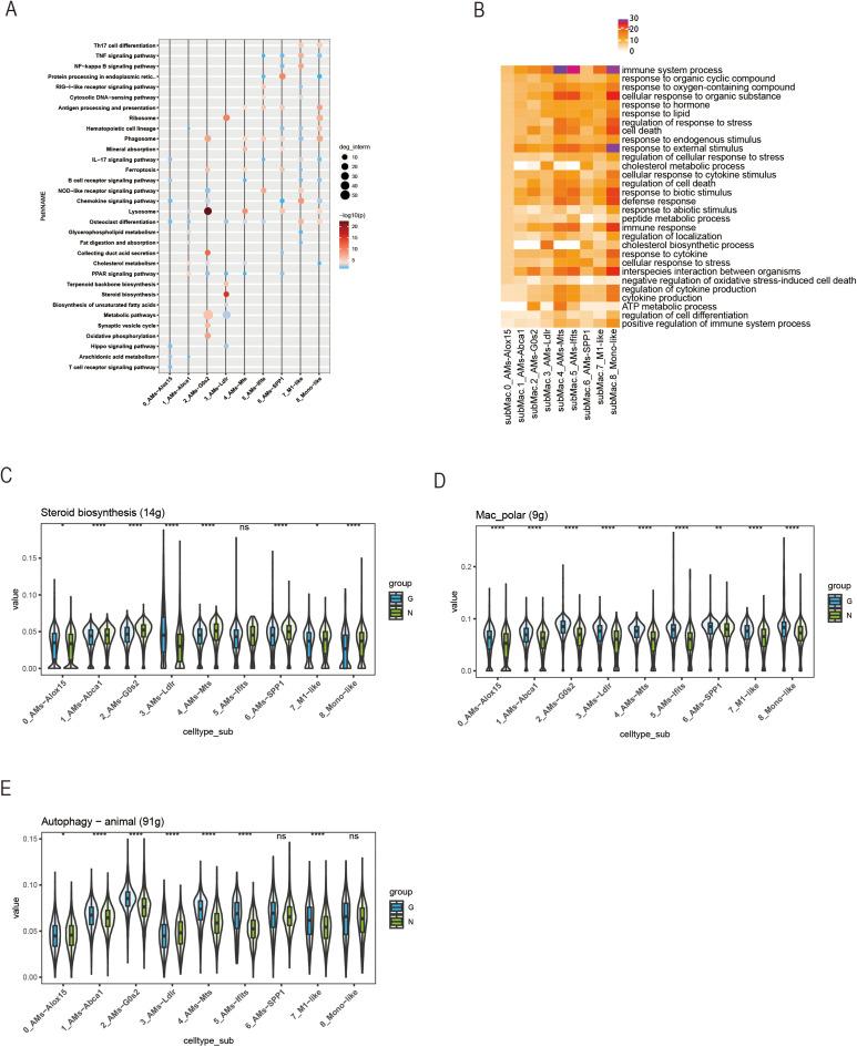
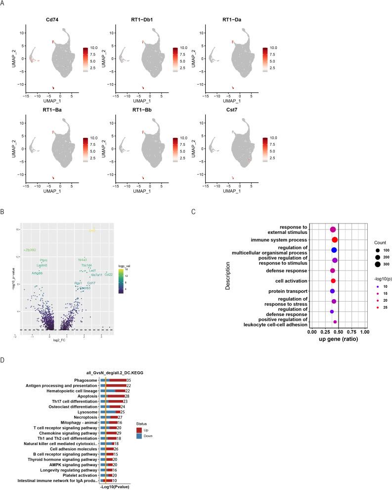
We performed scRNA sequencing on bronchoalveolar lavage fluid (BALF) samples obtained from phosgene-induced CALI rat models and healthy controls. Transcriptional data and TotalSeq technology were used to confirm cell surface markers identifying immune cells in BALF. The landscape of immune cells could elucidate the metabolic remodeling mechanism involved in the progression of acute respiratory distress syndrome and cytokine storms. We used pseudotime inference to build macrophage trajectories and the corresponding model gene expression changes, and identified and characterized alveolar cells and immune subsets that may contribute to CALI pathophysiology based on gene expression profiles at single-cell resolution.

RESULTS

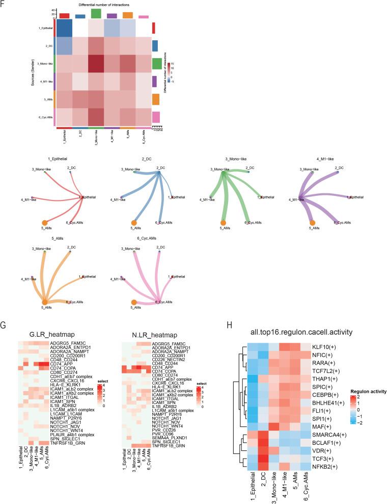
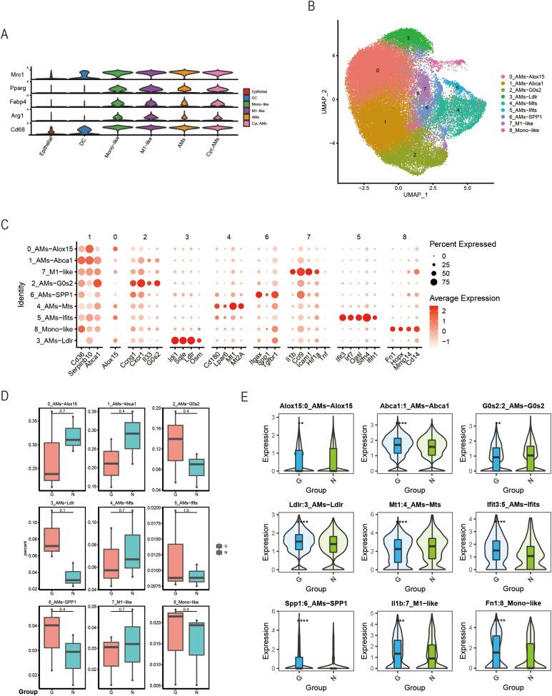
The immune environment of cells, including dendritic cells and specific macrophage subclusters, exhibited increased function during the early stage of pulmonary tissue damage. Nine different subpopulations were identified that perform multiple functional roles, including immune responses, pulmonary tissue repair, cellular metabolic cycle, and cholesterol metabolism. Additionally, we found that individual macrophage subpopulations dominate the cell-cell communication landscape. Moreover, pseudo-time trajectory analysis suggested that proliferating macrophage clusters exerted multiple functional roles.

CONCLUSION

Our findings demonstrate that the bronchoalveolar immune microenvironment is a fundamental aspect of the immune response dynamics involved in the pathogenesis and recovery of CALI.

摘要

目的

在我们这个工业化的世界中,化学诱导的急性肺损伤(CALI)已成为一个严重的健康问题,免疫细胞的异常功能改变是导致严重临床症状的关键因素。然而,与CALI相关的呼吸道免疫特征的细胞异质性和功能表型仍不清楚。

方法

我们对从光气诱导的CALI大鼠模型和健康对照中获得的支气管肺泡灌洗液(BALF)样本进行了单细胞RNA测序。利用转录数据和TotalSeq技术来确认识别BALF中免疫细胞的细胞表面标志物。免疫细胞图谱可以阐明急性呼吸窘迫综合征进展和细胞因子风暴中涉及的代谢重塑机制。我们使用伪时间推断来构建巨噬细胞轨迹和相应的模型基因表达变化,并基于单细胞分辨率的基因表达谱识别和表征可能导致CALI病理生理学的肺泡细胞和免疫亚群。

结果

包括树突状细胞和特定巨噬细胞亚群在内的细胞免疫环境在肺组织损伤早期功能增强。鉴定出九个不同的亚群,它们发挥多种功能作用,包括免疫反应、肺组织修复、细胞代谢周期和胆固醇代谢。此外,我们发现单个巨噬细胞亚群主导细胞间通讯格局。而且,伪时间轨迹分析表明增殖的巨噬细胞簇发挥多种功能作用。

结论

我们的研究结果表明,支气管肺泡免疫微环境是CALI发病机制和恢复过程中免疫反应动力学的一个基本方面。

https://cdn.ncbi.nlm.nih.gov/pmc/blobs/c0ba/10200123/ac1365644c10/JIR-16-2129-g0001.jpg

文献AI研究员

20分钟写一篇综述,助力文献阅读效率提升50倍。

立即体验

用中文搜PubMed

大模型驱动的PubMed中文搜索引擎

马上搜索

文档翻译

学术文献翻译模型,支持多种主流文档格式。

立即体验