Suppr超能文献

糖尿病ZDSD大鼠模型中肠道微生物群的纵向特征及低聚果糖的治疗潜力

Longitudinal Characterization of the Gut Microbiota in the Diabetic ZDSD Rat Model and Therapeutic Potential of Oligofructose.

作者信息

Weninger Savanna N, Ding Angela, Browne Elizabeth N, Frost Morgan L, Schiro Gabriele, Laubitz Daniel, Duca Frank A

机构信息

Department of Physiological Sciences, University of Arizona, Tucson, AZ 85721, USA.

Department of Chemistry and Biochemistry, University of Arizona, Tucson, AZ 85721, USA.

出版信息

Metabolites. 2023 May 16;13(5):660. doi: 10.3390/metabo13050660.

Abstract

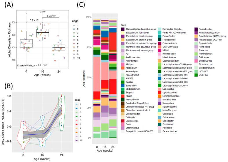
The complex development of type 2 diabetes (T2D) creates challenges for studying the progression and treatment of the disease in animal models. A newly developed rat model of diabetes, the Zucker Diabetic Sprague Dawley (ZDSD) rat, closely parallels the progression of T2D in humans. Here, we examine the progression of T2D and associated changes in the gut microbiota in male ZDSD rats and test whether the model can be used to examine the efficacy of potential therapeutics such as prebiotics, specifically oligofructose, that target the gut microbiota. Bodyweight, adiposity, and fed/fasting blood glucose and insulin were recorded over the course of the study. Glucose and insulin tolerance tests were performed, and feces collected at 8, 16, and 24 weeks of age for short-chain fatty acids and microbiota analysis using 16s rRNA gene sequencing. At the end of 24 weeks of age, half of the rats were supplemented with 10% oligofructose and tests were repeated. We observed a transition from healthy/nondiabetic to prediabetic and overtly diabetic states, via worsened insulin and glucose tolerance and significant increases in fed/fasted glucose, followed by a significant decrease in circulating insulin. Acetate and propionate levels were significantly increased in the overt diabetic state compared to healthy and prediabetic. Microbiota analysis demonstrated alterations in the gut microbiota with shifts in alpha and beta diversity as well as alterations in specific bacterial genera in healthy compared to prediabetic and diabetic states. Oligofructose treatment improved glucose tolerance and shifted the cecal microbiota of the ZDSD rats during late-stage diabetes. These findings underscore the translational potential of ZDSD rats as a model of T2D and highlight potential gut bacteria that could impact the development of the disease or serve as a biomarker for T2D. Additionally, oligofructose treatment was able to moderately improve glucose homeostasis.

摘要

2型糖尿病(T2D)的复杂发展给在动物模型中研究该疾病的进展和治疗带来了挑战。一种新开发的糖尿病大鼠模型,即Zucker糖尿病斯普拉格-道利(ZDSD)大鼠,与人类T2D的进展密切相似。在此,我们研究了雄性ZDSD大鼠中T2D的进展以及肠道微生物群的相关变化,并测试该模型是否可用于检验针对肠道微生物群的潜在治疗方法(如益生元,特别是低聚果糖)的疗效。在研究过程中记录体重、肥胖程度以及进食/空腹血糖和胰岛素水平。进行葡萄糖和胰岛素耐量试验,并在8、16和24周龄时收集粪便,用于分析短链脂肪酸和使用16s rRNA基因测序进行微生物群分析。在24周龄结束时,一半的大鼠补充10%的低聚果糖并重复进行试验。我们观察到从健康/非糖尿病状态转变为糖尿病前期和明显糖尿病状态,表现为胰岛素和葡萄糖耐量恶化以及进食/空腹血糖显著升高,随后循环胰岛素显著下降。与健康和糖尿病前期相比,明显糖尿病状态下乙酸盐和丙酸盐水平显著升高。微生物群分析表明,与糖尿病前期和糖尿病状态相比,健康状态下肠道微生物群发生了变化,α和β多样性发生了改变,特定细菌属也发生了改变。低聚果糖治疗改善了葡萄糖耐量,并在糖尿病后期改变了ZDSD大鼠的盲肠微生物群。这些发现强调了ZDSD大鼠作为T2D模型的转化潜力,并突出了可能影响该疾病发展或作为T2D生物标志物的潜在肠道细菌。此外,低聚果糖治疗能够适度改善葡萄糖稳态。

https://cdn.ncbi.nlm.nih.gov/pmc/blobs/6fe7/10220957/f2b4b30e48e9/metabolites-13-00660-g001.jpg

文献AI研究员

20分钟写一篇综述,助力文献阅读效率提升50倍。

立即体验

用中文搜PubMed

大模型驱动的PubMed中文搜索引擎

马上搜索

文档翻译

学术文献翻译模型,支持多种主流文档格式。

立即体验