Suppr超能文献

通过常压质谱成像和代谢组学绘制艾司氯胺酮注射后小鼠大脑中的代谢物变化。

Mapping metabolite change in the mouse brain after esketamine injection by ambient mass spectrometry imaging and metabolomics.

作者信息

Liu Guan-Xi, Li Ze-Lin, Lin Su-Yan, Wang Qian, Luo Zheng-Yi, Wu Kai, Zhou Yan-Lin, Ning Yu-Ping

机构信息

The First School of Clinical Medicine, Southern Medical University, Guangzhou, China.

The Affiliated Brain Hospital of Guangzhou Medical University, Guangzhou Huiai Hospital, Guangzhou, China.

出版信息

Front Psychiatry. 2023 May 10;14:1109344. doi: 10.3389/fpsyt.2023.1109344. eCollection 2023.

Abstract

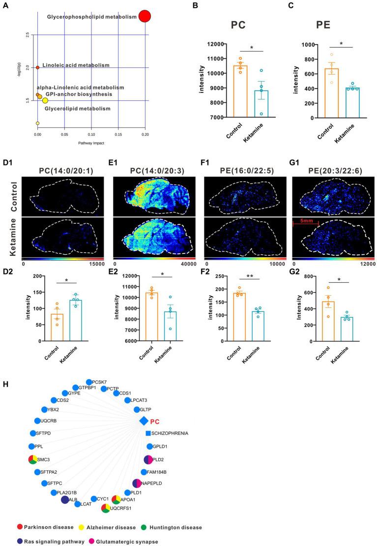
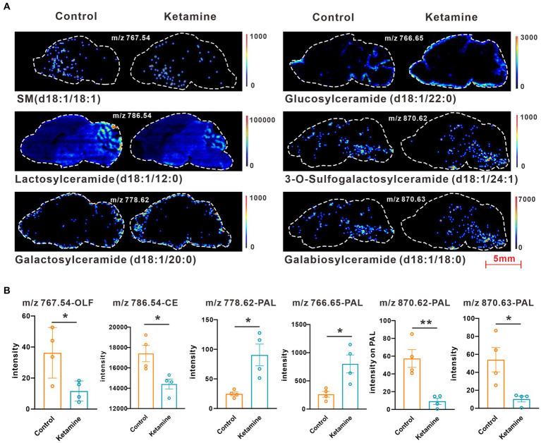
Ketamine is a new, fast, and effective antidepression treatment method; however, the possible dissociation effects, sensory changes, abuse risk, and the inability to accurately identify whether patients have a significant response to ketamine limit its clinical use. Further exploration of the antidepressant mechanisms of ketamine will contribute to its safe and practical application. Metabolites, the products of upstream gene expression and protein regulatory networks, play an essential role in various physiological and pathophysiological processes. In traditional metabonomics it is difficult to achieve the spatial localization of metabolites, which limits the further analysis of brain metabonomics by researchers. Here, we used a metabolic network mapping method called ambient air flow-assisted desorption electrospray ionization (AFADESI)-mass spectrometry imaging (MSI). We found the main changes in glycerophospholipid metabolism around the brain and sphingolipid metabolism changed mainly in the globus pallidus, which showed the most significant metabolite change after esketamine injection. The spatial distribution of metabolic changes was evaluated in the whole brain, and the potential mechanism of esketamine's antidepressant effect was explored in this research.

摘要

氯胺酮是一种新型、快速且有效的抗抑郁治疗方法;然而,其可能产生的解离效应、感觉变化、滥用风险以及无法准确识别患者是否对氯胺酮有显著反应,限制了其临床应用。进一步探索氯胺酮的抗抑郁机制将有助于其安全和实际应用。代谢物作为上游基因表达和蛋白质调控网络的产物,在各种生理和病理生理过程中发挥着重要作用。在传统代谢组学中,难以实现代谢物的空间定位,这限制了研究人员对脑代谢组学的进一步分析。在此,我们使用了一种名为环境气流辅助解吸电喷雾电离(AFADESI)-质谱成像(MSI)的代谢网络映射方法。我们发现大脑周围甘油磷脂代谢的主要变化以及鞘脂代谢主要在苍白球发生改变,这在艾司氯胺酮注射后显示出最显著的代谢物变化。在全脑中评估了代谢变化的空间分布,并在本研究中探索了艾司氯胺酮抗抑郁作用的潜在机制。

https://cdn.ncbi.nlm.nih.gov/pmc/blobs/b09d/10206402/91e8a2554769/fpsyt-14-1109344-g001.jpg

文献AI研究员

20分钟写一篇综述,助力文献阅读效率提升50倍。

立即体验

用中文搜PubMed

大模型驱动的PubMed中文搜索引擎

马上搜索

文档翻译

学术文献翻译模型,支持多种主流文档格式。

立即体验