Suppr超能文献

艾氯胺酮通过METTL3 - GluA1通路减轻神经性疼痛小鼠的抑郁样行为。

Esketamine alleviates depressive-like behavior in neuropathic pain mice through the METTL3-GluA1 pathway.

作者信息

Ji Xiaoming, Huang Zhimin, Zhou Chenming, Wang Yu, Geng Dongliang, Zhang Guoliang, Kang Yunxiao, Cui Rui, Wang Jinyang, Zhang Tianyun

机构信息

Laboratory of Neurobiology, Hebei Medical University, Shijiazhuang, 050017, China.

Neuroscience Research Center, Hebei Medical University, Shijiazhuang, 050017, China.

出版信息

Cell Biol Toxicol. 2025 Jan 29;41(1):38. doi: 10.1007/s10565-024-09975-1.

Abstract

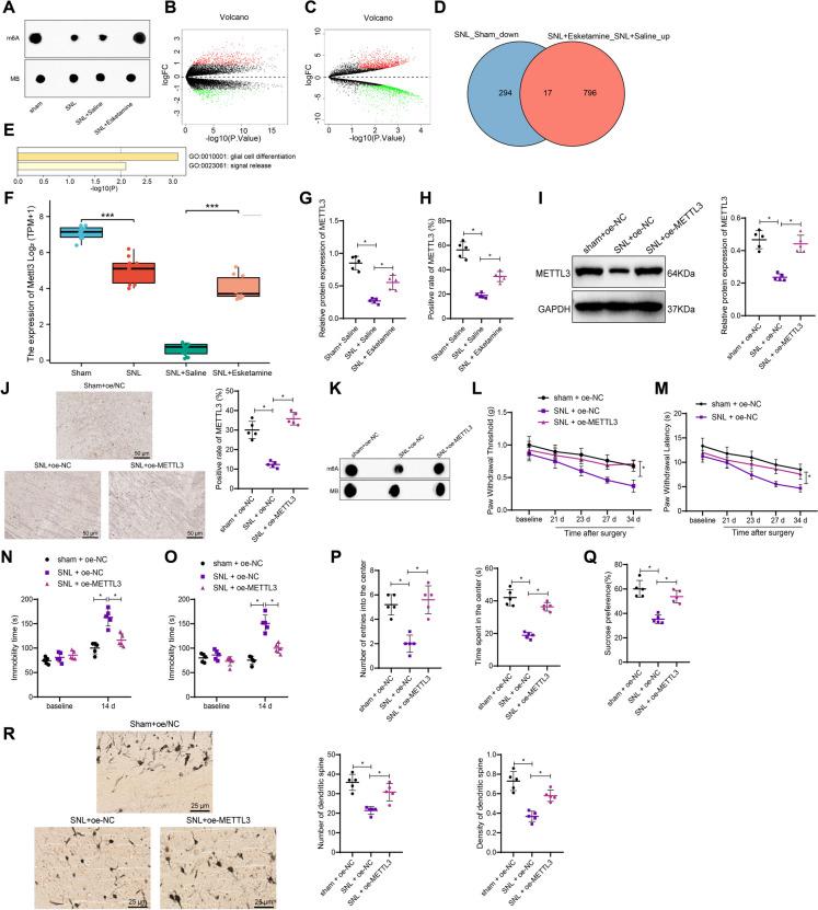
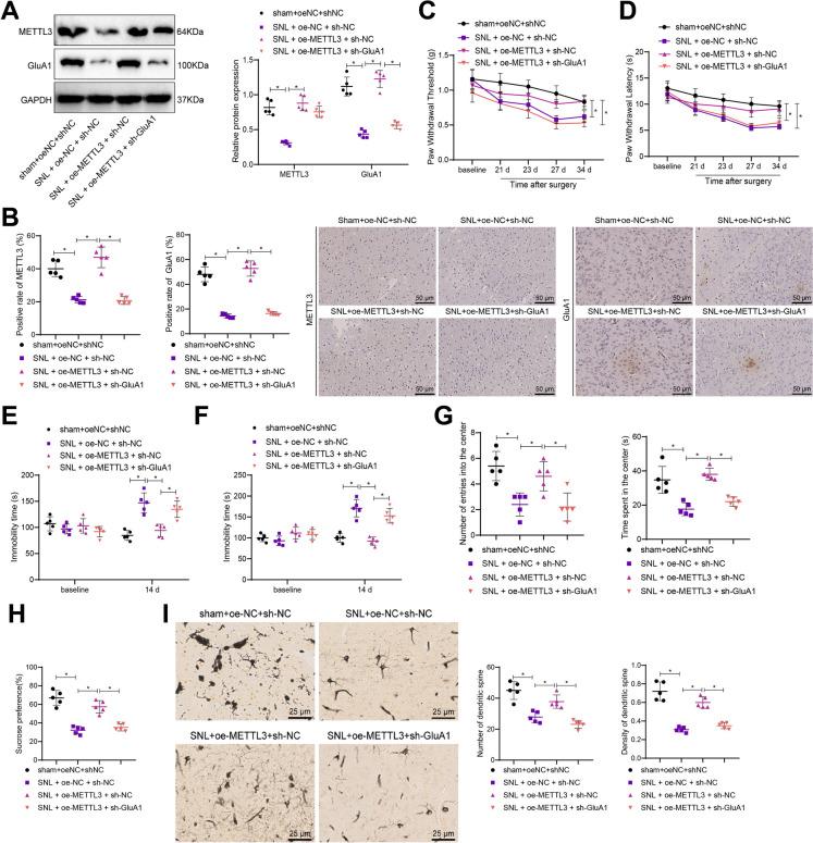
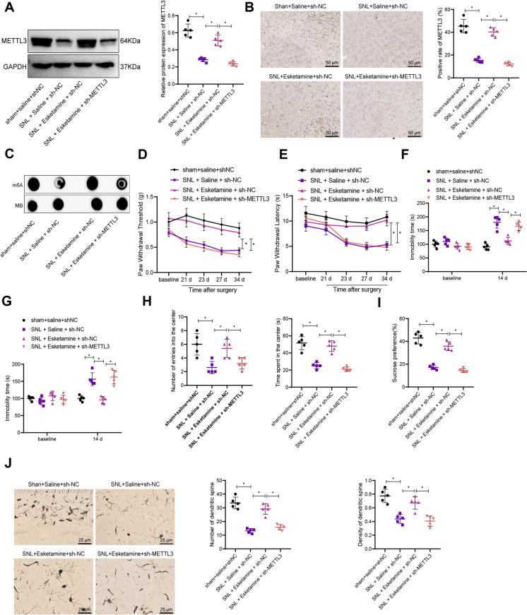
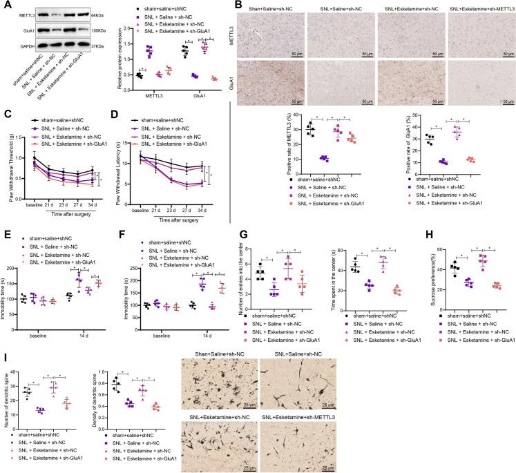
Esketamine, a newly developed antidepressant, is the subject of this research which seeks to explore its impact on depressive symptoms in neuropathic pain mice and the potential molecular mechanisms involved. Through transcriptome sequencing and bioinformatics analysis combined with in vivo studies, it was identified that esketamine markedly boosts the levels of the m6A methyltransferase METTL3 and the AMPA receptor GluA1 subunit. Esketamine activates METTL3, allowing it to bind with GluA1 mRNA, promoting m6A modification, thereby enhancing GluA1 expression at synapses. Through this mechanism, esketamine may reduce depressive-like behavior in neuropathic pain mice, providing new insights into the potential applications of esketamine and novel therapeutic avenues for neuropathic pain and depressive behavior.

摘要

艾氯胺酮是一种新开发的抗抑郁药,是本研究的主题,该研究旨在探讨其对神经性疼痛小鼠抑郁症状的影响以及潜在的分子机制。通过转录组测序和生物信息学分析并结合体内研究,发现艾氯胺酮显著提高了m6A甲基转移酶METTL3和AMPA受体GluA1亚基的水平。艾氯胺酮激活METTL3,使其与GluA1 mRNA结合,促进m6A修饰,从而增强突触处GluA1的表达。通过这种机制,艾氯胺酮可能减少神经性疼痛小鼠的抑郁样行为,为艾氯胺酮的潜在应用以及神经性疼痛和抑郁行为的新治疗途径提供了新的见解。

https://cdn.ncbi.nlm.nih.gov/pmc/blobs/4a6c/11775062/3f9307f74e3d/10565_2024_9975_Fig1_HTML.jpg

文献AI研究员

20分钟写一篇综述,助力文献阅读效率提升50倍。

立即体验

用中文搜PubMed

大模型驱动的PubMed中文搜索引擎

马上搜索

文档翻译

学术文献翻译模型,支持多种主流文档格式。

立即体验