Suppr超能文献

赭曲霉毒素A诱导猪肠道上皮细胞中TLR/MyD88介导的炎症影响肠道屏障功能。

TLR/MyD88-Mediated Inflammation Induced in Porcine Intestinal Epithelial Cells by Ochratoxin A Affects Intestinal Barrier Function.

作者信息

Yoon Jung Woong, Shin Sangsu, Park JeongWoong, Lee Bo Ram, Lee Sang In

机构信息

Department of Animal Science and Biotechnology, Kyungpook National University, Sangju-si 37224, Republic of Korea.

Research Center for Horse Industry, Kyungpook National University, Sangju-si 37224, Republic of Korea.

出版信息

Toxics. 2023 May 6;11(5):437. doi: 10.3390/toxics11050437.

Abstract

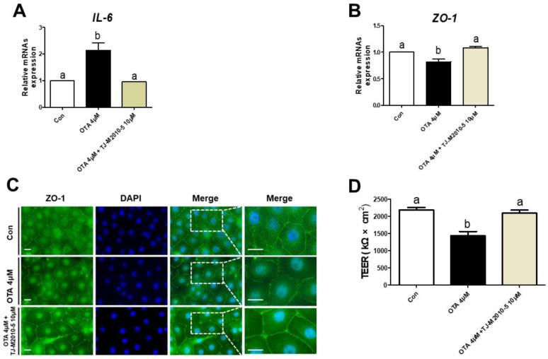
The intestinal epithelium performs vital functions such as nutrient absorption and acting as an intestinal barrier to maintain the host's homeostasis. Mycotoxin, which affects the processing and storage of animal feedstuff, is a problematic pollutant in farming products. Ochratoxin A generated by and fungi causes inflammation, intestinal dysfunction, decline in growth, and reduced intake in porcine and other livestock. Despite these ongoing problems, OTA-related studies in intestinal epithelium are lacking. This study aimed to demonstrate that OTA regulates TLR/MyD88 signaling in IPEC-J2 cells and induces barrier function impairment through tight junction reduction. We measured expression of TLR/MyD88 signaling-related mRNAs and proteins. The indicator of intestinal barrier integrity was confirmed through immunofluorescence and transepithelial electrical resistance. Additionally, we confirmed whether inflammatory cytokines and barrier function were affected by MyD88 inhibition. MyD88 inhibition alleviated inflammatory cytokine levels, tight junction reduction, and damage to barrier function due to OTA. These results indicate that OTA induces TLR/MyD88 signaling-related genes and impairs tight junctions and intestinal barrier function in IPEC-J2 cells. MyD88 regulation in OTA-treated IPEC-J2 cells mitigates the tight junction and intestinal barrier function impairments. Our findings provide a molecular understanding of OTA toxicity in porcine intestinal epithelial cells.

摘要

肠上皮执行着诸如营养吸收等重要功能,并作为肠道屏障来维持宿主的内环境稳定。霉菌毒素是农产品中的一种有问题的污染物,它会影响动物饲料的加工和储存。由曲霉属和青霉属真菌产生的赭曲霉毒素A会导致猪和其他家畜出现炎症、肠道功能障碍、生长发育迟缓以及采食量减少。尽管存在这些持续的问题,但关于肠道上皮中与赭曲霉毒素A相关的研究仍然缺乏。本研究旨在证明赭曲霉毒素A在IPEC-J2细胞中调节Toll样受体(TLR)/髓样分化因子88(MyD88)信号通路,并通过紧密连接减少诱导屏障功能受损。我们检测了TLR/MyD88信号通路相关的mRNA和蛋白质的表达。通过免疫荧光和跨上皮电阻来确认肠道屏障完整性的指标。此外,我们还确认了MyD88抑制是否会影响炎性细胞因子和屏障功能。MyD88抑制减轻了由赭曲霉毒素A引起的炎性细胞因子水平升高、紧密连接减少以及屏障功能损伤。这些结果表明,赭曲霉毒素A诱导IPEC-J2细胞中TLR/MyD88信号通路相关基因表达,并损害紧密连接和肠道屏障功能。在经赭曲霉毒素A处理的IPEC-J2细胞中对MyD88进行调节可减轻紧密连接和肠道屏障功能的损伤。我们的研究结果为赭曲霉毒素A对猪肠道上皮细胞毒性提供了分子层面的理解。

https://cdn.ncbi.nlm.nih.gov/pmc/blobs/658c/10221467/f76eb9375534/toxics-11-00437-g001.jpg

文献AI研究员

20分钟写一篇综述,助力文献阅读效率提升50倍。

立即体验

用中文搜PubMed

大模型驱动的PubMed中文搜索引擎

马上搜索

文档翻译

学术文献翻译模型,支持多种主流文档格式。

立即体验