Suppr超能文献

一种基于TCGA数据库预测前列腺癌生化复发的七基因预后模型。

A seven-gene prognosis model to predict biochemical recurrence for prostate cancer based on the TCGA database.

作者信息

He Yijun, Zhang Jinxiong, Chen Zhihao, Sun Kening, Wu Xin, Wu Jianhong, Sheng Lu

机构信息

Department of Urology, Huadong Hospital Affiliated to Fudan University, Shanghai, China.

出版信息

Front Surg. 2022 Sep 5;9:923473. doi: 10.3389/fsurg.2022.923473. eCollection 2022.

Abstract

BACKGROUND

The incidence rate of prostate cancer is increasing rapidly. This study aims to explore the gene-associated mechanism of prostate cancer biochemical recurrence (BCR) after radical prostatectomy and to construct a biochemical recurrence of prostate cancer prognostic model.

METHODS

The DEseq2 R package was used for the differential expression of mRNA. The ClusterProfiler R package was used to analyze the functional enrichment of Gene Ontology (GO) and Kyoto Encyclopedia of Genes and Genomes (KEGG) to explore related mechanisms. The Survival, Survminer, and My.stepwise R packages were used to construct the prognostic model to predict the biochemical recurrence-free probability. The RMS R package was used to draw the nomogram. For evaluating the prognostic model, the timeROC R package was used to draw the time-dependent ROC curve (receiver operating characteristic curve).

RESULT

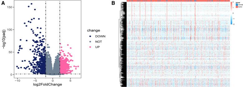
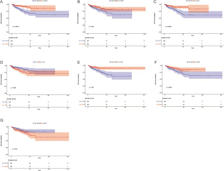
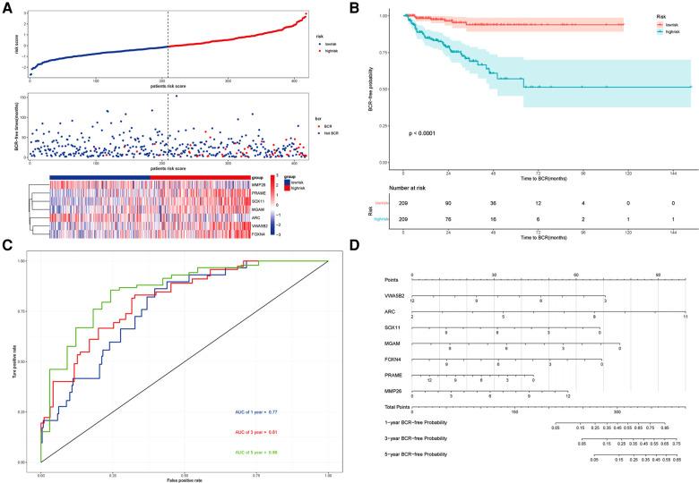
To investigate the association between mRNA and prostate cancer, we performed differential expression analysis on the TCGA (The Cancer Genome Atlas) database. Seven protein-coding genes (, , , , , , and ) were picked as independent prognostic genes by regression analysis. Based on their Cox coefficient, a risk score formula was proposed. According to the risk scores, patients were divided into high- and low-risk groups based on the median score. Kaplan-Meier plot curves showed that the low-risk group had a better biochemical recurrence-free probability compared to the high-risk group. The 1-year, 3-year, and 5-year AUCs (areas under the ROC curve) of the model were 77%, 81%, and 86%, respectively. In addition, we built a nomogram based on the result of multivariate Cox regression analysis. Furthermore, we select the GSE46602 dataset as our external validation. The 1-year, 3-year, and 5-year AUCs of BCR-free probability were 83%, 82%, and 80%, respectively. Finally, the levels of seven genes showed a difference between PRAD tissues and adjacent non-tumorous tissues.

CONCLUSIONS

This study shows that establishing a biochemical recurrence prediction prognostic model comprising seven protein-coding genes is an effective and precise method for predicting the progression of prostate cancer.

摘要

背景

前列腺癌的发病率正在迅速上升。本研究旨在探讨前列腺癌根治术后生化复发(BCR)的基因相关机制,并构建前列腺癌生化复发预后模型。

方法

使用DEseq2 R包进行mRNA的差异表达分析。使用ClusterProfiler R包分析基因本体论(GO)和京都基因与基因组百科全书(KEGG)的功能富集,以探索相关机制。使用Survival、Survminer和My.stepwise R包构建预后模型,以预测无生化复发概率。使用RMS R包绘制列线图。为评估预后模型,使用timeROC R包绘制时间依赖性ROC曲线(受试者工作特征曲线)。

结果

为研究mRNA与前列腺癌之间的关联,我们对TCGA(癌症基因组图谱)数据库进行了差异表达分析。通过回归分析挑选出7个蛋白质编码基因(、、、、、和)作为独立预后基因。基于它们的Cox系数,提出了一个风险评分公式。根据风险评分,患者根据中位数评分分为高风险组和低风险组。Kaplan-Meier曲线显示,低风险组的无生化复发概率高于高风险组。该模型的1年、3年和5年AUC(ROC曲线下面积)分别为77%、81%和86%。此外,我们基于多变量Cox回归分析结果构建了列线图。此外,我们选择GSE46602数据集作为外部验证。无BCR概率的1年、3年和5年AUC分别为83%、82%和80%。最后,7个基因的水平在PRAD组织和相邻非肿瘤组织之间存在差异。

结论

本研究表明,建立一个包含7个蛋白质编码基因的生化复发预测预后模型是预测前列腺癌进展的有效且精确的方法。

https://cdn.ncbi.nlm.nih.gov/pmc/blobs/05ec/10226533/8a89d5c13d2d/fsurg-09-923473-g001.jpg

文献AI研究员

20分钟写一篇综述,助力文献阅读效率提升50倍。

立即体验

用中文搜PubMed

大模型驱动的PubMed中文搜索引擎

马上搜索

文档翻译

学术文献翻译模型,支持多种主流文档格式。

立即体验