Suppr超能文献

采用组合生物信息学策略构建与铁死亡相关的竞争性内源性 RNA 网络,并探讨与哮喘免疫浸润细胞相关的潜在生物标志物。

Constructing ferroptosis-related competing endogenous RNA networks and exploring potential biomarkers correlated with immune infiltration cells in asthma using combinative bioinformatics strategy.

机构信息

Department of Pediatrics, Shengjing Hospital of China Medical University, 36 Sanhao Street Liaoning Province, 110004, Shenyang, China.

出版信息

BMC Genomics. 2023 May 31;24(1):294. doi: 10.1186/s12864-023-09400-7.

Abstract

BACKGROUND

Asthma is a common chronic respiratory disease worldwide. Recent studies have revealed the critical effects of the ceRNA network and ferroptosis on patients with asthma. Thus, this study aimed to explore the potential ferroptosis-related ceRNA network, investigate the immune cell infiltration level in asthma through integrated analysis of public asthma microarray datasets, and find suitable diagnostic biomarkers for asthma.

METHODS

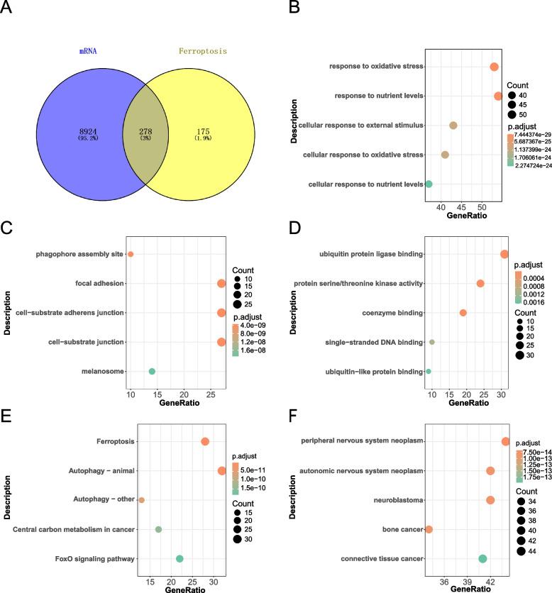
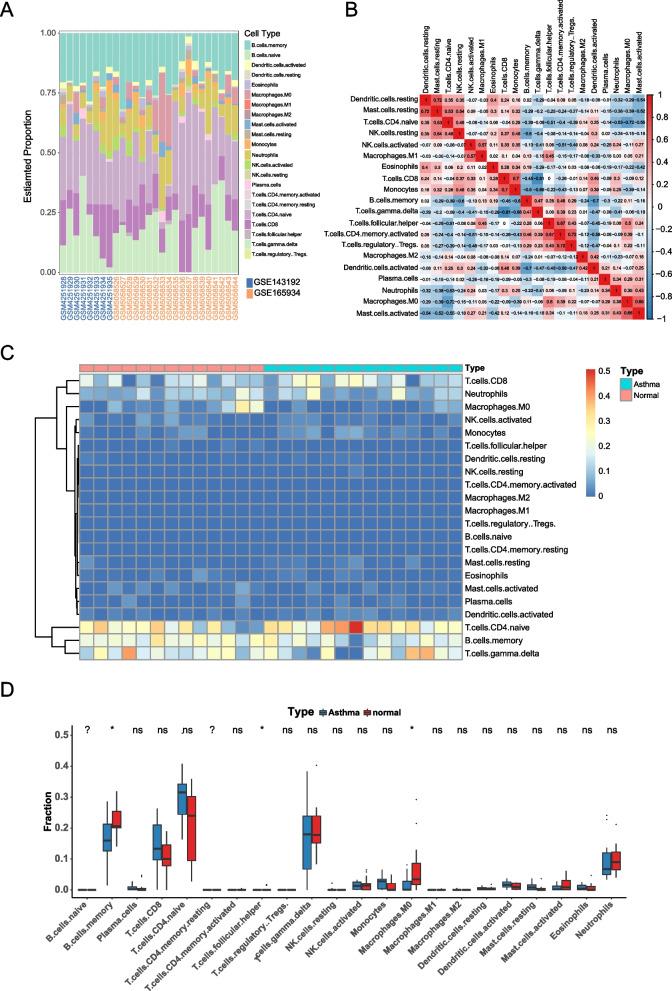
First, three asthma-related datasets which were downloaded from the Gene Expression Omnibus (GEO) database were integrated into one pooled dataset after correcting for batch effects. Next, we screened differentially expressed lncRNAs (DElncRNAs) between patients and healthy subjects, constructed a ceRNA network using the StarBase database and screened ferroptosis-related genes from the predicted target mRNAs for Disease Ontology (DO), Gene Ontology (GO), and Kyoto Encyclopedia of Genes and Genomes (KEGG) enrichment analyses. We also performed Gene Set Enrichment Analysis (GSEA) and Gene Set Variation Analysis (GSVA) on the batch effect-corrected mRNA expression profile. Then, Least Absolute Shrinkage and Selection Operator (LASSO) regression was used to screen potential diagnostic biomarkers, and the diagnostic efficacy was assessed using a receiver operating characteristic (ROC) curve. Finally, we determined the proportion of 22 immune cells in patients with asthma using CIBERSORT and investigated the correlation between key RNAs and immune cells.

RESULTS

We obtained 19 DElncRNAs, of which only LUCAT1 and MIR222HG had corresponding target miRNAs. The differentially expressed ferroptosis-related genes were involved in multiple programmed cell death-related pathways. We also found that the mRNA expression profile was primarily enriched in innate immune system responses. We screened seven candidate diagnostic biomarkers for asthma using LASSO regression (namely, BCL10, CD300E, IER2, MMP13, OAF, TBC1D3, and TMEM151A), among which the area under the curve (AUC) value for CD300E and IER2 were 0.722 and 0.856, respectively. Finally, we revealed the infiltration ratio of different immune cells in asthma and found a correlation between LUCAT1, MIR222HG, CD300E, and IER2 with some immune cells.

CONCLUSION

This study explored a potential lncRNA-miRNA-mRNA regulatory network and its underlying diagnostic biomarkers (CD300E and IER2) in asthma and identified the immune cells most associated with them, providing possible diagnostic markers and immunotherapeutic targets for asthma.

摘要

背景

哮喘是一种常见的全球慢性呼吸道疾病。最近的研究表明 ceRNA 网络和铁死亡对哮喘患者具有关键影响。因此,本研究旨在探索潜在的铁死亡相关 ceRNA 网络,通过整合分析公共哮喘微阵列数据集来研究哮喘中的免疫细胞浸润水平,并找到适合哮喘的诊断生物标志物。

方法

首先,从基因表达综合数据库(GEO)中下载了三个哮喘相关数据集,并在纠正批次效应后整合为一个合并数据集。接下来,我们筛选了患者与健康受试者之间差异表达的长非编码 RNA(lncRNA),使用 StarBase 数据库构建 ceRNA 网络,并从预测的靶向 mRNA 中筛选与疾病本体论(DO)、基因本体论(GO)和京都基因与基因组百科全书(KEGG)富集分析相关的铁死亡相关基因。我们还对经过批次效应校正的 mRNA 表达谱进行了基因集富集分析(GSEA)和基因集变异分析(GSVA)。然后,使用最小绝对收缩和选择算子(LASSO)回归筛选潜在的诊断生物标志物,并使用受试者工作特征(ROC)曲线评估诊断效能。最后,我们使用 CIBERSORT 确定哮喘患者中 22 种免疫细胞的比例,并研究关键 RNA 与免疫细胞之间的相关性。

结果

我们获得了 19 个差异表达的 lncRNA,其中只有 LUCAT1 和 MIR222HG 有相应的靶 miRNA。差异表达的铁死亡相关基因参与了多种程序性细胞死亡相关途径。我们还发现,mRNA 表达谱主要富集于固有免疫系统反应。我们使用 LASSO 回归筛选了 7 种哮喘候选诊断生物标志物(BCL10、CD300E、IER2、MMP13、OAF、TBC1D3 和 TMEM151A),其中 CD300E 和 IER2 的 AUC 值分别为 0.722 和 0.856。最后,我们揭示了哮喘中不同免疫细胞的浸润比例,并发现 LUCAT1、MIR222HG、CD300E 和 IER2 与一些免疫细胞之间存在相关性。

结论

本研究探讨了哮喘中潜在的 lncRNA-miRNA-mRNA 调控网络及其潜在的诊断生物标志物(CD300E 和 IER2),并确定了与它们最相关的免疫细胞,为哮喘提供了可能的诊断标志物和免疫治疗靶点。

https://cdn.ncbi.nlm.nih.gov/pmc/blobs/920f/10230695/b2964cb3b98f/12864_2023_9400_Fig1_HTML.jpg

文献AI研究员

20分钟写一篇综述,助力文献阅读效率提升50倍。

立即体验

用中文搜PubMed

大模型驱动的PubMed中文搜索引擎

马上搜索

文档翻译

学术文献翻译模型,支持多种主流文档格式。

立即体验