Suppr超能文献

鉴定与坏死性凋亡相关的 lncRNAs 作为食管癌预后预测的标志物。

Identification of hub necroptosis-related lncRNAs for prognosis prediction of esophageal carcinoma.

机构信息

Department of Clinical Laboratory, Qilu Hospital of Shandong University, Jinan, Shandong Province, China.

Hangzhou Lin’an District Fourth People’s Hospital, Hangzhou, Zhejiang Province, China.

出版信息

Aging (Albany NY). 2023 Jun 1;15(11):4794-4819. doi: 10.18632/aging.204763.

Abstract

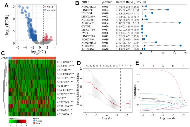
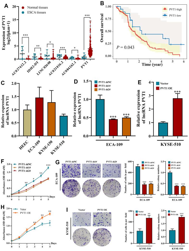
Necroptosis is a newly identified programmed cell death associated with the biological process of various cancers, including esophageal carcinoma (ESCA). Meanwhile, the dysregulation of long non-coding RNAs (lncRNAs) is greatly implicated in ESCA progression and necroptosis regulation. However, the lncRNAs involved in regulating necroptosis in ESCA are still unclear. In this study, we aim to explore the expression profile of necroptosis-related lncRNAs (NRLs), and evaluate their roles in ESCA prognosis and treatment. In the present study, 198 differentially expressed NRLs were identified between the ESCA and adjacent normal tissues through screening the data extracted from the Cancer Genome Atlas (TCGA) database. And, a prognostic panel consisting of 6 NRLs was constructed using the LASSO algorithm and multivariate Cox regression analysis. The ESCA patients with high risks had a markedly reduced survival time and higher mortality prevalence. Moreover, C-index of 6 NRLs-panel was superior to 48 published prognostic models based on lncRNAs or mRNAs for ESCA. There were significant differences between the high-risk and low-risk groups in tumor-related pathways, genetic mutations, and drug sensitivity responses. analysis revealed that inhibition of PVT1 impeded the proliferation, migration, and colony formation of ESCA cells, increased the expressions of p-RIP1 and p-MLKL and promoted necroptosis. By contrast, PVT1 overexpression resulted in a decrease in necroptotic cell death events, thus promoting tumor progression. Collectively, the established 6-NRLs panel was a promising biomarker for the prognostic prediction of ESCA. Moreover, our current findings provided potential targets for individualized therapy for ESCA patients.

摘要

细胞程序性坏死是一种与多种癌症的生物学过程相关的新发现的细胞死亡方式,包括食管癌(ESCA)。同时,长链非编码 RNA(lncRNA)的失调在 ESCA 进展和程序性坏死调节中起着重要作用。然而,参与调节 ESCA 中程序性坏死的 lncRNA 仍不清楚。在这项研究中,我们旨在探索与程序性坏死相关的 lncRNA(NRLs)的表达谱,并评估它们在 ESCA 预后和治疗中的作用。

在本研究中,通过筛选从癌症基因组图谱(TCGA)数据库中提取的数据,鉴定出 198 个在 ESCA 和相邻正常组织之间差异表达的 NRLs。然后,使用 LASSO 算法和多变量 Cox 回归分析构建了一个由 6 个 NRL 组成的预后模型。ESCA 患者的高风险组的生存时间明显缩短,死亡率明显升高。此外,6 个 NRL 预后模型的 C 指数优于基于 lncRNA 或 mRNA 的 48 个已发表的 ESCA 预后模型。高风险和低风险组之间在肿瘤相关途径、遗传突变和药物敏感性反应方面存在显著差异。

进一步的机制研究表明,抑制 PVT1 可抑制 ESCA 细胞的增殖、迁移和集落形成,增加 p-RIP1 和 p-MLKL 的表达,促进程序性坏死。相比之下,PVT1 的过表达导致程序性坏死细胞死亡事件减少,从而促进肿瘤进展。

总之,所建立的 6-NRLs 模型是 ESCA 预后预测的有前途的生物标志物。此外,我们的研究结果为 ESCA 患者的个体化治疗提供了潜在的靶点。

https://cdn.ncbi.nlm.nih.gov/pmc/blobs/7685/10292891/90438cb26841/aging-15-204763-g001.jpg

文献AI研究员

20分钟写一篇综述,助力文献阅读效率提升50倍。

立即体验

用中文搜PubMed

大模型驱动的PubMed中文搜索引擎

马上搜索

文档翻译

学术文献翻译模型,支持多种主流文档格式。

立即体验