Suppr超能文献

通过血浆蛋白质组分析鉴定白塞病的免疫相关生物标志物。

Identification of the immune-related biomarkers in Behcet's disease by plasma proteomic analysis.

机构信息

Department of Ophthalmology, The First Affiliated Hospital of Zhengzhou University, Henan Province Eye Hospital, Henan International Joint Research Laboratory for Ocular Immunology and Retinal Injury Repair, Jianshe East Road 1, Zhengzhou, 450052, Henan Province, People's Republic of China.

The Academy of Medical Sciences, Zhengzhou University, Zhengzhou, 450052, Henan Province, People's Republic of China.

出版信息

Arthritis Res Ther. 2023 Jun 1;25(1):92. doi: 10.1186/s13075-023-03074-y.

Abstract

BACKGROUND

This study aimed to investigate the expression profile of immune response-related proteins of Behcet's disease (BD) patients and identify potential biomarkers for this disease.

METHODS

Plasma was collected from BD patients and healthy controls (HC). Immune response-related proteins were measured using the Olink Immune Response Panel. Differentially expressed proteins (DEPs) were used to construct prediction models via five machine learning algorithms: naive Bayes, support vector machine, extreme gradient boosting, random forest, and neural network. The prediction performance of the five models was assessed using the area under the curve (AUC) value, recall (sensitivity), specificity, precision, accuracy, F1 score, and residual distribution. Subtype analysis of BD was performed using the consensus clustering method.

RESULTS

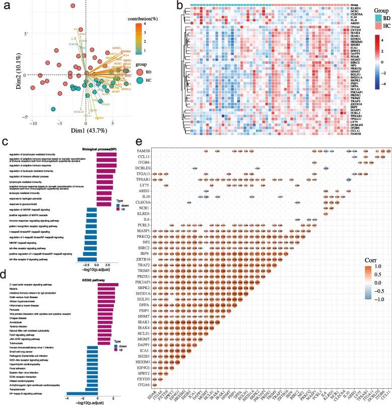
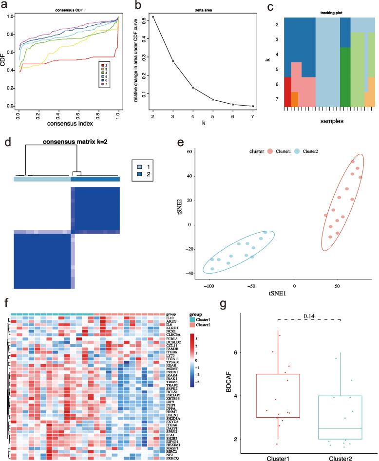
Proteomics results showed 43 DEPs between BD patients and HC (P < 0.05). These DEPs were mainly involved in the Toll-like receptor 9 and NF-κB signaling pathways. Five models were constructed using DEPs [interleukin 10 (IL10), Fc receptor like 3 (FCRL3), Mannan-binding lectin serine peptidase 1 (MASP1), NF2, moesin-ezrin-radixin like (MERLIN) tumor suppressor (NF2), FAM3 metabolism regulating signaling molecule B (FAM3B), and O-6-methylguanine-DNA methyltransferase (MGMT)]. Among these models, the neural network model showed the best performance (AUC = 0.856, recall: 0.692, specificity: 0.857, precision: 0.900, accuracy: 0.750, F1 score: 0.783). BD patients were divided into two subtypes according to the consensus clustering method: one with high disease activity in association with higher expression of tripartite motif-containing 5 (TRIM5), SH2 domain-containing 1A (SH2D1A), phosphoinositide-3-kinase adaptor protein 1 (PIK3AP1), hematopoietic cell-specific Lyn substrate 1 (HCLS1), and DNA fragmentation factor subunit alpha (DFFA) and the other with low disease activity in association with higher expression of C-C motif chemokine ligand 11 (CCL11).

CONCLUSIONS

Our study not only revealed a distinctive immune response-related protein profile for BD but also showed that IL10, FCRL3, MASP1, NF2, FAM3B, and MGMT could serve as potential immune biomarkers for this disease. Additionally, a novel molecular disease classification model was constructed to identify subsets of BD.

摘要

背景

本研究旨在探讨白塞病(BD)患者免疫反应相关蛋白的表达谱,并鉴定该疾病的潜在生物标志物。

方法

收集 BD 患者和健康对照者(HC)的血浆。使用 Olink 免疫反应面板测定免疫反应相关蛋白。使用五种机器学习算法:朴素贝叶斯、支持向量机、极端梯度提升、随机森林和神经网络,通过差异表达蛋白(DEPs)构建预测模型。使用曲线下面积(AUC)值、召回率(灵敏度)、特异性、精度、准确性、F1 评分和残差分布评估五种模型的预测性能。使用共识聚类方法对白塞病进行亚型分析。

结果

蛋白质组学结果显示,BD 患者和 HC 之间有 43 个 DEPs(P < 0.05)。这些 DEPs 主要涉及 Toll 样受体 9 和 NF-κB 信号通路。使用 DEPs [白细胞介素 10(IL10)、Fc 受体样 3(FCRL3)、甘露聚糖结合凝集素丝氨酸肽酶 1(MASP1)、神经纤维瘤 2(NF2)、膜突蛋白-埃兹蛋白- radixin 样(MERLIN)肿瘤抑制因子(NF2)、家族 3 代谢调节信号分子 B(FAM3B)和 O-6-甲基鸟嘌呤-DNA 甲基转移酶(MGMT)]构建了五个模型。在这些模型中,神经网络模型表现最好(AUC=0.856,召回率:0.692,特异性:0.857,精度:0.900,准确性:0.750,F1 评分:0.783)。根据共识聚类方法,BD 患者分为两种亚型:一种与三结构域包含蛋白 5(TRIM5)、SH2 结构域包含蛋白 1A(SH2D1A)、磷酸肌醇 3-激酶衔接蛋白 1(PIK3AP1)、造血细胞特异性 Lyn 底物 1(HCLS1)和 DNA 片段化因子亚单位α(DFFA)的高表达相关,具有高疾病活动度,另一种与 C-C 基序趋化因子配体 11(CCL11)的高表达相关,具有低疾病活动度。

结论

本研究不仅揭示了 BD 独特的免疫反应相关蛋白谱,还表明 IL10、FCRL3、MASP1、NF2、FAM3B 和 MGMT 可能成为该疾病的潜在免疫生物标志物。此外,构建了一种新的分子疾病分类模型来鉴定 BD 的亚群。

https://cdn.ncbi.nlm.nih.gov/pmc/blobs/74ff/10233985/0ac76cbe5976/13075_2023_3074_Fig1_HTML.jpg

文献AI研究员

20分钟写一篇综述,助力文献阅读效率提升50倍。

立即体验

用中文搜PubMed

大模型驱动的PubMed中文搜索引擎

马上搜索

文档翻译

学术文献翻译模型,支持多种主流文档格式。

立即体验