Suppr超能文献

MASP1调节作为重症小儿百日咳的新型治疗靶点:多组学方法的见解

MASP1 modulation as a novel therapeutic target in severe pediatric pertussis: insights from a multi-omics approach.

作者信息

Xu Lin, Wang Caiying, Liu Yuhuan, Zhang Yanlan, Li Zhen, Pang Lin

机构信息

Department of Pediatrics, Beijing Ditan Hospital Affiliated to Capital Medical University, Beijing, China.

Beijing Chaoyang District Center for Disease Control and Prevention, Beijing, China.

出版信息

Infect Immun. 2025 Feb 18;93(2):e0027124. doi: 10.1128/iai.00271-24. Epub 2025 Jan 22.

Abstract

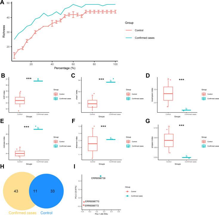
Pertussis, a severe infectious disease in children, has become increasingly prominent in recent years. This study aims to investigate the role of the MASP1 protein in severe pertussis in children through multi-omics analysis, providing a theoretical basis for the development of novel therapeutic strategies. The study retrieved macro-genome and 16S rRNA data of pediatric pertussis from public databases to analyze microbial diversity and specific flora abundance, conducting pathway functional enrichment analysis. Differential expression analysis of transcriptome data and Gene Ontology (GO)/Kyoto Encyclopedia of Genes and Genomes (KEGG) functional enrichment analysis, combined with machine learning, identified the key gene MASP1. A infection model was established using human bronchial epithelial cell line HBE135-E6E7 to validate MASP1 expression changes and investigate its relationship with airway epithelial cell damage by constructing cell lines overexpressing and knocking down MASP1. Finally, the impact of inhibiting MASP1 expression on infection symptoms was evaluated using a mouse pertussis infection model. The results revealed significant differences in microbial diversity and specific flora abundance between healthy children and those with pertussis, with MASP1 significantly upregulated in severe pertussis and its inhibition alleviating infection symptoms. The study highlights the critical role of MASP1 in pertussis, providing a crucial foundation for developing therapeutic strategies targeting MASP1.

摘要

百日咳是一种儿童严重的传染病,近年来日益突出。本研究旨在通过多组学分析探讨MASP1蛋白在儿童重症百日咳中的作用,为开发新的治疗策略提供理论依据。该研究从公共数据库中检索儿童百日咳的宏基因组和16S rRNA数据,以分析微生物多样性和特定菌群丰度,并进行通路功能富集分析。通过对转录组数据进行差异表达分析以及基因本体(GO)/京都基因与基因组百科全书(KEGG)功能富集分析,并结合机器学习,确定了关键基因MASP1。利用人支气管上皮细胞系HBE135-E6E7建立感染模型,通过构建过表达和敲低MASP1的细胞系来验证MASP1的表达变化,并研究其与气道上皮细胞损伤的关系。最后,使用小鼠百日咳感染模型评估抑制MASP1表达对感染症状的影响。结果显示,健康儿童与百日咳患儿之间的微生物多样性和特定菌群丰度存在显著差异,MASP1在重症百日咳中显著上调,抑制其表达可减轻感染症状。该研究突出了MASP1在百日咳中的关键作用,为开发针对MASP1的治疗策略提供了重要基础。

https://cdn.ncbi.nlm.nih.gov/pmc/blobs/a1b3/11834402/82404cf7266a/iai.00271-24.f001.jpg

文献AI研究员

20分钟写一篇综述,助力文献阅读效率提升50倍。

立即体验

用中文搜PubMed

大模型驱动的PubMed中文搜索引擎

马上搜索

文档翻译

学术文献翻译模型,支持多种主流文档格式。

立即体验