Suppr超能文献

GC‑MSC 衍生的 circ_0024107 通过 miR‑5572/6855‑5p/CPT1A 轴介导的脂肪酸氧化代谢重编程促进胃癌细胞淋巴转移。

GC‑MSC‑derived circ_0024107 promotes gastric cancer cell lymphatic metastasis via fatty acid oxidation metabolic reprogramming mediated by the miR‑5572/6855‑5p/CPT1A axis.

机构信息

Department of Laboratory Medicine, School of Medicine, Jiangsu University, Zhenjiang, Jiangsu 212013, P.R. China.

Department of Laboratory Medicine, The Affiliated Taizhou People's Hospital of Nanjing Medical University, Taizhou, Jiangsu 225300, P.R. China.

出版信息

Oncol Rep. 2023 Jul;50(1). doi: 10.3892/or.2023.8575. Epub 2023 Jun 2.

Abstract

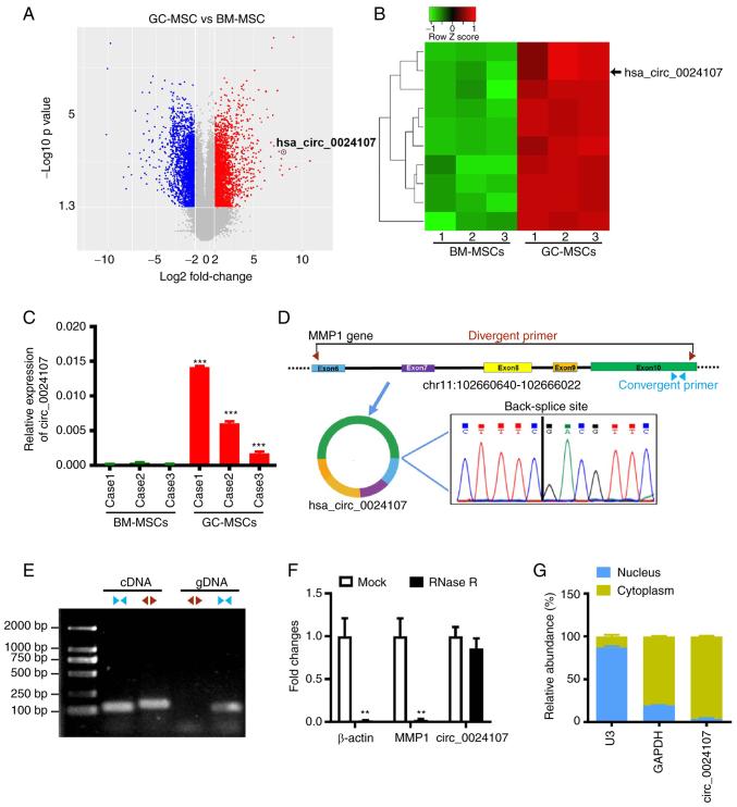
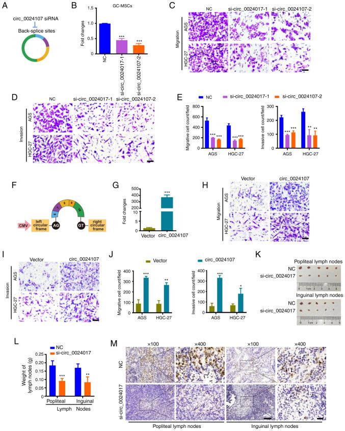
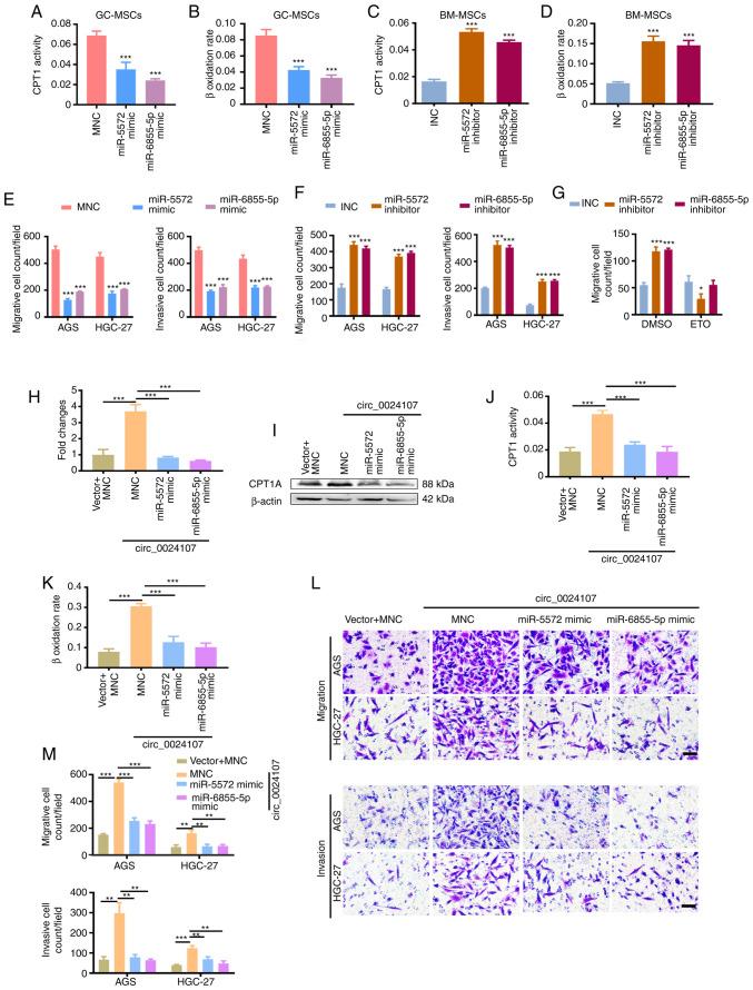
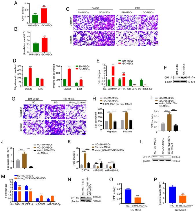
Gastric cancer tissue‑derived mesenchymal stem cells (GC‑MSCs) play a critical role in facilitating gastric cancer metastasis. Recently, circular RNAs (circRNAs) and metabolic reprogramming have been found to be extensively involved in the malignant progression of tumors, including gastric cancer. However, the biological role and potential mechanisms of GC‑MSC‑derived circRNAs in metabolic reprogramming remain elusive. Herein, the expression profiles of circRNAs and mRNAs were compared between GC‑MSCs and bone marrow‑derived MSCs (BM‑MSCs) using microarray analysis. circ_0024107 was identified to mediate GC‑MSCs to promote gastric cancer lymphatic metastasis by inducing fatty acid oxidation (FAO) metabolic reprogramming. Mechanistically, circ_0024107 served as a sponge of miR‑5572 and miR‑6855‑5p to elicit the FAO metabolic reprograming of GC‑MSCs by upregulating carnitine palmitoyltransferase 1A (CPT1A). In addition, GC‑MSCs promoted metastasis which was dependent on the induction of FAO in gastric cancer cells mediated by circ_0024107. The circ_0024107/miR‑5572/6855‑5p/CPT1A axis was deregulated in gastric cancer tissues and GC‑MSCs, and was associated with lymph node metastasis and the prognosis of patients with gastric cancer. Taken together, the findings of the present study suggest the crucial role of FAO metabolic reprogramming mediated by GC‑MSC‑derived circ_0024107 in synergistically promoting gastric cancer lymphatic metastasis via miR‑5572/6855‑5p‑CPT1A signaling; this suggests that circ_0024107 may be an attractive target for gastric cancer intervention.

摘要

胃癌组织来源的间充质干细胞(GC-MSCs)在促进胃癌转移中发挥关键作用。最近,环状 RNA(circRNA)和代谢重编程被发现广泛参与肿瘤的恶性进展,包括胃癌。然而,GC-MSC 衍生的 circRNA 在代谢重编程中的生物学作用和潜在机制仍不清楚。在此,通过微阵列分析比较了 GC-MSCs 和骨髓来源的间充质干细胞(BM-MSCs)之间 circRNA 和 mRNA 的表达谱。发现 circ_0024107 通过诱导脂肪酸氧化(FAO)代谢重编程介导 GC-MSCs 促进胃癌淋巴转移。机制上,circ_0024107 作为 miR-5572 和 miR-6855-5p 的海绵,通过上调肉碱棕榈酰基转移酶 1A(CPT1A)引发 GC-MSCs 的 FAO 代谢重编程。此外,GC-MSCs 通过 circ_0024107 诱导的胃癌细胞 FAO 促进转移,这依赖于 GC-MSCs。circ_0024107/miR-5572/6855-5p/CPT1A 轴在胃癌组织和 GC-MSCs 中失调,与淋巴结转移和胃癌患者的预后相关。总之,本研究的结果表明,GC-MSC 衍生的 circ_0024107 介导的 FAO 代谢重编程通过 miR-5572/6855-5p-CPT1A 信号协同促进胃癌淋巴转移中发挥关键作用;这表明 circ_0024107 可能是胃癌干预的一个有吸引力的靶点。

https://cdn.ncbi.nlm.nih.gov/pmc/blobs/73a2/10251368/4bb5cbb176c7/or-50-01-08575-g00.jpg

文献AI研究员

20分钟写一篇综述,助力文献阅读效率提升50倍。

立即体验

用中文搜PubMed

大模型驱动的PubMed中文搜索引擎

马上搜索

文档翻译

学术文献翻译模型,支持多种主流文档格式。

立即体验