Suppr超能文献

基于生物信息学和拉曼光谱的急性髓系白血病和 T 细胞急性淋巴细胞白血病鉴别关键通路和基因的鉴定。

Bioinformatics and Raman spectroscopy-based identification of key pathways and genes enabling differentiation between acute myeloid leukemia and T cell acute lymphoblastic leukemia.

机构信息

State Key Laboratory of Experimental Hematology, National Clinical Research Center for Blood Diseases, Haihe Laboratory of Cell Ecosystem, Institute of Hematology & Blood Diseases Hospital, Chinese Academy of Medical Sciences & Peking Union Medical College, Tianjin, China.

Tianjin Institutes of Health Science, Tianjin, China.

出版信息

Front Immunol. 2023 May 17;14:1194353. doi: 10.3389/fimmu.2023.1194353. eCollection 2023.

Abstract

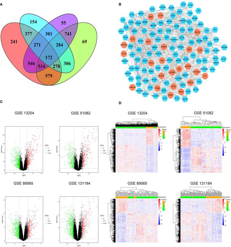
Acute myeloid leukemia (AML) and T cell acute lymphoblastic leukemia (T-ALL) are two of the most prevalent hematological malignancies diagnosed among adult leukemia patients, with both being difficult to treat and associated with high rates of recurrence and mortality. In the present study, bioinformatics approaches were used to analyze both of these types of leukemia in an effort to identify characteristic gene expression patterns that were subsequently validated Raman spectroscopy. For these analyses, four Gene Expression Omnibus datasets (GSE13204, GSE51082, GSE89565, and GSE131184) pertaining to acute leukemia were downloaded, and differentially expressed genes (DEGs) were then identified through comparisons of AML and T-ALL patient samples using the R Bioconductor package. Shared DEGs were then subjected to Gene Ontology (GO) enrichment analyses and were used to establish a protein-protein interaction (PPI) network analysis. In total, 43 and 129 upregulated and downregulated DEGs were respectively identified. Enrichment analyses indicated that these DEGs were closely tied to immune function, collagen synthesis and decomposition, inflammation, the synthesis and decomposition of lipopolysaccharide, and antigen presentation. PPI network module clustering analyses further led to the identification of the top 10 significantly upregulated and downregulated genes associated with disease incidence. These key genes were then validated in patient samples Raman spectroscopy, ultimately confirming the value of these genes as tools that may aid the differential diagnosis and treatment of AML and T-ALL. Overall, these results thus highlight a range of novel pathways and genes that are linked to the incidence and progression of AML and T-ALL, providing a list of important diagnostic and prognostic molecular markers that have the potential to aid in the clinical diagnosis and treatment of these devastating malignancies.

摘要

急性髓细胞白血病(AML)和 T 细胞急性淋巴细胞白血病(T-ALL)是成人白血病患者中最常见的两种血液系统恶性肿瘤,两者均难以治疗,且复发率和死亡率高。在本研究中,我们采用生物信息学方法分析这两种白血病,以识别特征性基因表达模式,随后使用拉曼光谱进行验证。为此,我们下载了四个与急性白血病相关的基因表达综合数据集(GSE13204、GSE51082、GSE89565 和 GSE131184),并使用 R Bioconductor 软件包比较 AML 和 T-ALL 患者样本,鉴定差异表达基因(DEGs)。然后对共享 DEGs 进行基因本体论(GO)富集分析,并建立蛋白质-蛋白质相互作用(PPI)网络分析。共鉴定到 43 个上调和 129 个下调 DEGs。富集分析表明,这些 DEGs 与免疫功能、胶原合成与分解、炎症、脂多糖的合成与分解以及抗原呈递密切相关。PPI 网络模块聚类分析进一步确定了与疾病发生率相关的前 10 个显著上调和下调基因。然后使用拉曼光谱在患者样本中验证这些关键基因,最终证实这些基因作为有助于 AML 和 T-ALL 鉴别诊断和治疗的工具的价值。总之,这些结果突出了一系列与 AML 和 T-ALL 发病率和进展相关的新途径和基因,提供了一组重要的诊断和预后分子标志物,可能有助于这些毁灭性恶性肿瘤的临床诊断和治疗。

https://cdn.ncbi.nlm.nih.gov/pmc/blobs/d2be/10229868/045f0b6d0290/fimmu-14-1194353-g001.jpg

文献AI研究员

20分钟写一篇综述,助力文献阅读效率提升50倍。

立即体验

用中文搜PubMed

大模型驱动的PubMed中文搜索引擎

马上搜索

文档翻译

学术文献翻译模型,支持多种主流文档格式。

立即体验