Suppr超能文献

硫酸软骨素 4 位的糖基化修饰调节海马周细胞外基质网络和社交记忆。

Chondroitin 4--sulfation regulates hippocampal perineuronal nets and social memory.

机构信息

Division of Chemistry and Chemical Engineering, California Institute of Technology, Pasadena, CA 91125.

Clinical Research Center, The Second Affiliated Hospital, Zhejiang University School of Medicine, Hangzhou 310000, China.

出版信息

Proc Natl Acad Sci U S A. 2023 Jun 13;120(24):e2301312120. doi: 10.1073/pnas.2301312120. Epub 2023 Jun 6.

Abstract

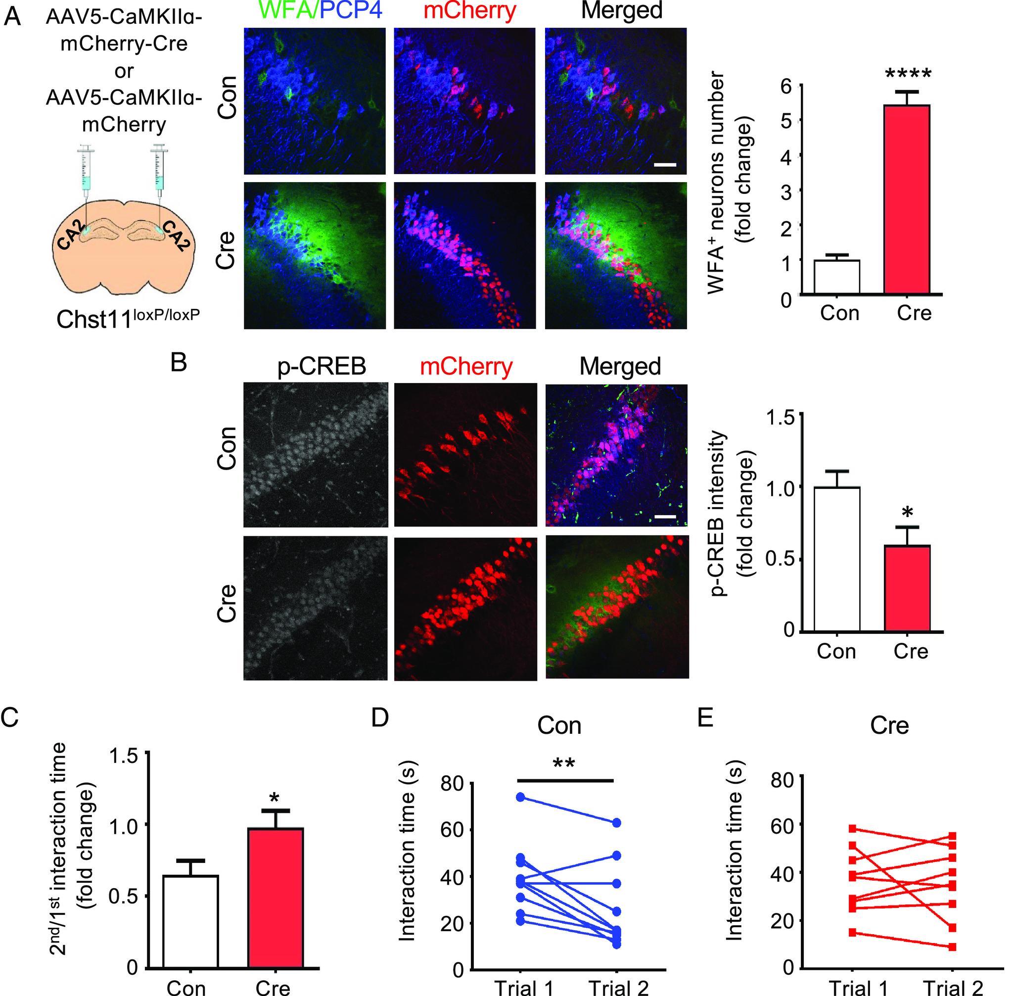
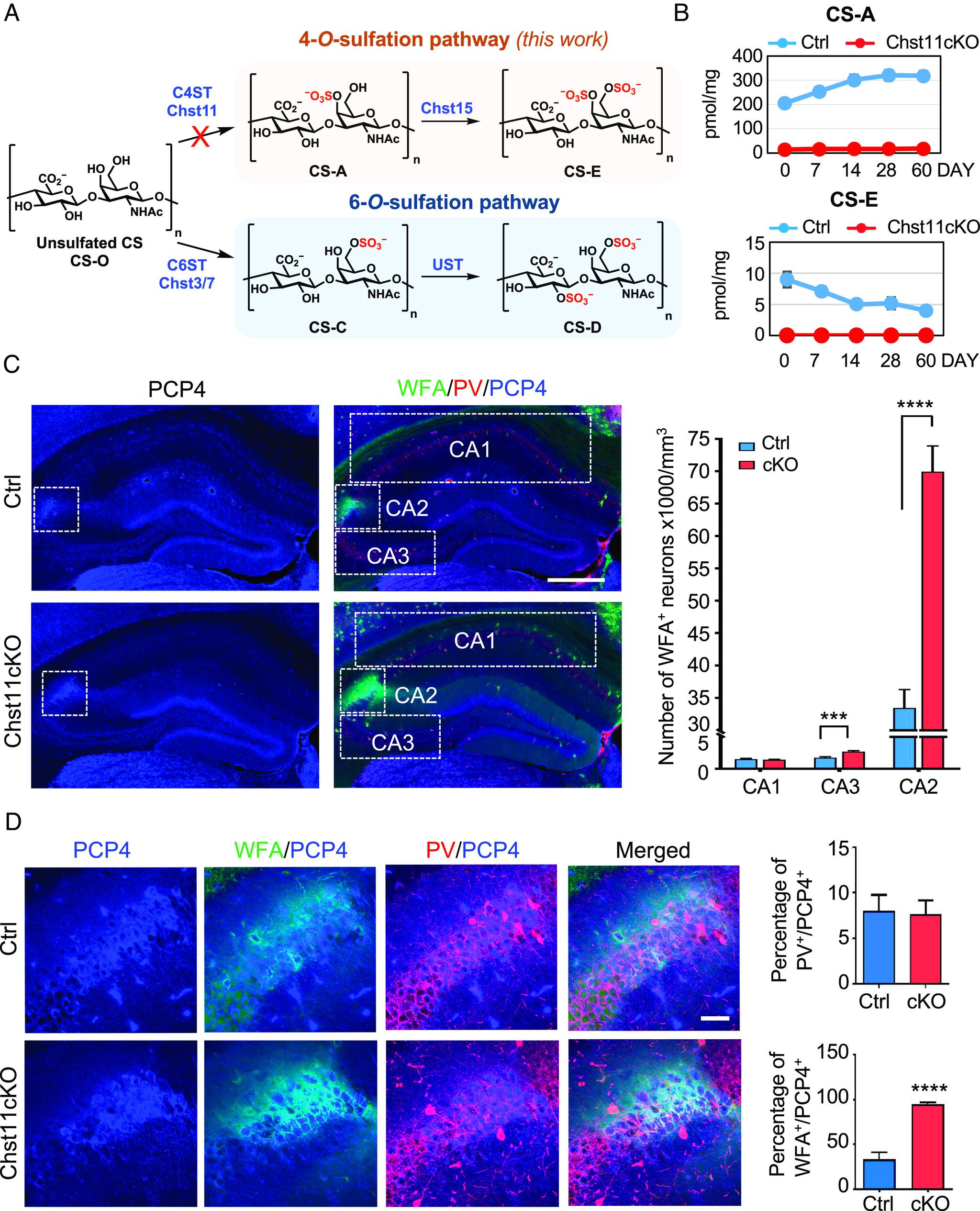
Glycan alterations are associated with aging, neuropsychiatric, and neurodegenerative diseases, although the contributions of specific glycan structures to emotion and cognitive functions remain largely unknown. Here, we used a combination of chemistry and neurobiology to show that 4--sulfated chondroitin sulfate (CS) polysaccharides are critical regulators of perineuronal nets (PNNs) and synapse development in the mouse hippocampus, thereby affecting anxiety and cognitive abilities such as social memory. Brain-specific deletion of CS 4--sulfation in mice increased PNN densities in the area CA2 (cornu ammonis 2), leading to imbalanced excitatory-to-inhibitory synaptic ratios, reduced CREB activation, elevated anxiety, and social memory dysfunction. The impairments in PNN densities, CREB activity, and social memory were recapitulated by selective ablation of CS 4--sulfation in the CA2 region during adulthood. Notably, enzymatic pruning of the excess PNNs reduced anxiety levels and restored social memory, while chemical manipulation of CS 4--sulfation levels reversibly modulated PNN densities surrounding hippocampal neurons and the balance of excitatory and inhibitory synapses. These findings reveal key roles for CS 4--sulfation in adult brain plasticity, social memory, and anxiety regulation, and they suggest that targeting CS 4--sulfation may represent a strategy to address neuropsychiatric and neurodegenerative diseases associated with social cognitive dysfunction.

摘要

聚糖改变与衰老、神经精神和神经退行性疾病有关,尽管特定聚糖结构对情绪和认知功能的贡献在很大程度上仍不清楚。在这里,我们结合化学和神经生物学方法表明,4--硫酸软骨素(CS)多糖是小鼠海马中周围神经网(PNNs)和突触发育的关键调节剂,从而影响焦虑和认知能力,如社交记忆。在小鼠中特异性缺失 CS 的 4--硫酸化会增加 CA2 区(角回 2)的 PNN 密度,导致兴奋性到抑制性突触比值失衡,CREB 激活减少,焦虑增加和社交记忆功能障碍。在成年期选择性去除 CA2 区的 CS 4--硫酸化可重现 PNN 密度、CREB 活性和社交记忆的损伤。值得注意的是,过量 PNN 的酶促修剪可降低焦虑水平并恢复社交记忆,而 CS 4--硫酸化水平的化学操纵可可逆调节海马神经元周围的 PNN 密度和兴奋性与抑制性突触的平衡。这些发现揭示了 CS 4--硫酸化在成人大脑可塑性、社交记忆和焦虑调节中的关键作用,并表明靶向 CS 4--硫酸化可能是解决与社交认知功能障碍相关的神经精神和神经退行性疾病的一种策略。

https://cdn.ncbi.nlm.nih.gov/pmc/blobs/ec82/10268298/463092c133b5/pnas.2301312120fig01.jpg

文献AI研究员

20分钟写一篇综述,助力文献阅读效率提升50倍。

立即体验

用中文搜PubMed

大模型驱动的PubMed中文搜索引擎

马上搜索

文档翻译

学术文献翻译模型,支持多种主流文档格式。

立即体验