Suppr超能文献

探索帕金森病中与鞘脂代谢相关的生物标志物:一项转录组分析。

Exploring sphingolipid metabolism-related biomarkers for Parkinson's disease: a transcriptomic analysis.

作者信息

Wang Guohong, Zhou Xingnan

机构信息

Department of Neurology, The Third Affiliated Hospital of Anhui Medical University (the First People's Hospital of Hefei), Hefei, China.

Department of Neurology, School of Clinical Medicine, Bengbu Medical University, Bengbu, China.

出版信息

Front Neurol. 2025 Jun 4;16:1548322. doi: 10.3389/fneur.2025.1548322. eCollection 2025.

Abstract

BACKGROUND

Related studies have pointed out that sphingolipids and their metabolites are involved in the growth of neurons, and were associated with the occurrence and development of central nervous system diseases. However, the role of sphingolipid metabolism-related genes (SMRGs) in Parkinson's Disease (PD) have not been fully elucidated.

METHODS

In this study, PD-related transcriptome data were extracted from the Gene Expression Omnibus (GEO) database. The DE-SMRGs were obtained by intersecting the differentially expressed genes (DEGs) screened by "limma" and the SMRGs, and the functional enrichment analysis of these DE-SMRGs was conducted by "clusterProfiler." Then, the biomarkers of PD were screened by protein-protein interaction (PPI) analysis. Based on this, three methods, including functional similarity analysis, co-expression analysis, and gene set enrichment analysis (GSEA) were conducted to study the functions of biomarkers. Moreover, the immune cell infiltration analysis was used to further study the immune-related mechanisms of biomarkers in PD. Furthermore, the mRNA-miRNA regulatory network was constructed to reveal the potential regulation of biomarkers. Finally, the targeted drugs of biomarkers were predicted for the clinical treatment of PD.

RESULTS

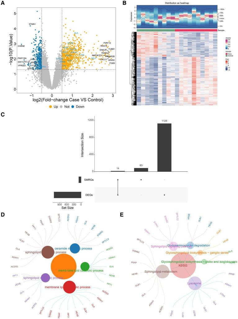
A totals of 14 DE-SMRGs were obtained by intersecting 1,139 DEGs and 97 SMRGs, and these genes were involved in the ceramide metabolic process. Five biomarkers, including Arylsulfatase B (ARSB), N-Acylsphingosine Amidohydrolase 1 (ASAH1), Galactosidase Beta 1 (GLB1), Hexosaminidase Subunit Beta (HEXB), and Prosaposin (PSAP) were screened, and they played an important role in the immune process and are associated with immune cells such as macrophages. The expression of biomarkers was validated in clinical human samples by quantitative reverse transcription polymerase chain reaction (qRT-PCR). The expression levels of GLB1, ASAH1 and PSAP were increased in human samples, which were consistent with the bioinformatics analysis results. Moreover, the mRNA-miRNA regulatory network was constructed, and it was worth noting that hsa-miR-134-5p could regulate ARSB and ASAH1, hsa-miR-27a-3p and hsa-miR-27b-3p could regulate ASAH1 and PSAP at the same time. In addition, Chondroitin sulfate could target ARSB and HEXB simultaneously.

CONCLUSION

This study identified five sphingolipid metabolism-related biomarkers (ARSB, ASAH1, GLB1, HEXB, and PSAP) of PD. This finding provided the possibility of SMRGs as biomarkers for PD.

摘要

背景

相关研究指出,鞘脂及其代谢产物参与神经元的生长,并与中枢神经系统疾病的发生和发展相关。然而,鞘脂代谢相关基因(SMRGs)在帕金森病(PD)中的作用尚未完全阐明。

方法

在本研究中,从基因表达综合数据库(GEO)中提取与PD相关的转录组数据。通过将“limma”筛选出的差异表达基因(DEGs)与SMRGs进行交集分析,获得差异表达的鞘脂代谢相关基因(DE-SMRGs),并利用“clusterProfiler”对这些DE-SMRGs进行功能富集分析。然后,通过蛋白质-蛋白质相互作用(PPI)分析筛选出PD的生物标志物。基于此,采用功能相似性分析、共表达分析和基因集富集分析(GSEA)三种方法研究生物标志物的功能。此外,利用免疫细胞浸润分析进一步研究生物标志物在PD中的免疫相关机制。此外,构建mRNA-miRNA调控网络以揭示生物标志物的潜在调控机制。最后,预测生物标志物的靶向药物用于PD的临床治疗。

结果

通过将1139个DEGs与97个SMRGs进行交集分析,共获得14个DE-SMRGs,这些基因参与神经酰胺代谢过程。筛选出5个生物标志物,包括芳基硫酸酯酶B(ARSB)、N-酰基鞘氨醇酰胺水解酶1(ASAH1)、β-半乳糖苷酶1(GLB1)、己糖胺酶亚基β(HEXB)和prosaposin(PSAP),它们在免疫过程中起重要作用,且与巨噬细胞等免疫细胞相关。通过定量逆转录聚合酶链反应(qRT-PCR)在临床人体样本中验证了生物标志物的表达。在人体样本中,GLB1、ASAH1和PSAP的表达水平升高,这与生物信息学分析结果一致。此外,构建了mRNA-miRNA调控网络,值得注意的是,hsa-miR-134-5p可调控ARSB和ASAH1,hsa-miR-27a-3p和hsa-miR-27b-3p可同时调控ASAH1和PSAP。此外,硫酸软骨素可同时靶向ARSB和HEXB。

结论

本研究鉴定出5个与PD相关的鞘脂代谢生物标志物(ARSB、ASAH1、GLB1、HEXB和PSAP)。这一发现为将SMRGs作为PD的生物标志物提供了可能性。

https://cdn.ncbi.nlm.nih.gov/pmc/blobs/e7e6/12173885/692248786240/fneur-16-1548322-g001.jpg

文献AI研究员

20分钟写一篇综述,助力文献阅读效率提升50倍。

立即体验

用中文搜PubMed

大模型驱动的PubMed中文搜索引擎

马上搜索

文档翻译

学术文献翻译模型,支持多种主流文档格式。

立即体验