Suppr超能文献

细胞质监控机制激活了线粒体 UPR。

A cytosolic surveillance mechanism activates the mitochondrial UPR.

机构信息

Institute of Biochemistry II, Faculty of Medicine, Goethe University Frankfurt, Frankfurt am Main, Germany.

出版信息

Nature. 2023 Jun;618(7966):849-854. doi: 10.1038/s41586-023-06142-0. Epub 2023 Jun 7.

Abstract

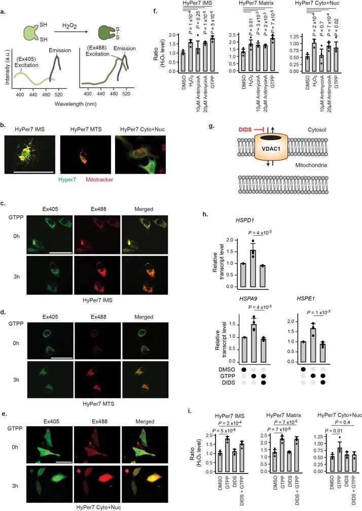
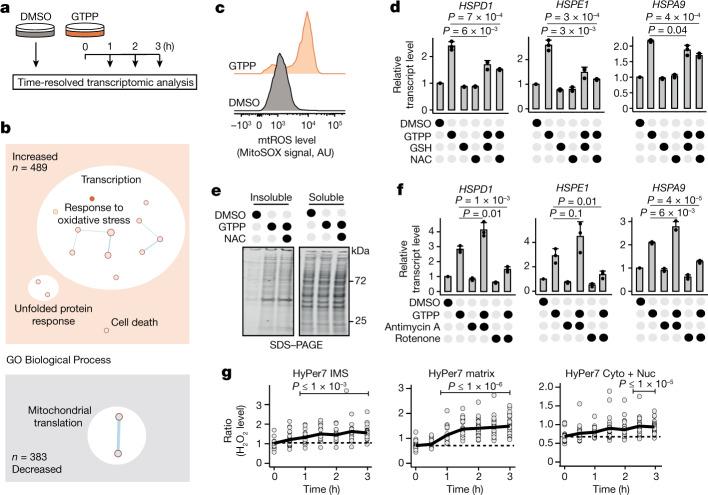
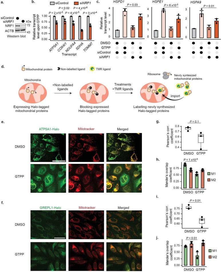
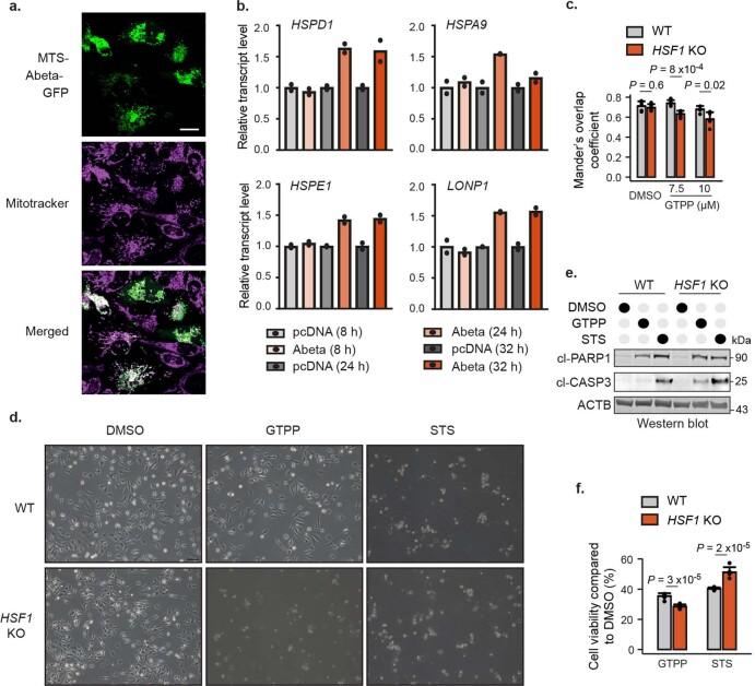
The mitochondrial unfolded protein response (UPR) is essential to safeguard mitochondria from proteotoxic damage by activating a dedicated transcriptional response in the nucleus to restore proteostasis. Yet, it remains unclear how the information on mitochondria misfolding stress (MMS) is signalled to the nucleus as part of the human UPR (refs. ). Here, we show that UPR signalling is driven by the release of two individual signals in the cytosol-mitochondrial reactive oxygen species (mtROS) and accumulation of mitochondrial protein precursors in the cytosol (c-mtProt). Combining proteomics and genetic approaches, we identified that MMS causes the release of mtROS into the cytosol. In parallel, MMS leads to mitochondrial protein import defects causing c-mtProt accumulation. Both signals integrate to activate the UPR; released mtROS oxidize the cytosolic HSP40 protein DNAJA1, which leads to enhanced recruitment of cytosolic HSP70 to c-mtProt. Consequently, HSP70 releases HSF1, which translocates to the nucleus and activates transcription of UPR genes. Together, we identify a highly controlled cytosolic surveillance mechanism that integrates independent mitochondrial stress signals to initiate the UPR. These observations reveal a link between mitochondrial and cytosolic proteostasis and provide molecular insight into UPR signalling in human cells.

摘要

线粒体未折叠蛋白反应(UPR)对于保护线粒体免受蛋白毒性损伤至关重要,它通过在核中激活专门的转录反应来恢复蛋白稳态。然而,目前尚不清楚作为人类 UPR 的一部分,线粒体错误折叠应激(MMS)的信息如何作为信号传递到核中(参考文献)。在这里,我们表明 UPR 信号是由细胞质中线粒体活性氧(mtROS)的两种单独信号的释放和细胞质中堆积的线粒体蛋白前体(c-mtProt)驱动的。我们结合蛋白质组学和遗传方法,鉴定出 MMS 导致 mtROS 释放到细胞质中。同时,MMS 导致线粒体蛋白导入缺陷,导致 c-mtProt 堆积。这两个信号整合起来激活 UPR;释放的 mtROS 氧化细胞质 HSP40 蛋白 DNAJA1,这导致更多的细胞质 HSP70 募集到 c-mtProt。结果,HSP70 释放 HSF1,后者易位到核中并激活 UPR 基因的转录。总之,我们鉴定了一种高度受控的细胞质监控机制,它整合了独立的线粒体应激信号来启动 UPR。这些观察结果揭示了线粒体和细胞质蛋白稳态之间的联系,并为人类细胞中 UPR 信号提供了分子见解。

https://cdn.ncbi.nlm.nih.gov/pmc/blobs/8f8d/10284689/b15b0714cdb5/41586_2023_6142_Fig1_HTML.jpg

文献AI研究员

20分钟写一篇综述,助力文献阅读效率提升50倍。

立即体验

用中文搜PubMed

大模型驱动的PubMed中文搜索引擎

马上搜索

文档翻译

学术文献翻译模型,支持多种主流文档格式。

立即体验