Suppr超能文献

长非编码 RNA 中的肿瘤突变增强细胞适应性。

Tumour mutations in long noncoding RNAs enhance cell fitness.

机构信息

Department of Medical Oncology, Inselspital, Bern University Hospital, University of Bern, 3010, Bern, Switzerland.

Department for BioMedical Research, University of Bern, 3008, Bern, Switzerland.

出版信息

Nat Commun. 2023 Jun 8;14(1):3342. doi: 10.1038/s41467-023-39160-7.

Abstract

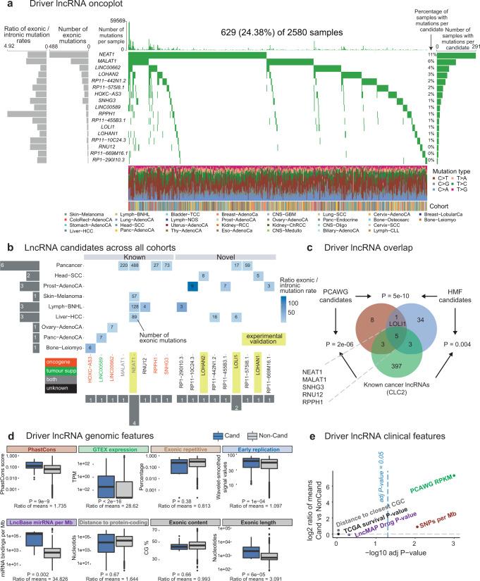
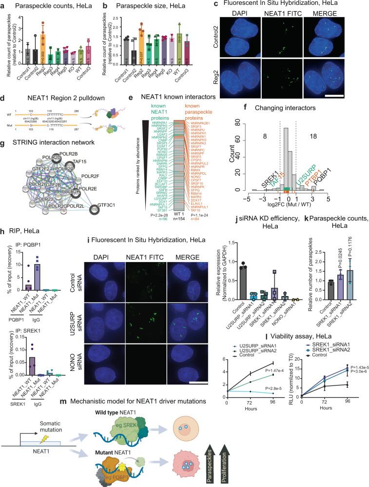
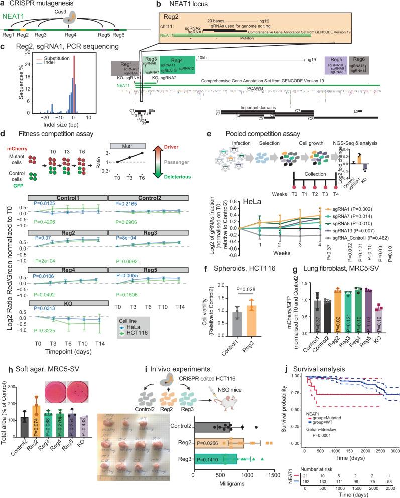
Long noncoding RNAs (lncRNAs) are linked to cancer via pathogenic changes in their expression levels. Yet, it remains unclear whether lncRNAs can also impact tumour cell fitness via function-altering somatic "driver" mutations. To search for such driver-lncRNAs, we here perform a genome-wide analysis of fitness-altering single nucleotide variants (SNVs) across a cohort of 2583 primary and 3527 metastatic tumours. The resulting 54 mutated and positively-selected lncRNAs are significantly enriched for previously-reported cancer genes and a range of clinical and genomic features. A number of these lncRNAs promote tumour cell proliferation when overexpressed in in vitro models. Our results also highlight a dense SNV hotspot in the widely-studied NEAT1 oncogene. To directly evaluate the functional significance of NEAT1 SNVs, we use in cellulo mutagenesis to introduce tumour-like mutations in the gene and observe a significant and reproducible increase in cell fitness, both in vitro and in a mouse model. Mechanistic studies reveal that SNVs remodel the NEAT1 ribonucleoprotein and boost subnuclear paraspeckles. In summary, this work demonstrates the utility of driver analysis for mapping cancer-promoting lncRNAs, and provides experimental evidence that somatic mutations can act through lncRNAs to enhance pathological cancer cell fitness.

摘要

长链非编码 RNA(lncRNA)通过其表达水平的致病性变化与癌症相关。然而,lncRNA 是否也可以通过功能改变的体细胞“驱动”突变来影响肿瘤细胞适应性仍然不清楚。为了寻找这种驱动 lncRNA,我们在此对 2583 个原发性和 3527 个转移性肿瘤的队列中的适应性改变单核苷酸变异(SNV)进行了全基因组分析。由此产生的 54 个突变和阳性选择的 lncRNA 显著富集了先前报道的癌症基因和一系列临床和基因组特征。这些 lncRNA 中的许多在体外模型中过表达时可促进肿瘤细胞增殖。我们的结果还突出了广泛研究的 NEAT1 致癌基因中的密集 SNV 热点。为了直接评估 NEAT1 SNV 的功能意义,我们使用细胞内诱变在基因中引入肿瘤样突变,并观察到细胞适应性在体外和小鼠模型中均显著且可重复增加。机制研究表明,SNV 重塑了 NEAT1 核糖核蛋白并增强了亚核斑点。总之,这项工作证明了驱动分析对于绘制促进癌症的 lncRNA 的有用性,并提供了实验证据表明,体细胞突变可以通过 lncRNA 来增强病理性癌细胞适应性。

https://cdn.ncbi.nlm.nih.gov/pmc/blobs/b42f/10250536/ce8f74148deb/41467_2023_39160_Fig1_HTML.jpg

文献AI研究员

20分钟写一篇综述,助力文献阅读效率提升50倍。

立即体验

用中文搜PubMed

大模型驱动的PubMed中文搜索引擎

马上搜索

文档翻译

学术文献翻译模型,支持多种主流文档格式。

立即体验