Suppr超能文献

长链非编码RNA NEAT1通过作为RIG-I信号的正反馈发挥抗病毒作用。

The Long Noncoding RNA NEAT1 Exerts Antihantaviral Effects by Acting as Positive Feedback for RIG-I Signaling.

作者信息

Ma Hongwei, Han Peijun, Ye Wei, Chen Hesong, Zheng Xuyang, Cheng Linfeng, Zhang Liang, Yu Lan, Wu Xing'an, Xu Zhikai, Lei Yingfeng, Zhang Fanglin

机构信息

Department of Microbiology, Fourth Military Medical University, Xi'an, China.

Center of Infectious Diseases, Tangdu Hospital, Fourth Military Medical University, Xi'an, China.

出版信息

J Virol. 2017 Apr 13;91(9). doi: 10.1128/JVI.02250-16. Print 2017 May 1.

Abstract

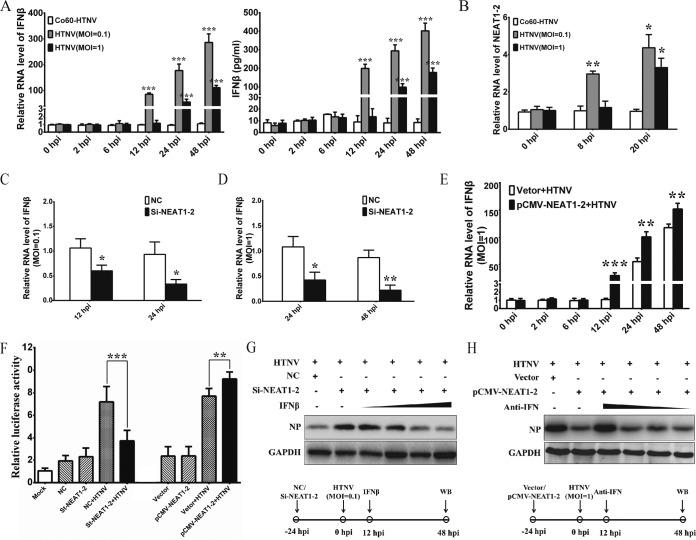
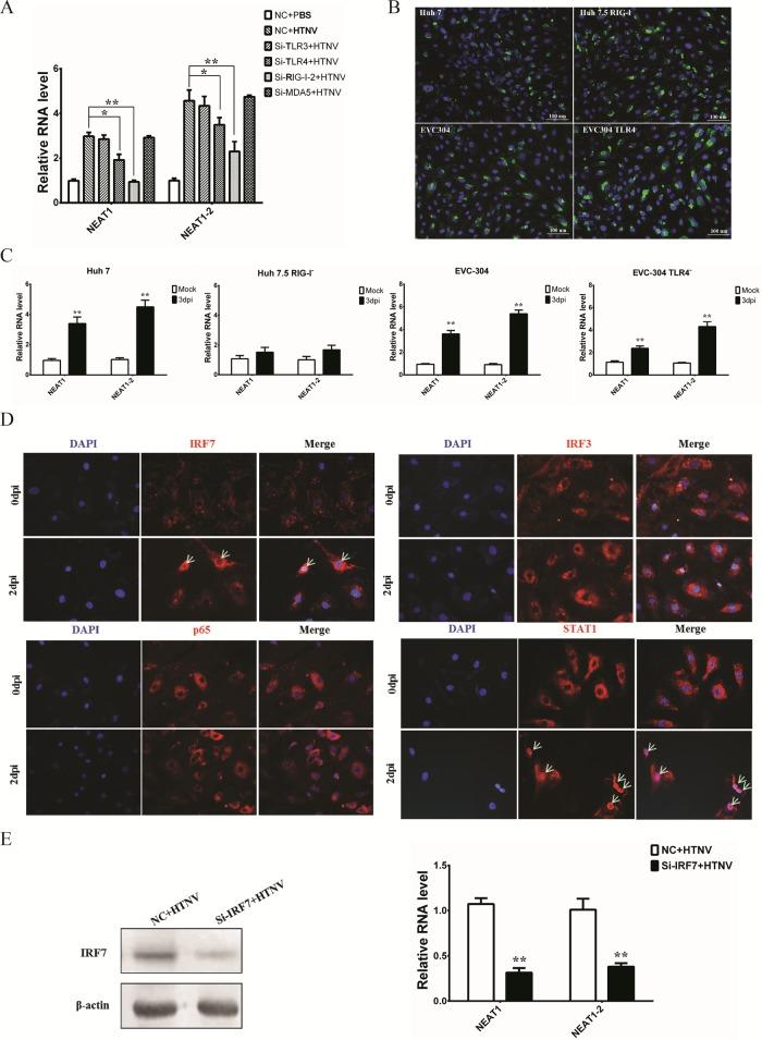
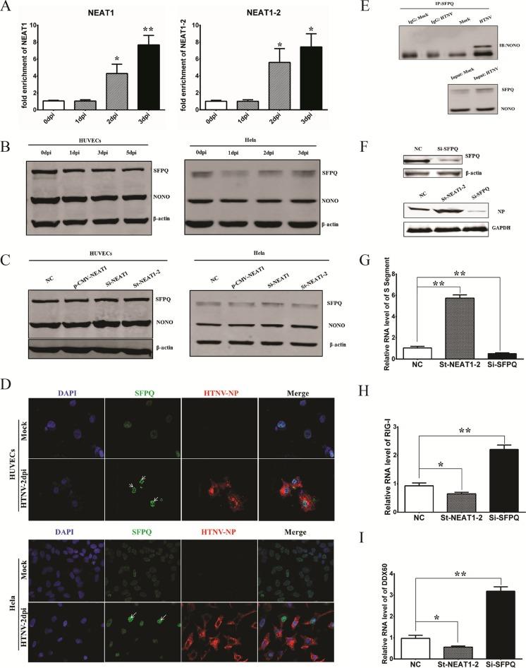
Hantavirus infection, which causes zoonotic diseases with a high mortality rate in humans, has long been a global public health concern. Over the past decades, accumulating evidence suggests that long noncoding RNAs (lncRNAs) play key regulatory roles in innate immunity. However, the involvement of host lncRNAs in hantaviral control remains uncharacterized. In this study, we identified the lncRNA NEAT1 as a vital antiviral modulator. NEAT1 was dramatically upregulated after Hantaan virus (HTNV) infection, whereas its downregulation or delayed host innate immune responses and aggravated HTNV replication. Ectopic expression of NEAT1 enhanced beta interferon (IFN-β) production and suppressed HTNV infection. Further investigation suggested that NEAT1 served as positive feedback for RIG-I signaling. HTNV infection activated NEAT1 transcription through the RIG-I-IRF7 pathway, whereas NEAT1 removed the transcriptional inhibitory effects of the splicing factor proline- and glutamine-rich protein (SFPQ) by relocating SFPQ to paraspeckles, thus promoting the expression of RIG-I and DDX60. RIG-I and DDX60 had synergic effects on IFN production. Taken together, our findings demonstrate that NEAT1 modulates the innate immune response against HTNV infection, providing another layer of information about the role of lncRNAs in controlling viral infections. Hantaviruses have attracted worldwide attention as archetypal emerging pathogens. Recently, increasing evidence has highlighted long noncoding RNAs (lncRNAs) as key regulators of innate immunity; however, their roles in hantavirus infection remain unknown. In the present work, a new unexplored function of lncRNA NEAT1 in controlling HTNV replication was found. NEAT1 promoted interferon (IFN) responses by acting as positive feedback for RIG-I signaling. This lncRNA was induced by HTNV through the RIG-I-IRF7 pathway in a time- and dose-dependent manner and promoted HTNV-induced IFN production by facilitating RIG-I and DDX60 expression. Intriguingly, NEAT1 relocated SFPQ and formed paraspeckles after HTNV infection, which might reverse inhibitive effects of SFPQ on the transcription of RIG-I and DDX60. To the best of our knowledge, this is the first study to address the regulatory role of the lncRNA NEAT1 in host innate immunity after HTNV infection. In summary, our findings provide additional insights regarding the role of lncRNAs in controlling viral infections.

摘要

汉坦病毒感染可引发对人类致死率很高的人畜共患病,长期以来一直是全球公共卫生关注的问题。在过去几十年中,越来越多的证据表明,长链非编码RNA(lncRNA)在先天免疫中发挥关键调节作用。然而,宿主lncRNA在汉坦病毒控制中的作用仍未得到阐明。在本研究中,我们鉴定出lncRNA NEAT1是一种重要的抗病毒调节因子。感染汉滩病毒(HTNV)后,NEAT1显著上调,而其下调则延迟宿主先天免疫反应并加重HTNV复制。NEAT1的异位表达增强了β干扰素(IFN-β)的产生并抑制了HTNV感染。进一步研究表明,NEAT1作为RIG-I信号的正反馈。HTNV感染通过RIG-I-IRF7途径激活NEAT1转录,而NEAT1通过将富含脯氨酸和谷氨酰胺的剪接因子(SFPQ)重新定位到副斑点中来消除其转录抑制作用,从而促进RIG-I和DDX60的表达。RIG-I和DDX60对IFN产生具有协同作用。综上所述,我们的研究结果表明,NEAT1调节针对HTNV感染的先天免疫反应,为lncRNA在控制病毒感染中的作用提供了另一层面的信息。汉坦病毒作为典型的新兴病原体已引起全球关注。最近,越来越多的证据强调长链非编码RNA(lncRNA)是先天免疫的关键调节因子;然而,它们在汉坦病毒感染中的作用仍然未知。在目前的工作中,发现了lncRNA NEAT1在控制HTNV复制方面一个新的未被探索的功能。NEAT1通过作为RIG-I信号的正反馈来促进干扰素(IFN)反应。这种lncRNA由HTNV通过RIG-I-IRF7途径以时间和剂量依赖性方式诱导,并通过促进RIG-I和DDX60的表达来促进HTNV诱导的IFN产生。有趣的是,HTNV感染后,NEAT1重新定位SFPQ并形成副斑点,这可能会逆转SFPQ对RIG-I和DDX60转录的抑制作用。据我们所知,这是第一项探讨lncRNA NEAT1在HTNV感染后宿主先天免疫中调节作用的研究。总之,我们的研究结果为lncRNA在控制病毒感染中的作用提供了更多见解。

https://cdn.ncbi.nlm.nih.gov/pmc/blobs/5521/5391460/2c9489412a5b/zjv9991825390001.jpg

文献AI研究员

20分钟写一篇综述,助力文献阅读效率提升50倍。

立即体验

用中文搜PubMed

大模型驱动的PubMed中文搜索引擎

马上搜索

文档翻译

学术文献翻译模型,支持多种主流文档格式。

立即体验