Suppr超能文献

MUC1-C 调控癌症进展过程中 NEAT1 lncRNA 的表达和核周斑点的形成。

MUC1-C regulates NEAT1 lncRNA expression and paraspeckle formation in cancer progression.

机构信息

Dana-Farber Cancer Institute, Harvard Medical School, Boston, MA, USA.

Tissue Technologies Unit, Center for Virology and Vaccine Research, Beth Israel Deaconess Medical Center, Harvard Medical School, Boston, MA, USA.

出版信息

Oncogene. 2024 Jul;43(28):2199-2214. doi: 10.1038/s41388-024-03068-3. Epub 2024 May 27.

Abstract

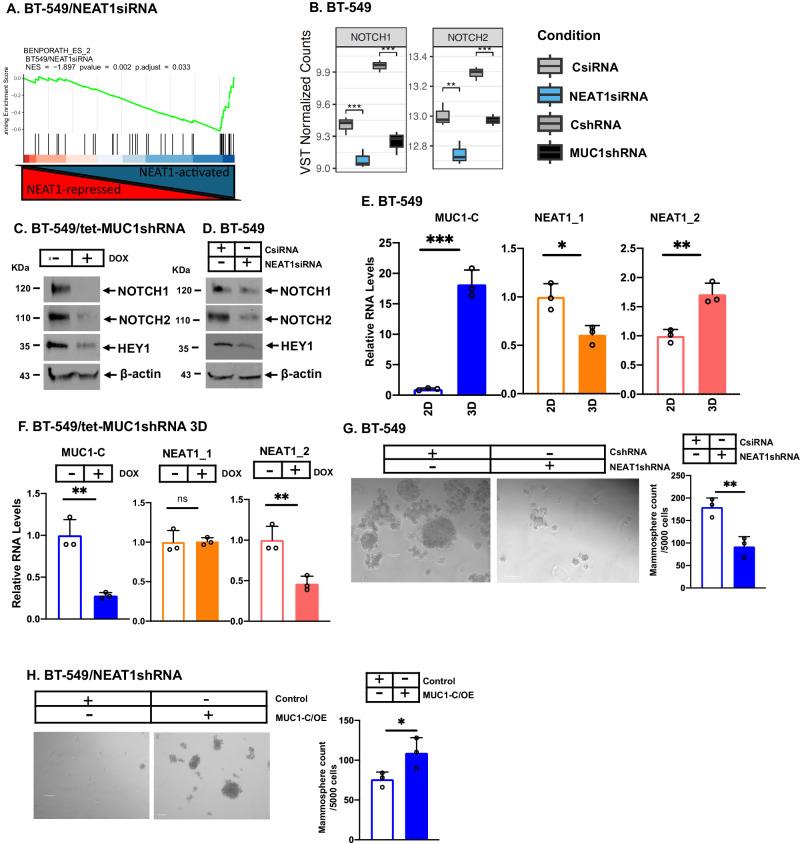
The MUC1 gene evolved in mammals for adaptation of barrier tissues in response to infections and damage. Paraspeckles are nuclear bodies formed on the NEAT1 lncRNA in response to loss of homeostasis. There is no known intersection of MUC1 with NEAT1 or paraspeckles. Here, we demonstrate that the MUC1-C subunit plays an essential role in regulating NEAT1 expression. MUC1-C activates the NEAT1 gene with induction of the NEAT1_1 and NEAT1_2 isoforms by NF-κB- and MYC-mediated mechanisms. MUC1-C/MYC signaling also induces expression of the SFPQ, NONO and FUS RNA binding proteins (RBPs) that associate with NEAT1_2 and are necessary for paraspeckle formation. MUC1-C integrates activation of NEAT1 and RBP-encoding genes by recruiting the PBAF chromatin remodeling complex and increasing chromatin accessibility of their respective regulatory regions. We further demonstrate that MUC1-C and NEAT1 form an auto-inductive pathway that drives common sets of genes conferring responses to inflammation and loss of homeostasis. Of functional significance, we find that the MUC1-C/NEAT1 pathway is of importance for the cancer stem cell (CSC) state and anti-cancer drug resistance. These findings identify a previously unrecognized role for MUC1-C in the regulation of NEAT1, RBPs, and paraspeckles that has been co-opted in promoting cancer progression.

摘要

MUC1 基因在哺乳动物中进化,以适应屏障组织对感染和损伤的反应。核斑是在 NEAT1 lncRNA 上响应内稳态丧失而形成的核体。目前还没有发现 MUC1 与 NEAT1 或核斑之间有交叉。在这里,我们证明 MUC1-C 亚基在调节 NEAT1 表达中起着至关重要的作用。MUC1-C 通过 NF-κB 和 MYC 介导的机制激活 NEAT1 基因,诱导 NEAT1_1 和 NEAT1_2 同工型的表达。MUC1-C/MYC 信号还诱导 SFPQ、NONO 和 FUS RNA 结合蛋白(RBPs)的表达,这些蛋白与 NEAT1_2 结合,是核斑形成所必需的。MUC1-C 通过招募 PBAF 染色质重塑复合物并增加其各自调控区域的染色质可及性,整合了 NEAT1 和 RBP 编码基因的激活。我们进一步证明,MUC1-C 和 NEAT1 形成一个自动诱导途径,驱动对炎症和内稳态丧失的共同反应的基因集。具有功能意义的是,我们发现 MUC1-C/NEAT1 途径对癌症干细胞(CSC)状态和抗癌药物耐药性很重要。这些发现确定了 MUC1-C 在调节 NEAT1、RBPs 和核斑中的一个以前未被认识到的作用,该作用已被共同用于促进癌症进展。

https://cdn.ncbi.nlm.nih.gov/pmc/blobs/cef6/11226401/ec481d5c4da2/41388_2024_3068_Fig1_HTML.jpg

文献AI研究员

20分钟写一篇综述,助力文献阅读效率提升50倍。

立即体验

用中文搜PubMed

大模型驱动的PubMed中文搜索引擎

马上搜索

文档翻译

学术文献翻译模型,支持多种主流文档格式。

立即体验