Suppr超能文献

跨膜蛋白2(TMEM2)诱导胶质母细胞瘤(GBM)细胞发生上皮-间质转化并增强其对替莫唑胺的耐药性。

TMEM2 induces epithelial-mesenchymal transition and promotes resistance to temozolomide in GBM cells.

作者信息

Gao Lun, Tong Shiao, Liu Junhui, Cai Jiayang, Ye Zhang, Zhou Long, Song Ping, Li Zhiyang, Lei Pan, Wei Hangyu, Hua Qiuwei, Tian Daofeng, Cai Qiang

机构信息

Department of Neurosurgery, Renmin Hospital of Wuhan University, Wuhan, China.

Central Laboratory, Renmin Hospital of Wuhan University, Wuhan, China.

出版信息

Heliyon. 2023 May 24;9(6):e16559. doi: 10.1016/j.heliyon.2023.e16559. eCollection 2023 Jun.

Abstract

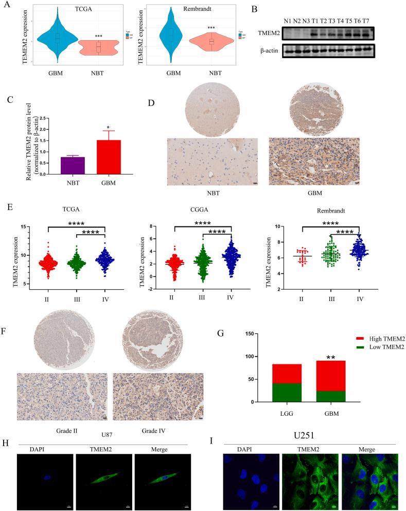
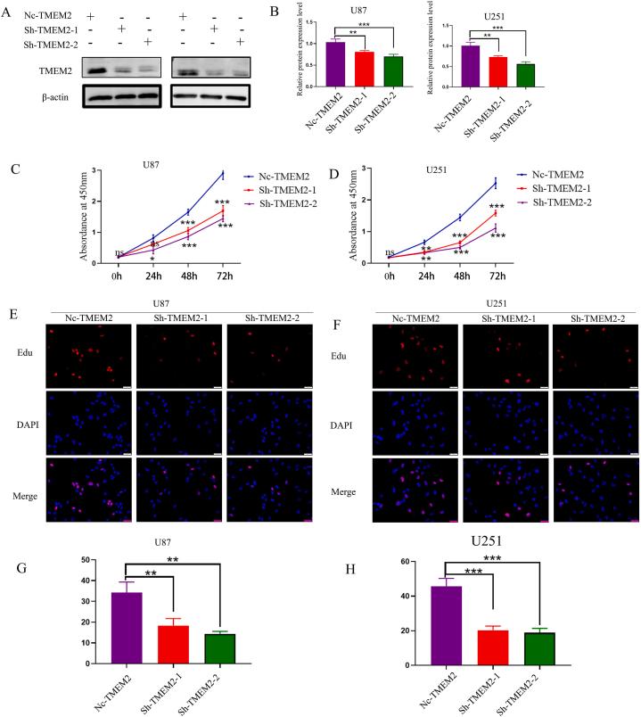
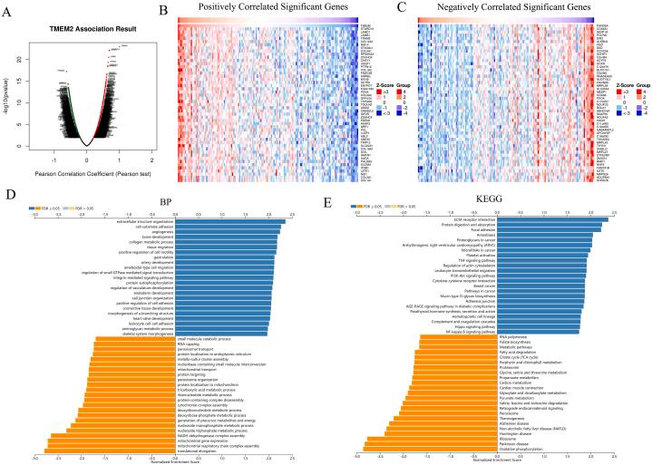
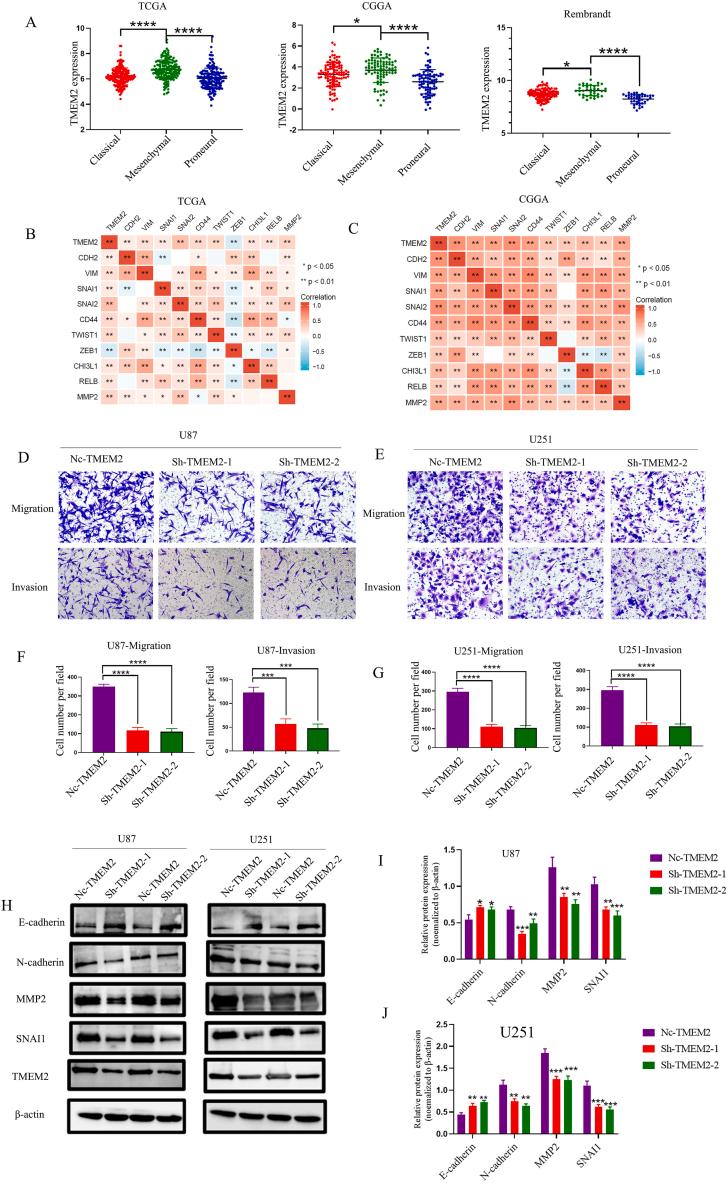
Glioblastoma multiforme (GBM) is the most common intracranial malignant tumor and is notorious for its poor prognosis. An important element in the short overall survival of GBM patients is the lack of understanding the pathogenesis and progression of tumor and deficiency biomarkers that can be used for early diagnosis and therapeutic sensitivity monitoring. Studies have shown that transmembrane protein 2 (TMEM2) is participated in tumorigenesis of various human tumors, including rectal and breast cancers. Although Qiuyi Jiang et al. have reported that TMEM2 combined with IDH1/2 and 1p19q can predict the survival time of glioma patients based on bioinformatics, its expression and biological role of glioma remain unclear. In our study, we investigated the effect of TMEM2 expression level on glioma malignancy in public datasets and an independent internal dataset. We revealed TEMM2 expression was higher in GBM tissues than in non-tumor brain tissues (NBT). Moreover, the increase in TMEM2 expression level was closely related to tumor malignancy. The survival analysis showed that TMEM2 high expression reduces survival time in all glioma patients, including GBM and LGG patients. Subsequent experiments demonstrated that knockdown TMEM2 inhibited proliferation of GBM cells. In addition, we analyzed TMEM2 mRNA levels in different GBM subtypes, and demonstrated that TMEM2 expression was upregulated in mesenchymal subtype. Meanwhile, bioinformatics analysis and transwell assay indicated that knockdown TMEM2 suppressed epithelial-mesenchymal transition (EMT) in GBM. Importantly, Kaplan-Meier analysis demonstrated that TMEM2 high expression reduced the treatment response to TMZ in GBM patients. Knockdown of TMEM2 alone did not reduce apoptosis GBM cells, but significant apoptotic cells were observed in the group treated with additional TMZ. These studies may contribute to improving the accuracy of early diagnosis and evaluating the effectiveness of TMZ treatment in GBM patients.

摘要

多形性胶质母细胞瘤(GBM)是最常见的颅内恶性肿瘤,其预后较差,声名狼藉。GBM患者总体生存期短的一个重要因素是缺乏对肿瘤发病机制和进展的了解,以及缺乏可用于早期诊断和治疗敏感性监测的生物标志物。研究表明,跨膜蛋白2(TMEM2)参与了包括直肠癌和乳腺癌在内的多种人类肿瘤的发生。尽管蒋秋怡等人已基于生物信息学报道TMEM2联合IDH1/2和1p19q可预测胶质瘤患者的生存时间,但其在胶质瘤中的表达及生物学作用仍不清楚。在我们的研究中,我们在公共数据集和一个独立的内部数据集中研究了TMEM2表达水平对胶质瘤恶性程度的影响。我们发现TEMM2在GBM组织中的表达高于非肿瘤脑组织(NBT)。此外,TMEM2表达水平的升高与肿瘤恶性程度密切相关。生存分析表明,TMEM2高表达缩短了所有胶质瘤患者的生存时间,包括GBM和低级别胶质瘤(LGG)患者。随后的实验表明,敲低TMEM2可抑制GBM细胞的增殖。此外,我们分析了不同GBM亚型中TMEM2的mRNA水平,并证明TMEM2在间充质亚型中表达上调。同时,生物信息学分析和Transwell实验表明,敲低TMEM2可抑制GBM中的上皮-间质转化(EMT)。重要的是,Kaplan-Meier分析表明,TMEM2高表达降低了GBM患者对替莫唑胺(TMZ)的治疗反应。单独敲低TMEM2并不会降低GBM细胞的凋亡,但在用额外的TMZ治疗的组中观察到了显著的凋亡细胞。这些研究可能有助于提高早期诊断的准确性,并评估TMZ治疗GBM患者的有效性。

https://cdn.ncbi.nlm.nih.gov/pmc/blobs/b663/10245174/8bf4e2732864/gr1.jpg

文献AI研究员

20分钟写一篇综述,助力文献阅读效率提升50倍。

立即体验

用中文搜PubMed

大模型驱动的PubMed中文搜索引擎

马上搜索

文档翻译

学术文献翻译模型,支持多种主流文档格式。

立即体验