Suppr超能文献

20(S)-人参皂苷 Rg3 逆转替莫唑胺耐药并抑制胶质母细胞瘤中上皮-间充质转化的进展。

20(S)-ginsenoside-Rg3 reverses temozolomide resistance and restrains epithelial-mesenchymal transition progression in glioblastoma.

机构信息

Department of Neurosurgery, XinHua Hospital, Shanghai JiaoTong University School of Medicine, Shanghai, China.

出版信息

Cancer Sci. 2019 Jan;110(1):389-400. doi: 10.1111/cas.13881. Epub 2018 Dec 14.

Abstract

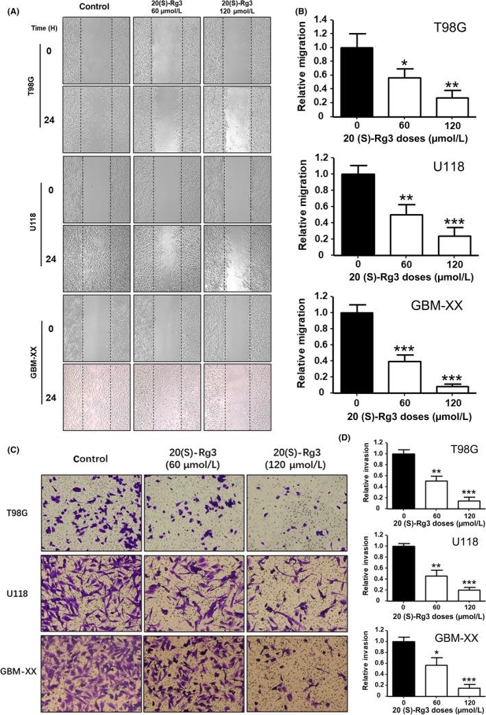
Glioblastoma multiforme (GBM) is one of the most malignant human intracranial tumors. Temozolomide (TMZ) is the primary alkylating agent for GBM patients. However, many GBM patients are resistant to TMZ. Therefore, patients with GBM urgently need more effective therapeutic options. 20(S)-ginsenoside-Rg3 (20(S)-Rg3) is a natural chemical with anti-tumor effects, but at present there is little understanding of its functional mechanism. Several research reports have demonstrated that O -methylguanine DNA-methyltransferase (MGMT) repairs damaged DNA and contributes to TMZ resistance in gliomas. In addition, recent studies have shown that MGMT gene expression could be regulated by the Wnt/β-catenin pathway. However, whether 20(S)-Rg3 inhibits MGMT expression and augments chemosensitivity to Temozolomide (TMZ) in glioma cells remains unclear. In this study, we explored the modulating effects of 20(S)-Rg3 on MGMT. We used glioma cell lines, primary cell strain (including T98G, U118 and GBM-XX; all of them are MGMT-positive glioma cell lines) and xenograft glioma models to examine whether 20(S)-Rg3 increased the sensitivity to TMZ and to reveal the underlying mechanisms. We found that the MGMT expression was effectively downregulated by 20(S)-Rg3 via the Wnt/β-catenin pathway in glioma cell lines, and TMZ resistance was significantly reversed by 20(S)-Rg3. Meanwhile, 20(S)-Rg3 shows no obvious cytotoxicity at its effective dose and is well tolerated in vivo. In addition, we found that 20(S)-Rg3 significantly restrains the epithelial-mesenchymal transition (EMT) progression of glioma cells. Taken together, these results indicate that 20(S)-Rg3 may be a novel agent to use in treatment of GBM, especially in TMZ-resistant GBM with high MGMT expression.

摘要

胶质母细胞瘤(GBM)是人类颅内最恶性的肿瘤之一。替莫唑胺(TMZ)是 GBM 患者的主要烷化剂。然而,许多 GBM 患者对 TMZ 耐药。因此,GBM 患者急需更有效的治疗选择。20(S)-人参皂苷-Rg3(20(S)-Rg3)是一种具有抗肿瘤作用的天然化学物质,但目前对其功能机制的了解甚少。一些研究报告表明,O-甲基鸟嘌呤 DNA-甲基转移酶(MGMT)修复受损的 DNA,导致胶质瘤对 TMZ 耐药。此外,最近的研究表明,MGMT 基因表达可受 Wnt/β-catenin 通路调控。然而,20(S)-Rg3 是否抑制 MGMT 表达并增强胶质瘤细胞对替莫唑胺(TMZ)的化疗敏感性尚不清楚。在这项研究中,我们探讨了 20(S)-Rg3 对 MGMT 的调节作用。我们使用了胶质瘤细胞系、原代细胞株(包括 T98G、U118 和 GBM-XX;均为 MGMT 阳性胶质瘤细胞系)和异种移植胶质瘤模型,以研究 20(S)-Rg3 是否能增加 TMZ 的敏感性,并揭示其潜在机制。我们发现,20(S)-Rg3 通过 Wnt/β-catenin 通路有效下调胶质瘤细胞系中的 MGMT 表达,显著逆转了 20(S)-Rg3 的 TMZ 耐药性。同时,20(S)-Rg3 在其有效剂量下无明显细胞毒性,在体内具有良好的耐受性。此外,我们发现 20(S)-Rg3 显著抑制了胶质瘤细胞的上皮-间质转化(EMT)进展。综上所述,这些结果表明,20(S)-Rg3 可能是治疗 GBM 的一种新型药物,特别是在 MGMT 高表达的 TMZ 耐药性 GBM 中。

https://cdn.ncbi.nlm.nih.gov/pmc/blobs/0268/6317960/0eb727501fb6/CAS-110-389-g001.jpg

文献AI研究员

20分钟写一篇综述,助力文献阅读效率提升50倍。

立即体验

用中文搜PubMed

大模型驱动的PubMed中文搜索引擎

马上搜索

文档翻译

学术文献翻译模型,支持多种主流文档格式。

立即体验