Suppr超能文献

Lnc-TALC 通过竞争性结合 miR-20b-3p 调控 c-Met 通路促进 O-甲基鸟嘌呤-DNA 甲基转移酶表达。

Lnc-TALC promotes O-methylguanine-DNA methyltransferase expression via regulating the c-Met pathway by competitively binding with miR-20b-3p.

机构信息

Department of Neurosurgery, the Second Affiliated Hospital of Harbin Medical University, Neuroscience Institute, Heilongjiang Academy of Medical Sciences, 150086, Harbin, China.

Department of Neurosurgery, Tianjin Medical University General Hospital, Lab of Neuro-oncology, Tianjin Neurological Institute, Key Laboratory of Post-Neuroinjury Neuro-repair and Regeneration in Central Nervous System, Ministry of Education and Tianjin City, 300052, Tianjin, China.

出版信息

Nat Commun. 2019 May 3;10(1):2045. doi: 10.1038/s41467-019-10025-2.

Abstract

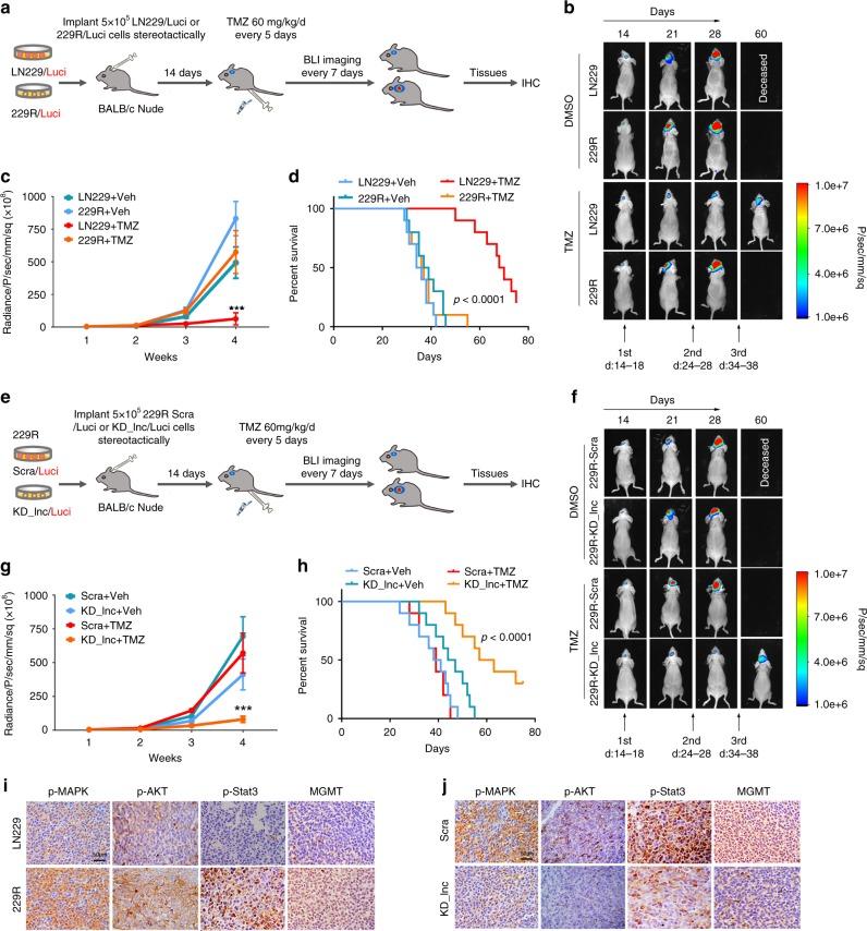
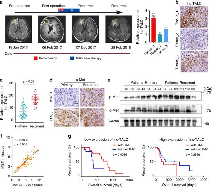
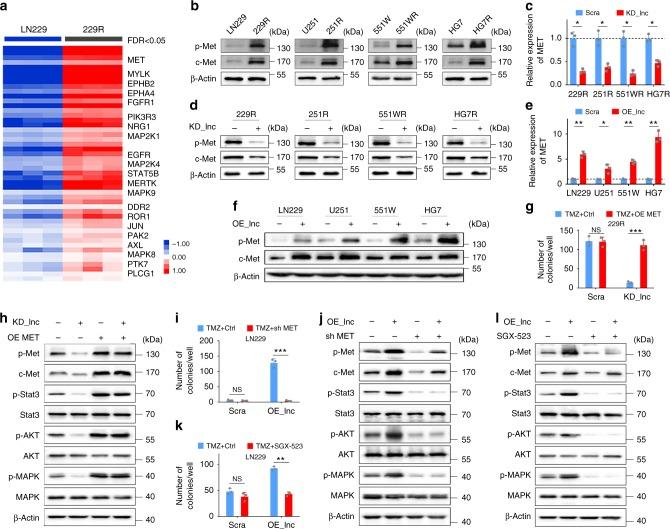
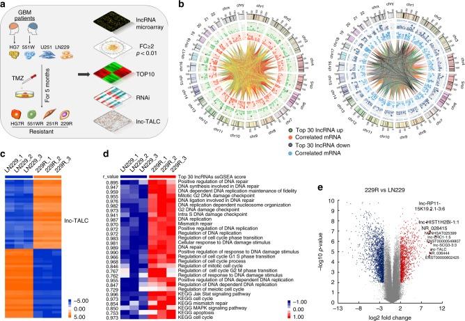
Long noncoding RNAs (lncRNAs) have emerged as new regulatory molecules implicated in diverse biological processes, including therapeutic resistance. However, the mechanisms underlying lncRNA-mediated temozolomide (TMZ) resistance in glioblastoma (GBM) remain largely unknown. To illustrate the role of lncRNA in TMZ resistance, we induce TMZ-resistant GBM cells, perform a lncRNA microarray of the parental and TMZ-resistant cells, and find an unreported lncRNA in GBM, lnc-TALC (temozolomide-associated lncRNA in glioblastoma recurrence), correlated with TMZ resistance via competitively binding miR-20b-3p to facilitate c-Met expression. A phosphorylated AKT/FOXO3 axis regulated lnc-TALC expression in TMZ-resistant GBM cells. Furthermore, lnc-TALC increased MGMT expression by mediating the acetylation of H3K9, H3K27 and H3K36 in MGMT promoter regions through the c-Met/Stat3/p300 axis. In clinical patients, lnc-TALC is required for TMZ resistance and GBM recurrence. Our results reveal that lnc-TALC in GBM could serve as a therapeutic target to overcome TMZ resistance, enhancing the clinical benefits of TMZ chemotherapy.

摘要

长链非编码 RNA(lncRNA)作为新的调控分子,参与多种生物学过程,包括治疗抵抗。然而,lncRNA 介导胶质母细胞瘤(GBM)替莫唑胺(TMZ)耐药的机制在很大程度上尚不清楚。为了说明 lncRNA 在 TMZ 耐药中的作用,我们诱导 TMZ 耐药的 GBM 细胞,对亲本和 TMZ 耐药细胞进行 lncRNA 微阵列分析,发现了一种在 GBM 中未被报道的 lncRNA,lnc-TALC(胶质瘤复发中与 TMZ 相关的 lncRNA),通过竞争性结合 miR-20b-3p 促进 c-Met 表达,与 TMZ 耐药相关。磷酸化 AKT/FOXO3 轴调节 TMZ 耐药 GBM 细胞中的 lnc-TALC 表达。此外,lnc-TALC 通过 c-Met/Stat3/p300 轴介导 MGMT 启动子区域的 H3K9、H3K27 和 H3K36 的乙酰化,增加 MGMT 的表达。在临床患者中,lnc-TALC 是 TMZ 耐药和 GBM 复发所必需的。我们的结果表明,GBM 中的 lnc-TALC 可以作为克服 TMZ 耐药的治疗靶点,提高 TMZ 化疗的临床获益。

https://cdn.ncbi.nlm.nih.gov/pmc/blobs/23cd/6499807/c598046bf090/41467_2019_10025_Fig1_HTML.jpg

文献AI研究员

20分钟写一篇综述,助力文献阅读效率提升50倍。

立即体验

用中文搜PubMed

大模型驱动的PubMed中文搜索引擎

马上搜索

文档翻译

学术文献翻译模型,支持多种主流文档格式。

立即体验