Suppr超能文献

靶向 MALAT1 的 siRNA 纳米复合物使胶质母细胞瘤对替莫唑胺敏感。

Targeted nanocomplex carrying siRNA against MALAT1 sensitizes glioblastoma to temozolomide.

机构信息

Department of Oncology, Lombardi Comprehensive Cancer Center, Georgetown University, Washington, DC 20057, USA.

SynerGene Therapeutics, Inc., Potomac, MD 20854, USA.

出版信息

Nucleic Acids Res. 2018 Feb 16;46(3):1424-1440. doi: 10.1093/nar/gkx1221.

Abstract

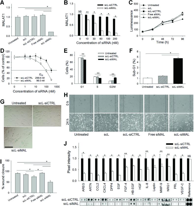
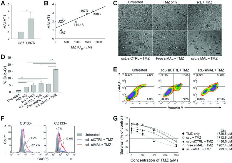
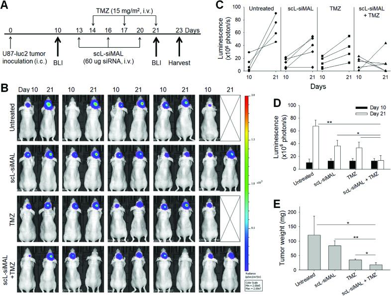
Intrinsic therapeutic resistance especially in cancer stem cells (CSCs) together with extensive tumor cell infiltration and restricted permeation of the blood-brain barrier (BBB) by drugs may all contribute to the treatment failure in patients with glioblastoma multiforme (GBM). Accumulating evidence suggests that long non-coding RNA (lncRNA), metastasis-associated lung adenocarcinoma transcript 1 (MALAT1) plays a role in tumor cell infiltration and therapeutic resistance of GBM. Using our tumor-targeted nanocomplex, we have modulated the expression of MALAT1 and investigated its impact on GBM cells. Importantly, our nanocomplex is able to target CSCs that are considered to be the prime culprits in therapeutic resistance and recurrence of GBM. Attenuation of MALAT1 by RNA interference significantly lowered the growth, motility and stemness of GBM cells. In addition, silencing of MALAT1 clearly improved the sensitivity of GBM cells to chemotherapeutic agents including the current first-line therapy of GBM [temozolomide (TMZ)]. In animal models of GBM, tumor involution with a modest but statistically significant survival benefit was achieved with concurrent treatment of TMZ and nanocomplex-mediated silencing of MALAT1. These results suggest that combining standard TMZ treatment with lncRNA-targeting therapies using our nanocomplex could substantially enhance the very poor prognosis for GBM patients.

摘要

内在的治疗抵抗性,尤其是在癌症干细胞(CSCs)中,以及药物在脑肿瘤中的广泛肿瘤细胞浸润和血脑屏障(BBB)的受限渗透,都可能导致多形性胶质母细胞瘤(GBM)患者的治疗失败。越来越多的证据表明,长非编码 RNA(lncRNA)、肺腺癌转移相关转录本 1(MALAT1)在 GBM 细胞浸润和治疗抵抗中发挥作用。我们使用肿瘤靶向纳米复合物来调节 MALAT1 的表达,并研究其对 GBM 细胞的影响。重要的是,我们的纳米复合物能够靶向被认为是治疗抵抗和 GBM 复发的主要罪魁祸首的 CSCs。通过 RNA 干扰来减弱 MALAT1 的表达,显著降低了 GBM 细胞的生长、迁移和干细胞特性。此外,沉默 MALAT1 明显提高了 GBM 细胞对包括目前 GBM 一线治疗[替莫唑胺(TMZ)]在内的化疗药物的敏感性。在 GBM 的动物模型中,TMZ 联合纳米复合物介导的 MALAT1 沉默治疗,可使肿瘤退缩,并适度但具有统计学意义地提高了患者的生存率。这些结果表明,将标准 TMZ 治疗与使用我们的纳米复合物进行 lncRNA 靶向治疗相结合,可能会显著改善 GBM 患者的预后。

https://cdn.ncbi.nlm.nih.gov/pmc/blobs/6494/5815062/317f28cbcc76/gkx1221fig1.jpg

文献AI研究员

20分钟写一篇综述,助力文献阅读效率提升50倍。

立即体验

用中文搜PubMed

大模型驱动的PubMed中文搜索引擎

马上搜索

文档翻译

学术文献翻译模型,支持多种主流文档格式。

立即体验