Suppr超能文献

RAB27B 控制髓性白血病中棕榈酸化依赖的 NRAS 易位和信号转导。

RAB27B controls palmitoylation-dependent NRAS trafficking and signaling in myeloid leukemia.

机构信息

The State Key Laboratory Breeding Base of Basic Science of Stomatology (Hubei-MOST) and Key Laboratory of Oral Biomedicine, Ministry of Education, School and Hospital of Stomatology, Wuhan University, Wuhan, Hubei, China.

Division of Hematology, Children's Hospital of Philadelphia, Philadelphia, Pennsylvania, USA.

出版信息

J Clin Invest. 2023 Jun 15;133(12):e165510. doi: 10.1172/JCI165510.

Abstract

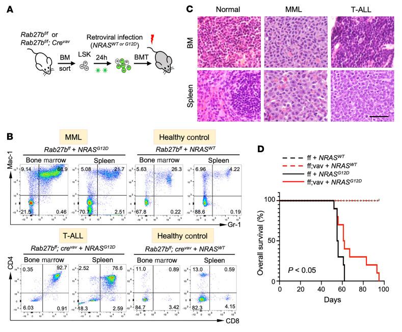
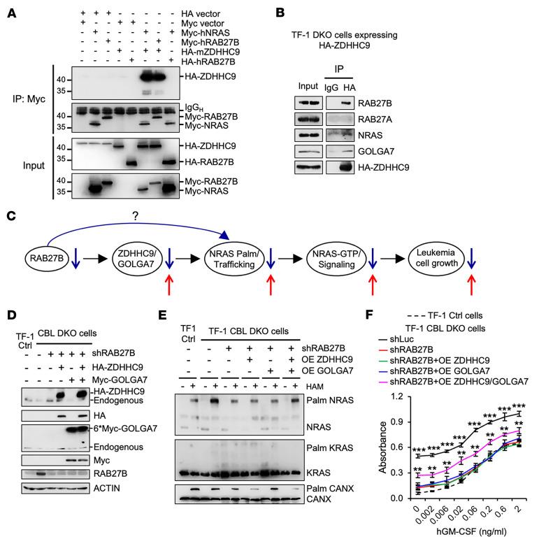
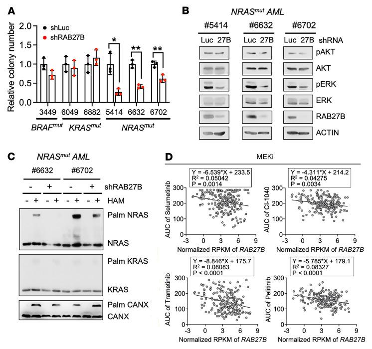
RAS mutations are among the most prevalent oncogenic drivers in cancers. RAS proteins propagate signals only when associated with cellular membranes as a consequence of lipid modifications that impact their trafficking. Here, we discovered that RAB27B, a RAB family small GTPase, controlled NRAS palmitoylation and trafficking to the plasma membrane, a localization required for activation. Our proteomic studies revealed RAB27B upregulation in CBL- or JAK2-mutated myeloid malignancies, and its expression correlated with poor prognosis in acute myeloid leukemias (AMLs). RAB27B depletion inhibited the growth of CBL-deficient or NRAS-mutant cell lines. Strikingly, Rab27b deficiency in mice abrogated mutant but not WT NRAS-mediated progenitor cell growth, ERK signaling, and NRAS palmitoylation. Further, Rab27b deficiency significantly reduced myelomonocytic leukemia development in vivo. Mechanistically, RAB27B interacted with ZDHHC9, a palmitoyl acyltransferase that modifies NRAS. By regulating palmitoylation, RAB27B controlled c-RAF/MEK/ERK signaling and affected leukemia development. Importantly, RAB27B depletion in primary human AMLs inhibited oncogenic NRAS signaling and leukemic growth. We further revealed a significant correlation between RAB27B expression and sensitivity to MEK inhibitors in AMLs. Thus, our studies presented a link between RAB proteins and fundamental aspects of RAS posttranslational modification and trafficking, highlighting future therapeutic strategies for RAS-driven cancers.

摘要

RAS 突变是癌症中最常见的致癌驱动因素之一。RAS 蛋白只有与细胞膜结合时才会传递信号,这是由于脂质修饰影响了它们的运输。在这里,我们发现 RAB27B,一种 RAB 家族小 GTP 酶,控制 NRAS 的棕榈酰化和向质膜的运输,这是激活所必需的定位。我们的蛋白质组学研究发现,RAB27B 在 CBL 或 JAK2 突变的髓系恶性肿瘤中上调,其表达与急性髓系白血病(AML)的预后不良相关。RAB27B 耗竭抑制了 CBL 缺陷或 NRAS 突变细胞系的生长。引人注目的是,Rab27b 基因敲除小鼠消除了突变型但不是 WT NRAS 介导的祖细胞生长、ERK 信号和 NRAS 棕榈酰化。此外,Rab27b 基因敲除小鼠显著减少了体内骨髓单核细胞白血病的发展。在机制上,RAB27B 与 ZDHHC9 相互作用,ZDHHC9 是一种修饰 NRAS 的棕榈酰基转移酶。通过调节棕榈酰化,RAB27B 控制 c-RAF/MEK/ERK 信号传导并影响白血病的发展。重要的是,原发性人 AML 中的 RAB27B 耗竭抑制了致癌性 NRAS 信号和白血病的生长。我们进一步揭示了 RAB27B 表达与 AML 中 MEK 抑制剂敏感性之间的显著相关性。因此,我们的研究揭示了 RAB 蛋白与 RAS 翻译后修饰和运输的基本方面之间的联系,为 RAS 驱动的癌症提供了未来的治疗策略。

https://cdn.ncbi.nlm.nih.gov/pmc/blobs/af4b/10266782/def1bb1c2d4c/jci-133-165510-g045.jpg

文献AI研究员

20分钟写一篇综述,助力文献阅读效率提升50倍。

立即体验

用中文搜PubMed

大模型驱动的PubMed中文搜索引擎

马上搜索

文档翻译

学术文献翻译模型,支持多种主流文档格式。

立即体验