Suppr超能文献

脂肪酸合酶在伴有活化型c-Kit突变的核心结合因子急性髓系白血病信号转导中的功能作用

Functional Role of Fatty Acid Synthase for Signal Transduction in Core-Binding Factor Acute Myeloid Leukemia with an Activating c-Kit Mutation.

作者信息

Zhuang Ruimeng, Siebels Bente, Hoffer Konstantin, Worthmann Anna, Horn Stefan, von Bubnoff Nikolas Christian Cornelius, Khandanpour Cyrus, Gebauer Niklas, Gorantla Sivahari Prasad, Voss Hanna, Schlüter Hartmut, Kriegs Malte, Fiedler Walter, Bokemeyer Carsten, Jücker Manfred, Kebenko Maxim

机构信息

Institute of Biochemistry and Signal Transduction, Center for Experimental Medicine, University Medical Center Hamburg-Eppendorf, 20246 Hamburg, Germany.

Section Mass Spectrometric Proteomics, University Medical Center Hamburg-Eppendorf, 20246 Hamburg, Germany.

出版信息

Biomedicines. 2025 Mar 3;13(3):619. doi: 10.3390/biomedicines13030619.

Abstract

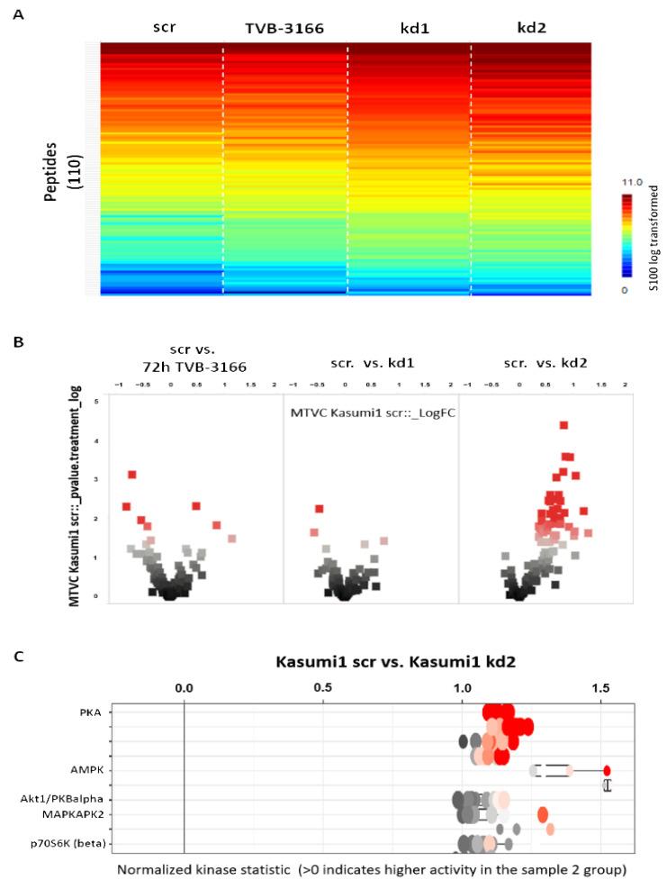
: Acute myeloid leukemia (AML) is a rare hematological malignancy with a poor prognosis. Activating c-Kit (CD117) mutations occur in 5% of de novo AML and 30% of core-binding factor (CBF) AML, leading to worse clinical outcomes. Posttranslational modifications, particularly with myristic and palmitic acid, are crucial for various cellular processes, including membrane organization, signal transduction, and apoptosis regulation. However, most research has focused on solid tumors, with limited understanding of these mechanisms in AML. Fatty acid synthase (FASN), a key palmitoyl-acyltransferase, regulates the subcellular localization, trafficking, and degradation of target proteins, such as H-Ras, N-Ras, and FLT3-ITDmut receptors in AML. : In this study, we investigated the role of FASN in two c-Kit-N822K-mutated AML cell lines using FASN knockdown via shRNA and the FASN inhibitor TVB-3166. Functional implications, including cell proliferation, were assessed through Western blotting, mass spectrometry, and PamGene. : FASN inhibition led to an increased phosphorylation of c-Kit (p-c-Kit), Lyn kinase (pLyn), MAP kinase (pMAPK), and S6 kinase (pS6). Furthermore, we observed sustained high expression of Gli1 in Kasumi1 cells following FASN inhibition, which is well known to be mediated by the upregulation of pS6. : The combination of TVB-3166 and the Gli inhibitor GANT61 resulted in a significant reduction in the survival of Kasumi1 cells.

摘要

急性髓系白血病(AML)是一种预后较差的罕见血液系统恶性肿瘤。激活型c-Kit(CD117)突变发生于5%的初发AML和30%的核心结合因子(CBF)AML中,会导致更差的临床结局。翻译后修饰,尤其是肉豆蔻酸和棕榈酸修饰,对于包括膜组织、信号转导和凋亡调控在内的各种细胞过程至关重要。然而,大多数研究集中在实体瘤,对AML中这些机制的了解有限。脂肪酸合酶(FASN)是一种关键的棕榈酰酰基转移酶,可调节AML中靶蛋白(如H-Ras、N-Ras和FLT3-ITDmut受体)的亚细胞定位、运输和降解。

在本研究中,我们通过短发夹RNA(shRNA)敲低FASN以及使用FASN抑制剂TVB-3166,研究了FASN在两种c-Kit-N822K突变的AML细胞系中的作用。通过蛋白质印迹法、质谱分析法和PamGene评估了包括细胞增殖在内的功能影响。

FASN抑制导致c-Kit(p-c-Kit)、Lyn激酶(pLyn)、丝裂原活化蛋白激酶(pMAPK)和S6激酶(pS6)的磷酸化增加。此外,我们观察到FASN抑制后Kasumi1细胞中Gli1持续高表达,众所周知这是由pS6上调介导的。

TVB-3166与Gli抑制剂GANT61联合使用导致Kasumi1细胞的存活率显著降低。

https://cdn.ncbi.nlm.nih.gov/pmc/blobs/8275/11939861/4f6e8d2093e3/biomedicines-13-00619-g001.jpg

文献AI研究员

20分钟写一篇综述,助力文献阅读效率提升50倍。

立即体验

用中文搜PubMed

大模型驱动的PubMed中文搜索引擎

马上搜索

文档翻译

学术文献翻译模型,支持多种主流文档格式。

立即体验