Suppr超能文献

全面分析葡萄膜炎和巩膜炎中外泌体可发现生物标志物并探索其作用机制。

Comprehensive profiling of extracellular vesicles in uveitis and scleritis enables biomarker discovery and mechanism exploration.

机构信息

Tianjin Key Laboratory of Retinal Functions and Diseases, Tianjin Branch of National Clinical Research Center for Ocular Disease, Eye Institute and School of Optometry, Tianjin Medical University Eye Hospital, Tianjin, 300384, China.

Department of Applied Biology and Chemical Technology, School of Optometry, Research Centre for SHARP Vision (RCSV), The Hong Kong Polytechnic University, Hong Kong, China.

出版信息

J Transl Med. 2023 Jun 15;21(1):388. doi: 10.1186/s12967-023-04228-x.

Abstract

BACKGROUND

Uveitis and posterior scleritis are sight-threatening diseases with undefined pathogenesis and accurate diagnosis remains challenging.

METHODS

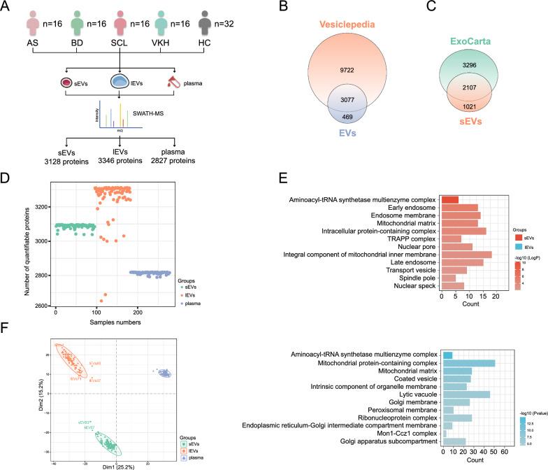
Two plasma-derived extracellular vesicle (EV) subpopulations, small and large EVs, obtained from patients with ankylosing spondylitis-related uveitis, Behcet's disease uveitis, Vogt-Koyanagi-Harada syndrome, and posterior scleritis were subjected to proteomics analysis alongside plasma using SWATH-MS. A comprehensive bioinformatics analysis was performed on the proteomic profiles of sEVs, lEVs, and plasma. Candidate biomarkers were validated in a new cohort using ELISA. Pearson correlation analysis was performed to analyze the relationship between clinical parameters and proteomic data. Connectivity map database was used to predict therapeutic agents.

RESULTS

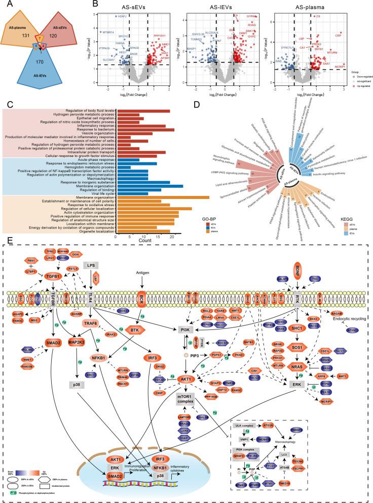
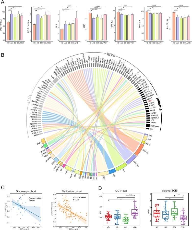
In total, 3,668 proteins were identified and over 3000 proteins were quantified from 278 samples. When comparing diseased group to healthy control, the proteomic profiles of the two EV subgroups were more correlated with disease than plasma. Comprehensive bioinformatics analysis highlighted potential pathogenic mechanisms for these diseases. Potential biomarker panels for four diseases were identified and validated. We found a negative correlation between plasma endothelin-converting enzyme 1 level and mean retinal thickness. Potential therapeutic drugs were proposed, and their targets were identified.

CONCLUSIONS

This study provides a proteomic landscape of plasma and EVs involved in ankylosing spondylitis-related uveitis, Behcet's disease uveitis, Vogt-Koyanagi-Harada syndrome, and posterior scleritis, offers insights into disease pathogenesis, identifies valuable biomarker candidates, and proposes promising therapeutic agents.

摘要

背景

葡萄膜炎和后部巩膜炎是威胁视力的疾病,其发病机制尚未明确,准确诊断仍然具有挑战性。

方法

从强直性脊柱炎相关葡萄膜炎、贝赫切特病葡萄膜炎、Vogt-小柳原田综合征和后部巩膜炎患者中获得的两种血浆衍生的细胞外囊泡(EV)亚群,即小 EV 和大 EV,与血浆一起进行 SWATH-MS 蛋白质组学分析。对 sEV、lEV 和血浆的蛋白质组谱进行全面的生物信息学分析。使用 ELISA 在新队列中验证候选生物标志物。采用 Pearson 相关分析来分析临床参数与蛋白质组学数据之间的关系。使用连接图谱数据库来预测治疗药物。

结果

总共鉴定出 3668 种蛋白质,从 278 个样本中定量了 3000 多种蛋白质。当将疾病组与健康对照组进行比较时,两种 EV 亚群的蛋白质组谱与疾病的相关性高于血浆。综合生物信息学分析突出了这些疾病的潜在发病机制。确定了四种疾病的潜在生物标志物面板并进行了验证。我们发现血浆内皮素转换酶 1 水平与平均视网膜厚度呈负相关。提出了潜在的治疗药物,并确定了它们的靶点。

结论

本研究提供了强直性脊柱炎相关葡萄膜炎、贝赫切特病葡萄膜炎、Vogt-小柳原田综合征和后部巩膜炎中涉及的血浆和 EV 的蛋白质组图谱,深入了解了疾病的发病机制,确定了有价值的生物标志物候选物,并提出了有前途的治疗药物。

https://cdn.ncbi.nlm.nih.gov/pmc/blobs/16f9/10273650/fff6605c7e54/12967_2023_4228_Fig1_HTML.jpg

文献AI研究员

20分钟写一篇综述,助力文献阅读效率提升50倍。

立即体验

用中文搜PubMed

大模型驱动的PubMed中文搜索引擎

马上搜索

文档翻译

学术文献翻译模型,支持多种主流文档格式。

立即体验