Suppr超能文献

通过体视学和 Dia-PASEF 分析揭示阿尔茨海默病患者杏仁核的参与。

Human amygdala involvement in Alzheimer's disease revealed by stereological and dia-PASEF analysis.

机构信息

Neuroplasticity and Neurodegeneration Laboratory, CRIB, Ciudad Real Medical School, University of Castilla-La Mancha, Ciudad Real, Spain.

出版信息

Brain Pathol. 2023 Sep;33(5):e13180. doi: 10.1111/bpa.13180. Epub 2023 Jun 18.

Abstract

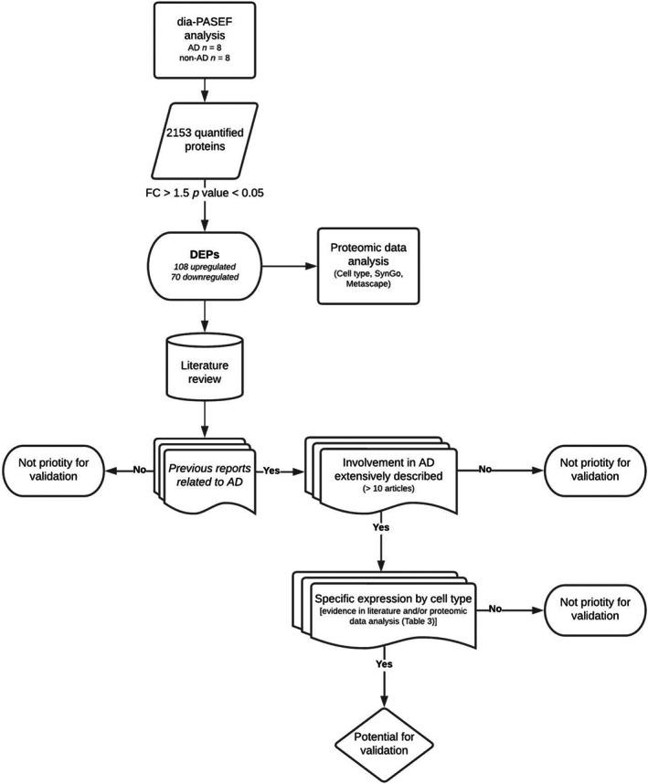
Alzheimer's disease (AD) is characterized by the accumulation of pathological amyloid-β (Aβ) and Tau proteins. According to the prion-like hypothesis, both proteins can seed and disseminate through brain regions through neural connections and glial cells. The amygdaloid complex (AC) is involved early in the disease, and its widespread connections with other brain regions indicate that it is a hub for propagating pathology. To characterize changes in the AC as well as the involvement of neuronal and glial cells in AD, a combined stereological and proteomic analysis was performed in non-Alzheimer's disease and AD human samples. The synaptic alterations identified by proteomic data analysis could be related to the volume reduction observed in AD by the Cavalieri probe without neuronal loss. The pathological markers appeared in a gradient pattern with the medial region (cortical nucleus, Co) being more affected than lateral regions, suggesting the relevance of connections in the distribution of the pathology among different brain regions. Generalized astrogliosis was observed in every AC nucleus, likely related to deposits of pathological proteins. Astrocytes might mediate phagocytic microglial activation, whereas microglia might play a dual role since protective and toxic phenotypes have been described. These results highlight the potential participation of the amygdala in the disease spreading from/to olfactory areas, the temporal lobe and beyond. Proteomic data are available via ProteomeXchange with identifier PXD038322.

摘要

阿尔茨海默病(AD)的特征是病理性淀粉样蛋白-β(Aβ)和 Tau 蛋白的积累。根据朊病毒假说,这两种蛋白都可以通过神经连接和神经胶质细胞在大脑区域中引发和传播。杏仁核复合体(AC)在疾病早期就涉及其中,其与其他大脑区域的广泛连接表明它是传播病理学的中心。为了描述 AC 的变化以及神经元和神经胶质细胞在 AD 中的参与,对非 AD 和 AD 人类样本进行了联合立体学和蛋白质组学分析。蛋白质组学数据分析确定的突触改变可能与 AD 中通过 Cavalieri 探针观察到的体积减少有关,而没有神经元丢失。病理标志物呈梯度模式,内侧区域(皮质核,Co)比外侧区域受影响更大,这表明连接在不同大脑区域之间病理学分布中的相关性。每个 AC 核都观察到广泛的星形胶质增生,这可能与病理性蛋白的沉积有关。星形胶质细胞可能介导吞噬性小胶质细胞的激活,而小胶质细胞可能发挥双重作用,因为已经描述了保护性和毒性表型。这些结果突出了杏仁核在疾病从嗅觉区域、颞叶及其他区域传播的潜在参与。蛋白质组学数据可通过 ProteomeXchange 以标识符 PXD038322 获得。

https://cdn.ncbi.nlm.nih.gov/pmc/blobs/66cc/10467039/83bd236278cf/BPA-33-e13180-g009.jpg

文献AI研究员

20分钟写一篇综述,助力文献阅读效率提升50倍。

立即体验

用中文搜PubMed

大模型驱动的PubMed中文搜索引擎

马上搜索

文档翻译

学术文献翻译模型,支持多种主流文档格式。

立即体验