Suppr超能文献

七氟醚对急性呼吸窘迫综合征实验模型肺上皮通透性的影响。

Effects of sevoflurane on lung epithelial permeability in experimental models of acute respiratory distress syndrome.

机构信息

iGReD, UFR de Médecine et des Professions Paramédicales, Place Henri Dunant, CNRS, INSERM, Université Clermont Auvergne, 63000, Clermont-Ferrand, France.

Department of Perioperative Medicine, CHU Clermont-Ferrand, Clermont-Ferrand, France.

出版信息

J Transl Med. 2023 Jun 18;21(1):397. doi: 10.1186/s12967-023-04253-w.

Abstract

BACKGROUND

Preclinical studies in acute respiratory distress syndrome (ARDS) have suggested that inhaled sevoflurane may have lung-protective effects and clinical trials are ongoing to assess its impact on major clinical outcomes in patients with ARDS. However, the underlying mechanisms of these potential benefits are largely unknown. This investigation focused on the effects of sevoflurane on lung permeability changes after sterile injury and the possible associated mechanisms.

METHODS

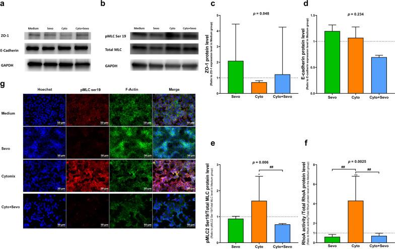
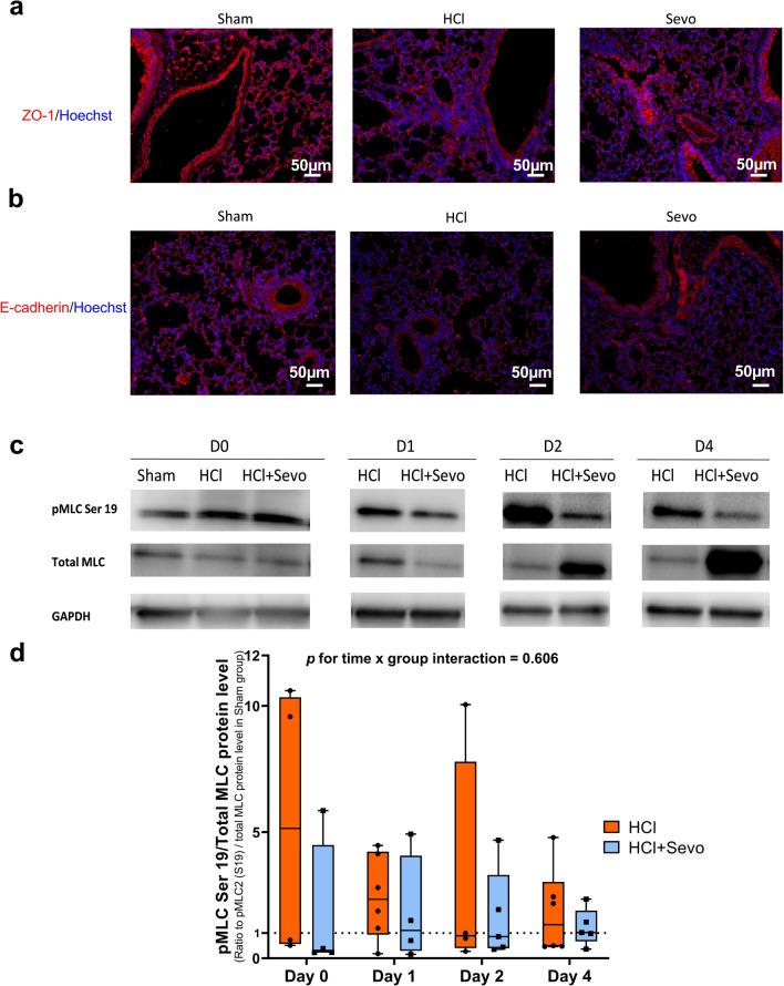
To investigate whether sevoflurane could decrease lung alveolar epithelial permeability through the Ras homolog family member A (RhoA)/phospho-Myosin Light Chain 2 (Ser19) (pMLC)/filamentous (F)-actin pathway and whether the receptor for advanced glycation end-products (RAGE) may mediate these effects. Lung permeability was assessed in RAGE and littermate wild-type C57BL/6JRj mice on days 0, 1, 2, and 4 after acid injury, alone or followed by exposure at 1% sevoflurane. Cell permeability of mouse lung epithelial cells was assessed after treatment with cytomix (a mixture of TNFɑ, IL-1β, and IFNγ) and/or RAGE antagonist peptide (RAP), alone or followed by exposure at 1% sevoflurane. Levels of zonula occludens-1, E-cadherin, and pMLC were quantified, along with F-actin immunostaining, in both models. RhoA activity was assessed in vitro.

RESULTS

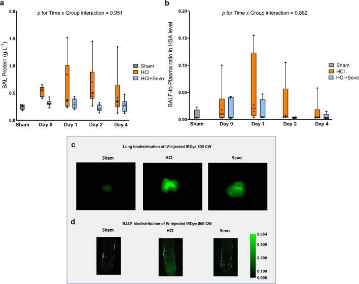
In mice after acid injury, sevoflurane was associated with better arterial oxygenation, decreased alveolar inflammation and histological damage, and non-significantly attenuated the increase in lung permeability. Preserved protein expression of zonula occludens-1 and less increase of pMLC and actin cytoskeletal rearrangement were observed in injured mice treated with sevoflurane. In vitro, sevoflurane markedly decreased electrical resistance and cytokine release of MLE-12 cells, which was associated with higher protein expression of zonula occludens-1. Improved oxygenation levels and attenuated increase in lung permeability and inflammatory response were observed in RAGE mice compared to wild-type mice, but RAGE deletion did not influence the effects of sevoflurane on permeability indices after injury. However, the beneficial effect of sevoflurane previously observed in wild-type mice on day 1 after injury in terms of higher PaO/FiO and decreased alveolar levels of cytokines was not found in RAGE mice. In vitro, RAP alleviated some of the beneficial effects of sevoflurane on electrical resistance and cytoskeletal rearrangement, which was associated with decreased cytomix-induced RhoA activity.

CONCLUSIONS

Sevoflurane decreased injury and restored epithelial barrier function in two in vivo and in vitro models of sterile lung injury, which was associated with increased expression of junction proteins and decreased actin cytoskeletal rearrangement. In vitro findings suggest that sevoflurane may decrease lung epithelial permeability through the RhoA/pMLC/F-actin pathway.

摘要

背景

急性呼吸窘迫综合征(ARDS)的临床前研究表明,吸入七氟醚可能具有肺保护作用,目前正在进行临床试验以评估其对 ARDS 患者主要临床结局的影响。然而,这些潜在益处的潜在机制在很大程度上尚不清楚。本研究重点关注七氟醚对无菌性损伤后肺通透性变化的影响及其可能的相关机制。

方法

为了研究七氟醚是否可以通过 Ras 同源家族成员 A(RhoA)/磷酸化肌球蛋白轻链 2(Ser19)(pMLC)/丝状(F)-肌动蛋白途径降低肺肺泡上皮细胞的通透性,以及晚期糖基化终产物(RAGE)受体是否可能介导这些作用。在酸损伤后第 0、1、2 和 4 天,单独或随后暴露于 1%七氟醚,在 RAGE 和同窝野生型 C57BL/6JRj 小鼠中评估肺通透性。在用细胞因子混合物(TNFα、IL-1β 和 IFNγ)和/或 RAGE 拮抗剂肽(RAP)处理后,评估小鼠肺上皮细胞的细胞通透性,单独或随后暴露于 1%七氟醚。在这两种模型中,定量测定闭合蛋白-1、E-钙粘蛋白和 pMLC 的水平,并进行 F-肌动蛋白免疫染色。体外评估 RhoA 活性。

结果

在酸损伤后的小鼠中,七氟醚与更好的动脉氧合、减少肺泡炎症和组织学损伤相关,并且非显著地减轻了肺通透性的增加。与接受七氟醚治疗的损伤小鼠相比,观察到闭合蛋白-1 的蛋白表达得到保留,pMLC 和肌动蛋白细胞骨架重排的增加减少。体外,七氟醚明显降低了 MLE-12 细胞的电阻和细胞因子释放,这与闭合蛋白-1 的蛋白表达较高有关。与野生型小鼠相比,RAGE 小鼠的氧合水平更高,肺通透性和炎症反应的增加幅度降低,但 RAGE 缺失并不影响损伤后七氟醚对通透性指数的影响。然而,在损伤后第 1 天,与野生型小鼠相比,七氟醚在 PaO/FiO 升高和肺泡细胞因子水平降低方面的有益作用在 RAGE 小鼠中并未发现。体外,RAP 减轻了七氟醚对电阻和细胞骨架重排的一些有益作用,这与细胞因子诱导的 RhoA 活性降低有关。

结论

七氟醚降低了两种无菌性肺损伤的体内和体外模型中的损伤并恢复了上皮屏障功能,这与连接蛋白的表达增加和肌动蛋白细胞骨架重排减少有关。体外研究结果表明,七氟醚可能通过 RhoA/pMLC/F-actin 途径降低肺上皮细胞的通透性。

https://cdn.ncbi.nlm.nih.gov/pmc/blobs/c87e/10278282/3eaa01fc5126/12967_2023_4253_Fig1_HTML.jpg

文献AI研究员

20分钟写一篇综述,助力文献阅读效率提升50倍。

立即体验

用中文搜PubMed

大模型驱动的PubMed中文搜索引擎

马上搜索

文档翻译

学术文献翻译模型,支持多种主流文档格式。

立即体验