Suppr超能文献

重编程免疫抑制性肿瘤微环境可成功清除对放射治疗和抗 PD-1/PD-L1 治疗耐药的肿瘤。

Reprogramming the immunosuppressive tumor microenvironment results in successful clearance of tumors resistant to radiation therapy and anti-PD-1/PD-L1.

机构信息

Targeted Therapy Group, Division of Cancer Sciences, Faculty of Biology Medicine and Health, The University of Manchester, Manchester, UK.

Bioinformatics Core Facility, Michael Smith Building, The University of Manchester, Manchester, UK.

出版信息

Oncoimmunology. 2023 Jun 15;12(1):2223094. doi: 10.1080/2162402X.2023.2223094. eCollection 2023.

Abstract

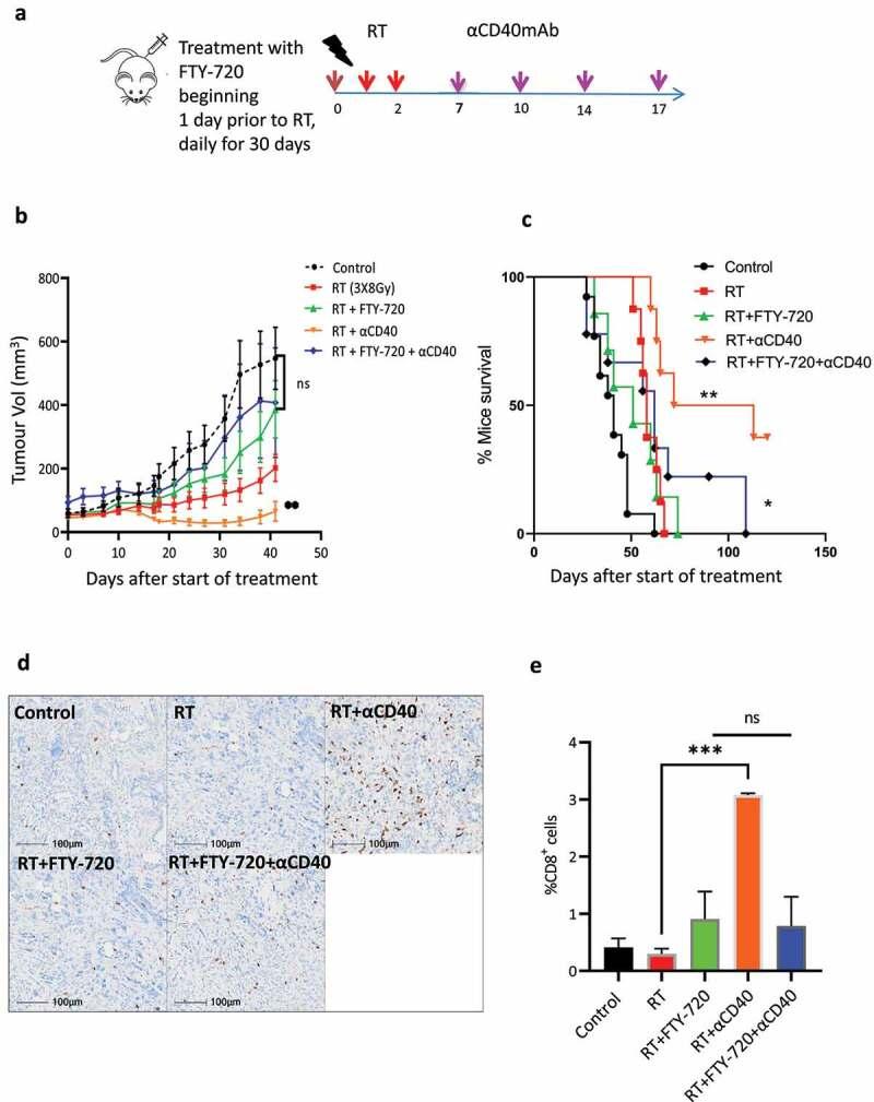
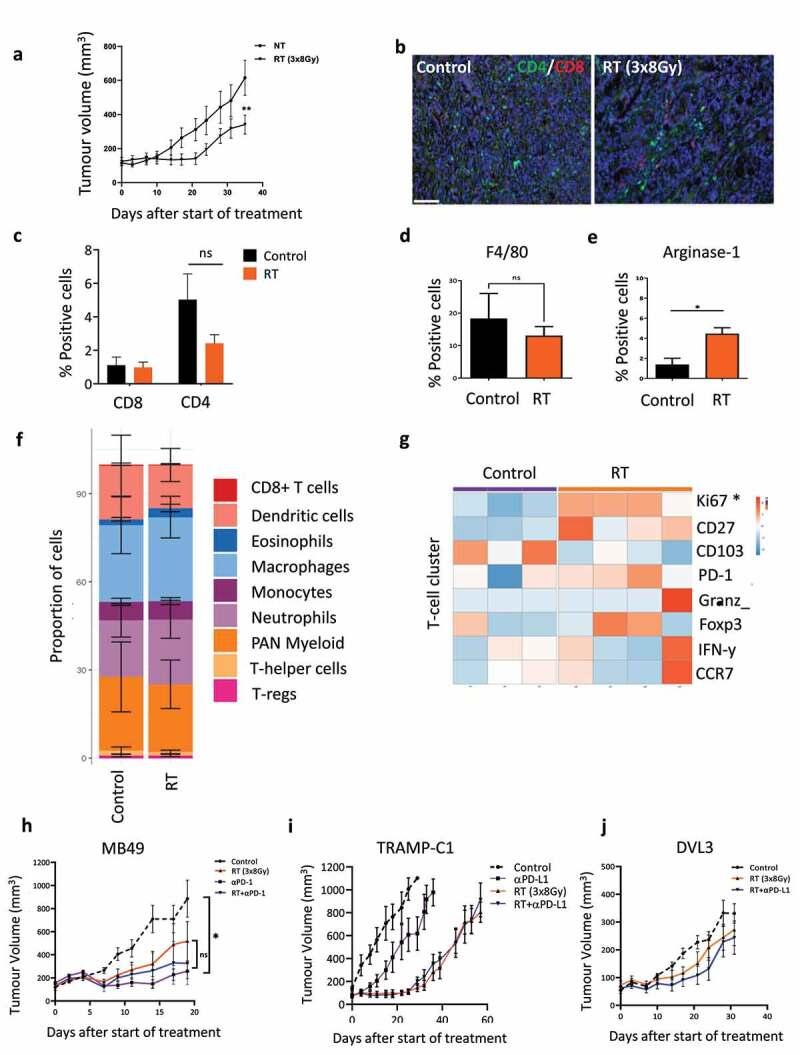
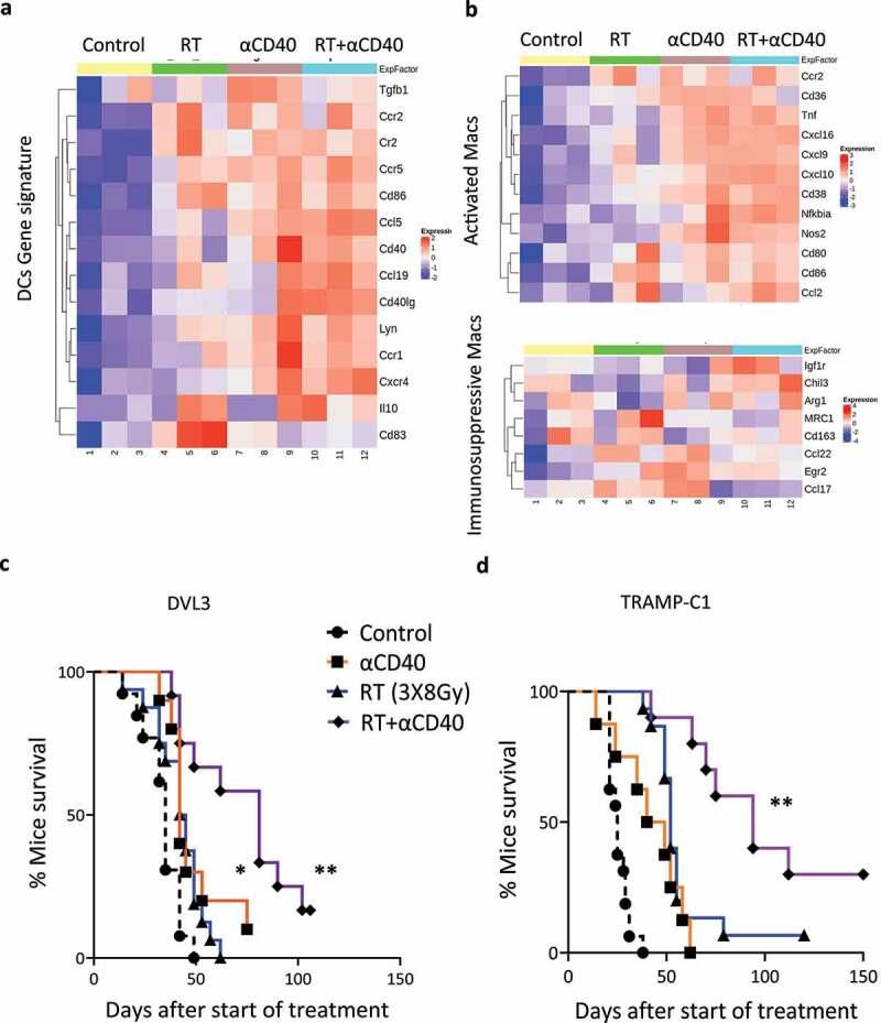
Despite breakthroughs in immune checkpoint inhibitors (ICI), the majority of tumors, including those poorly infiltrated by CD8+ T cells or heavily infiltrated by immunosuppressive immune effector cells, are unlikely to result in clinically meaningful tumor responses. Radiation therapy (RT) has been combined with ICI to potentially overcome this resistance and improve response rates but reported clinical trial results have thus far been disappointing. Novel approaches are required to overcome this resistance and reprogram the immunosuppressive tumor microenvironment (TME) and address this major unmet clinical need. Using diverse preclinical tumor models of prostate and bladder cancer, including an autochthonous prostate tumor (Pten/trp53) that respond poorly to radiation therapy (RT) and anti-PD-L1 combinations, the key drivers of this resistance within the TME were profiled and used to develop rationalized combination therapies that simultaneously enhance activation of anti-cancer T cell responses and reprogram the immunosuppressive TME. The addition of anti-CD40mAb to RT resulted in an increase in IFN-y signaling, activation of Th-1 pathways with an increased infiltration of CD8+ T-cells and regulatory T-cells with associated activation of the CTLA-4 signaling pathway in the TME. Anti-CTLA-4mAb in combination with RT further reprogrammed the immunosuppressive TME, resulting in durable, long-term tumor control. Our data provide novel insights into the underlying mechanisms of the immunosuppressive TME that result in resistance to RT and anti-PD-1 inhibitors and inform therapeutic approaches to reprogramming the immune contexture in the TME to potentially improve tumor responses and clinical outcomes.

摘要

尽管免疫检查点抑制剂(ICI)取得了突破,但大多数肿瘤,包括那些 CD8+T 细胞浸润不良或免疫抑制性免疫效应细胞浸润严重的肿瘤,不太可能导致有临床意义的肿瘤反应。放射治疗(RT)已与 ICI 联合使用,以潜在克服这种耐药性并提高反应率,但迄今为止报告的临床试验结果令人失望。需要新的方法来克服这种耐药性,重新编程免疫抑制性肿瘤微环境(TME),并解决这一主要未满足的临床需求。使用包括对放射治疗(RT)和抗 PD-L1 联合治疗反应不佳的同源前列腺肿瘤(Pten/trp53)在内的多种前列腺癌和膀胱癌的临床前肿瘤模型,对 TME 中这种耐药性的关键驱动因素进行了分析,并用于开发合理化的联合治疗方法,这些方法同时增强了抗肿瘤 T 细胞反应的激活和重新编程免疫抑制性 TME。将抗 CD40mAb 添加到 RT 中会导致 IFN-y 信号的增加,Th-1 途径的激活,CD8+T 细胞和调节性 T 细胞的浸润增加,以及 CTLA-4 信号通路的相关激活。抗 CTLA-4mAb 与 RT 联合进一步重新编程免疫抑制性 TME,导致持久、长期的肿瘤控制。我们的数据为导致对 RT 和抗 PD-1 抑制剂耐药的免疫抑制性 TME 的潜在机制提供了新的见解,并为重新编程 TME 中的免疫结构提供了治疗方法,以潜在改善肿瘤反应和临床结果。

https://cdn.ncbi.nlm.nih.gov/pmc/blobs/d7f2/10274532/a9560c80f702/KONI_A_2223094_F0001_OC.jpg

文献AI研究员

20分钟写一篇综述,助力文献阅读效率提升50倍。

立即体验

用中文搜PubMed

大模型驱动的PubMed中文搜索引擎

马上搜索

文档翻译

学术文献翻译模型,支持多种主流文档格式。

立即体验