Suppr超能文献

菖蒲属的二倍体和四倍体基因组和单子叶植物的演化。

Diploid and tetraploid genomes of Acorus and the evolution of monocots.

机构信息

Key Laboratory of National Forestry and Grassland Administration for Orchid Conservation and Utilization, Fujian Agriculture and Forestry University, Fuzhou, 350002, China.

Tsinghua-Berkeley Shenzhen Institute (TBSI), Center for Biotechnology and Biomedicine, Shenzhen Key Laboratory of Gene and Antibody Therapy, State Key Laboratory of Chemical Oncogenomics, State Key Laboratory of Health Sciences and Technology, Institute of Biopharmaceutical and Health Engineering (iBHE), Shenzhen International Graduate School, Tsinghua University, Shenzhen, 518055, China.

出版信息

Nat Commun. 2023 Jun 20;14(1):3661. doi: 10.1038/s41467-023-38829-3.

Abstract

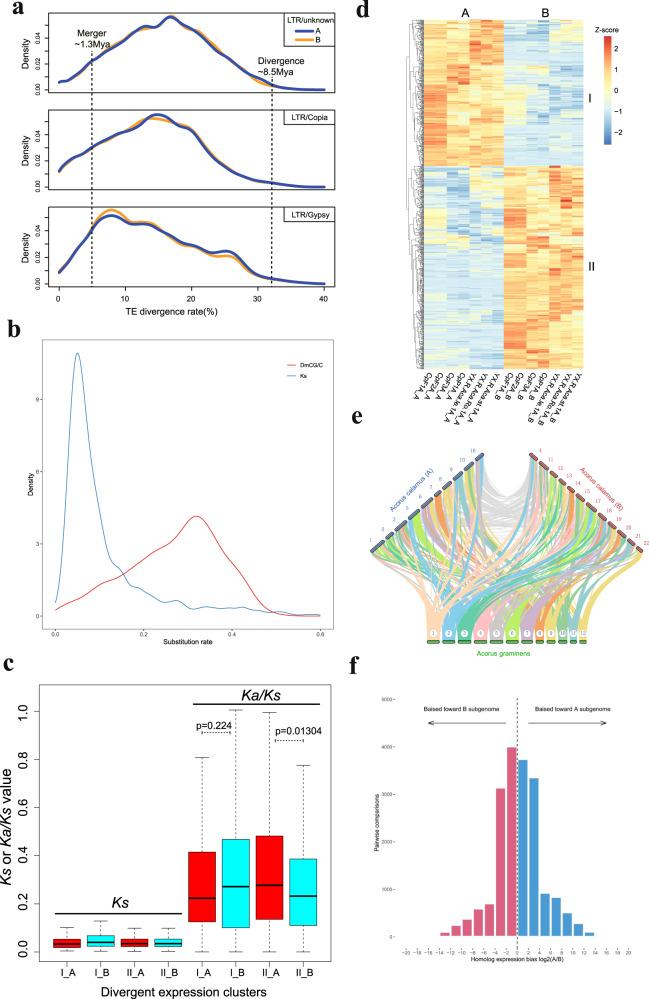
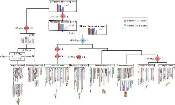
Monocots are a major taxon within flowering plants, have unique morphological traits, and show an extraordinary diversity in lifestyle. To improve our understanding of monocot origin and evolution, we generate chromosome-level reference genomes of the diploid Acorus gramineus and the tetraploid Ac. calamus, the only two accepted species from the family Acoraceae, which form a sister lineage to all other monocots. Comparing the genomes of Ac. gramineus and Ac. calamus, we suggest that Ac. gramineus is not a potential diploid progenitor of Ac. calamus, and Ac. calamus is an allotetraploid with two subgenomes A, and B, presenting asymmetric evolution and B subgenome dominance. Both the diploid genome of Ac. gramineus and the subgenomes A and B of Ac. calamus show clear evidence of whole-genome duplication (WGD), but Acoraceae does not seem to share an older WGD that is shared by most other monocots. We reconstruct an ancestral monocot karyotype and gene toolkit, and discuss scenarios that explain the complex history of the Acorus genome. Our analyses show that the ancestors of monocots exhibit mosaic genomic features, likely important for that appeared in early monocot evolution, providing fundamental insights into the origin, evolution, and diversification of monocots.

摘要

单子叶植物是开花植物中的一个主要分类群,具有独特的形态特征,在生活方式上表现出非凡的多样性。为了提高我们对单子叶植物起源和进化的理解,我们生成了二倍体菖蒲和四倍体菖蒲的染色体水平参考基因组,这两个物种是天南星科中仅有的两个被接受的物种,它们与所有其他单子叶植物形成姐妹谱系。比较菖蒲和菖蒲的基因组,我们认为菖蒲不是菖蒲的潜在二倍体祖先,而菖蒲是一个具有两个亚基因组 A 和 B 的异源四倍体,呈现出不对称进化和 B 亚基因组优势。菖蒲的二倍体基因组和菖蒲的亚基因组 A 和 B 都显示出明显的全基因组复制(WGD)的证据,但天南星科似乎没有共享大多数其他单子叶植物共有的更古老的 WGD。我们重建了一个祖先单子叶植物核型和基因工具包,并讨论了可以解释菖蒲基因组复杂历史的情景。我们的分析表明,单子叶植物的祖先表现出镶嵌的基因组特征,这可能对早期单子叶植物进化中出现的特征很重要,为单子叶植物的起源、进化和多样化提供了基本的见解。

https://cdn.ncbi.nlm.nih.gov/pmc/blobs/4b17/10282084/eda4335b5d33/41467_2023_38829_Fig1_HTML.jpg

文献AI研究员

20分钟写一篇综述,助力文献阅读效率提升50倍。

立即体验

用中文搜PubMed

大模型驱动的PubMed中文搜索引擎

马上搜索

文档翻译

学术文献翻译模型,支持多种主流文档格式。

立即体验