Suppr超能文献

菖蒲科HD-ZIP基因家族在盐胁迫和冷胁迫下的全基因组特征及表达谱分析

Genome-wide characterization and expression profiling of the HD-ZIP gene family in Acoraceae under salinity and cold stress.

作者信息

Zhang Diyang, Zhao Xuewei, Huang Ye, Zhang Meng-Meng, He Xin, Yin Weilun, Lan Siren, Liu Zhong-Jian, Ma Liang

机构信息

Key Laboratory of National Forestry and Grassland Administration for Orchid Conservation and Utilization at College of Landscape Architecture and Art, Fujian Agriculture and Forestry University, Fuzhou, China.

College of Forestry, Fujian Agriculture and Forestry University, Fuzhou, China.

出版信息

Front Plant Sci. 2024 Apr 26;15:1372580. doi: 10.3389/fpls.2024.1372580. eCollection 2024.

Abstract

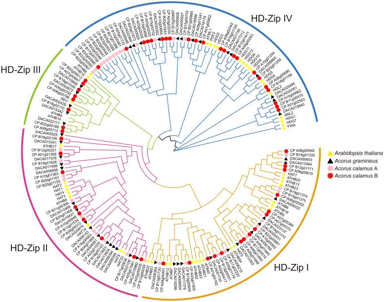
The Homeodomain-Leucine Zipper (HD-ZIP) transcription factors play a pivotal role in governing various aspects of plant growth, development, and responses to abiotic stress. Despite the well-established importance of HD-ZIPs in many plants, their functions in Acoraceae, the basal lineage of monocots, remain largely unexplored. Using recently published whole-genome data, we identified 137 putative HD-ZIPs in two Acoraceae species, and . These HD-ZIP genes were further classified into four subfamilies (I, II, III, IV) based on phylogenetic and conserved motif analyses, showcasing notable variations in exon-intron patterns among different subfamilies. Two microRNAs, , were found to specifically target genes with highly conserved binding sites. Most -acting elements identified in the promoter regions of Acoraceae HD-ZIPs are involved in modulating light and phytohormone responsiveness. Furthermore, our study revealed an independent duplication event in and a one-to-multiple correspondence between HD-ZIP genes of and Expression profiles obtained from qRT-PCR demonstrated that genes are strongly induced by salinity stress, while HD-ZIP II members have contrasting stress responses in two species. and genes show greater sensitivity in stress-bearing roots. Taken together, these findings contribute valuable insights into the roles of HD-ZIP genes in stress adaptation and plant resilience in basal monocots, illuminating their multifaceted roles in plant growth, development, and response to abiotic stress.

摘要

同源异型域-亮氨酸拉链(HD-ZIP)转录因子在调控植物生长、发育以及对非生物胁迫的响应等多个方面发挥着关键作用。尽管HD-ZIPs在许多植物中的重要性已得到充分确立,但其在单子叶植物基部谱系菖蒲科中的功能仍 largely未被探索。利用最近发表的全基因组数据,我们在菖蒲科的两种植物石菖蒲和金钱蒲中鉴定出137个假定的HD-ZIPs。基于系统发育和保守基序分析,这些HD-ZIP基因进一步被分为四个亚家族(I、II、III、IV),不同亚家族在外显子-内含子模式上表现出显著差异。发现两个 microRNA,miR165/166,特异性靶向具有高度保守结合位点的HD-ZIP基因。在菖蒲科HD-ZIPs启动子区域鉴定出的大多数顺式作用元件参与调节光和植物激素响应。此外,我们的研究揭示了石菖蒲中的一个独立复制事件以及石菖蒲和金钱蒲的HD-ZIP基因之间的一对多对应关系。从qRT-PCR获得的表达谱表明,HD-ZIP IV基因受到盐胁迫的强烈诱导,而HD-ZIP II成员在两种植物中具有相反的胁迫响应。HD-ZIP I和HD-ZIP III基因在承受胁迫的根中表现出更高的敏感性。综上所述,这些发现为HD-ZIP基因在基部单子叶植物的胁迫适应和植物恢复力中的作用提供了有价值的见解,阐明了它们在植物生长、发育和对非生物胁迫响应中的多方面作用。

https://cdn.ncbi.nlm.nih.gov/pmc/blobs/baef/11082295/8d4baba463e8/fpls-15-1372580-g001.jpg

文献AI研究员

20分钟写一篇综述,助力文献阅读效率提升50倍。

立即体验

用中文搜PubMed

大模型驱动的PubMed中文搜索引擎

马上搜索

文档翻译

学术文献翻译模型,支持多种主流文档格式。

立即体验