Suppr超能文献

用于增强细胞表型的 3D 血管化近端小管-多路复用芯片模型。

3D vascularised proximal tubules-on-a-multiplexed chip model for enhanced cell phenotypes.

机构信息

Bioscience Renal, Research and Early Development, Cardiovascular, Renal and Metabolism (CVRM), BioPharmaceuticals R&D, AstraZeneca, Gothenburg, Sweden.

Wyss Institute for Biologically Inspired Engineering, Harvard University, Boston, MA, USA.

出版信息

Lab Chip. 2023 Jul 12;23(14):3226-3237. doi: 10.1039/d2lc00723a.

Abstract

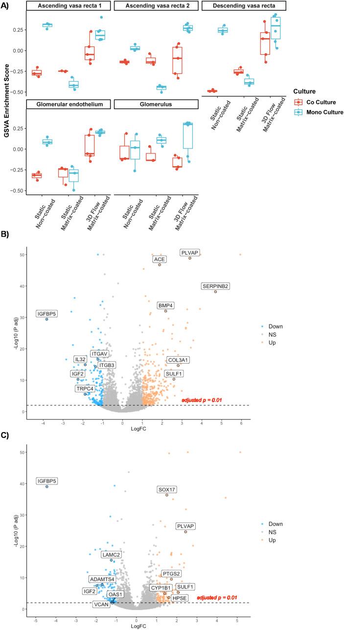
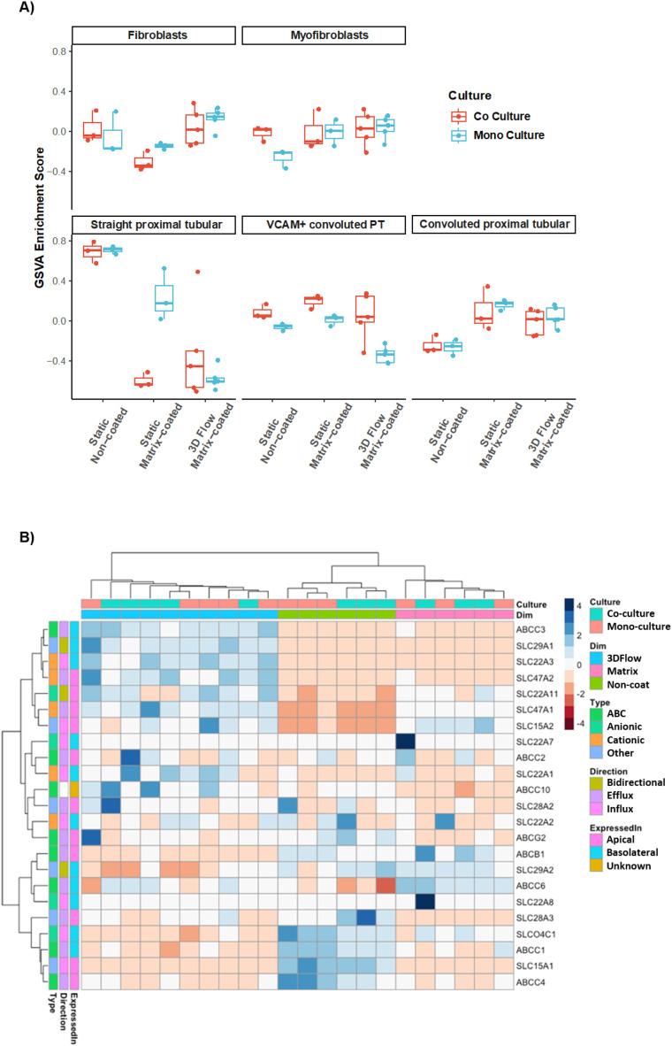
Modelling proximal tubule physiology and pharmacology is essential to understand tubular biology and guide drug discovery. To date, multiple models have been developed; however, their relevance to human disease has yet to be evaluated. Here, we report a 3D vascularized proximal tubule-on-a-multiplexed chip (3DvasPT-MC) device composed of co-localized cylindrical conduits lined with confluent epithelium and endothelium, embedded within a permeable matrix, and independently addressed by a closed-loop perfusion system. Each multiplexed chip contains six 3DvasPT models. We performed RNA-seq and compared the transcriptomic profile of proximal tubule epithelial cells (PTECs) and human glomerular endothelial cells (HGECs) seeded in our 3D vasPT-MCs and on 2D transwell controls with and without a gelatin-fibrin coating. Our results reveal that the transcriptional profile of PTECs is highly dependent on both the matrix and flow, while HGECs exhibit greater phenotypic plasticity and are affected by the matrix, PTECs, and flow. PTECs grown on non-coated Transwells display an enrichment of inflammatory markers, including TNF-a, IL-6, and CXCL6, resembling damaged tubules. However, this inflammatory response is not observed for 3D proximal tubules, which exhibit expression of kidney signature genes, including drug and solute transporters, akin to native tubular tissue. Likewise, the transcriptome of HGEC vessels resembled that of sc-RNAseq from glomerular endothelium when seeded on this matrix and subjected to flow. Our 3D vascularized tubule on chip model has utility for both renal physiology and pharmacology.

摘要

模拟近端肾小管的生理学和药理学对于理解肾小管生物学和指导药物发现至关重要。迄今为止,已经开发出多种模型,但尚未评估其与人类疾病的相关性。在这里,我们报告了一种由共定位的圆柱形导管组成的 3D 血管化近端小管-多路复用芯片(3DvasPT-MC)装置,这些导管内衬着融合的上皮细胞和内皮细胞,嵌入在可渗透的基质中,并通过闭环灌注系统独立寻址。每个多路复用芯片包含六个 3DvasPT 模型。我们进行了 RNA-seq 并比较了在我们的 3DvasPT-MC 中接种的近端肾小管上皮细胞(PTEC)和人肾小球内皮细胞(HGEC)的转录组谱,以及在有和没有明胶纤维蛋白涂层的 2D 转流下的对照组的转录组谱。我们的结果表明,PTEC 的转录组谱高度依赖于基质和流动,而 HGEC 表现出更大的表型可塑性,并且受基质、PTEC 和流动的影响。在未涂层的 Transwell 上生长的 PTEC 显示出炎症标志物的富集,包括 TNF-a、IL-6 和 CXCL6,类似于受损的小管。然而,这种炎症反应在 3D 近端小管中并未观察到,3D 近端小管表达了包括药物和溶质转运体在内的肾脏特征基因,类似于天然管状组织。同样,当在这种基质上接种并施加流动时,HGEC 血管的转录组类似于 sc-RNAseq 从肾小球内皮中获得的转录组。我们的 3D 血管化管上芯片模型在肾脏生理学和药理学方面都具有实用性。

https://cdn.ncbi.nlm.nih.gov/pmc/blobs/4692/10337267/7ed52b182ff9/d2lc00723a-f1.jpg

文献AI研究员

20分钟写一篇综述,助力文献阅读效率提升50倍。

立即体验

用中文搜PubMed

大模型驱动的PubMed中文搜索引擎

马上搜索

文档翻译

学术文献翻译模型,支持多种主流文档格式。

立即体验